View on GitHub

DNSViz: A DNS visualization tool

go6.si

DNSSEC options (hide)
  1. |?|
  2. |?|
  3. |?|
  4. |?|
  5. |?|
  6. |?|
  7. |?|
  8. |?|
  9. |?|
  10. |?|
Notices
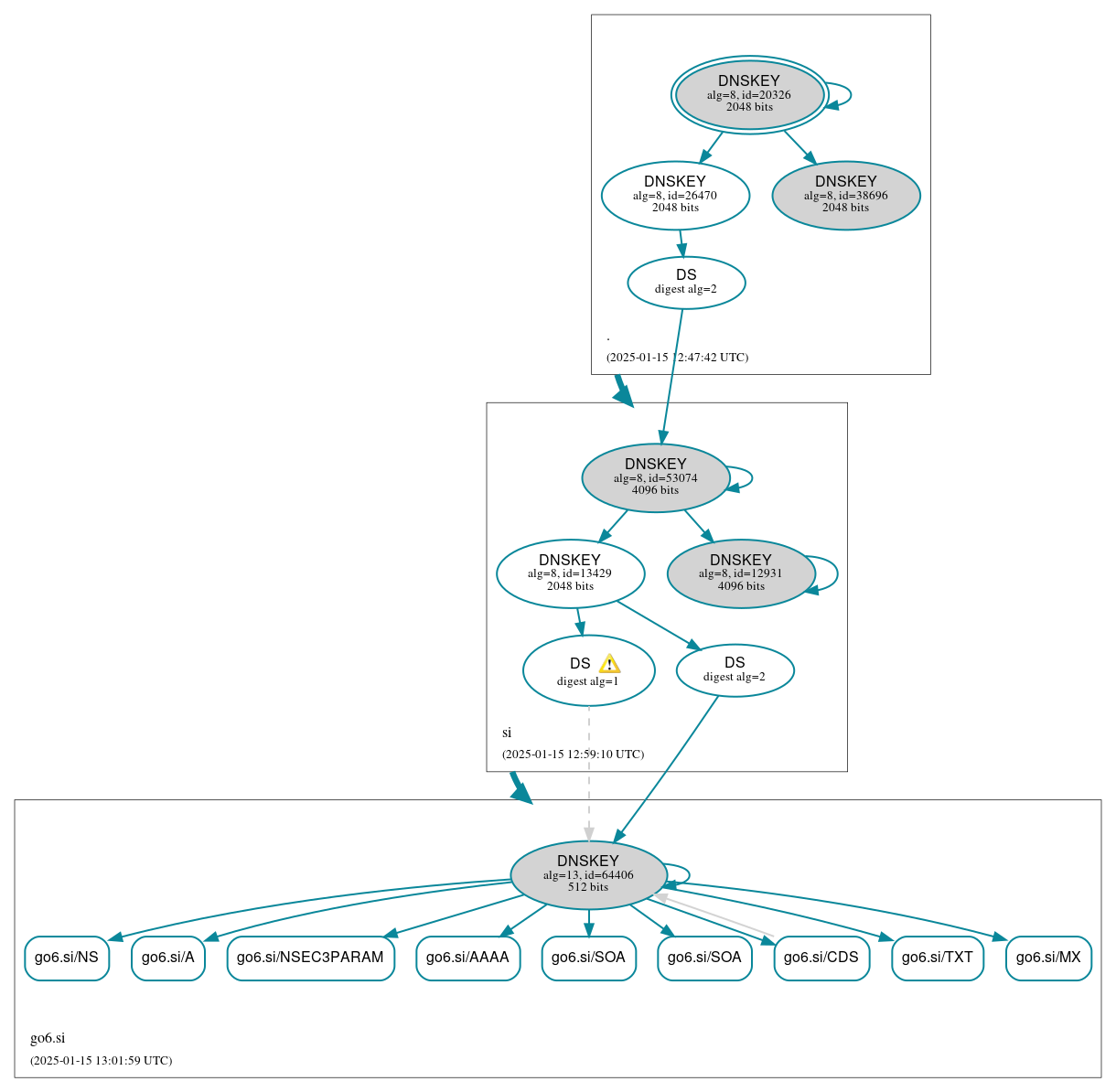
DNSSEC Authentication Chain

RRset statusRRset status

Secure (9)
  • go6.si/A
  • go6.si/AAAA
  • go6.si/CDS
  • go6.si/MX
  • go6.si/NS
  • go6.si/NSEC3PARAM
  • go6.si/SOA
  • go6.si/SOA
  • go6.si/TXT

DNSKEY/DS/NSEC statusDNSKEY/DS/NSEC status

Secure (10)
  • ./DNSKEY (alg 8, id 20326)
  • ./DNSKEY (alg 8, id 26470)
  • ./DNSKEY (alg 8, id 38696)
  • go6.si/DNSKEY (alg 13, id 64406)
  • go6.si/DS (alg 13, id 64406)
  • go6.si/DS (alg 13, id 64406)
  • si/DNSKEY (alg 8, id 12931)
  • si/DNSKEY (alg 8, id 13429)
  • si/DNSKEY (alg 8, id 53074)
  • si/DS (alg 8, id 53074)

Delegation statusDelegation status

Secure (2)
  • . to si
  • si to go6.si

NoticesNotices

Errors (3)
  • go6.si/CNAME has errors; select the "Denial of existence" DNSSEC option to see them.
  • o6hde.9nq5w.go6.si/A has errors; select the "Denial of existence" DNSSEC option to see them.
  • go6.si/CDNSKEY has errors; select the "Denial of existence" DNSSEC option to see them.
Warnings (7)
  • go6.si/DS (alg 13, id 64406): DNSSEC implementers are prohibited from implementing signing with DS algorithm 1 (SHA-1). See RFC 8624, Sec. 3.2.
  • go6.si/DS (alg 13, id 64406): DNSSEC implementers are prohibited from implementing signing with DS algorithm 1 (SHA-1). See RFC 8624, Sec. 3.2.
  • go6.si/DS (alg 13, id 64406): DS records with digest type 1 (SHA-1) are ignored when DS records with digest type 2 (SHA-256) exist in the same RRset. See RFC 4509, Sec. 3.
  • go6.si/DS (alg 13, id 64406): DS records with digest type 1 (SHA-1) are ignored when DS records with digest type 2 (SHA-256) exist in the same RRset. See RFC 4509, Sec. 3.
  • go6.si/CNAME has warnings; select the "Denial of existence" DNSSEC option to see them.
  • o6hde.9nq5w.go6.si/A has warnings; select the "Denial of existence" DNSSEC option to see them.
  • go6.si/CDNSKEY has warnings; select the "Denial of existence" DNSSEC option to see them.

DNSKEY legend

Full legend
SEP bit setSEP bit set
Revoke bit setRevoke bit set
Trust anchorTrust anchor
Download: png | svg
Warning JavaScript is required to make the graph below interactive.
DNSSEC authentication graph