View on GitHub

DNSViz: A DNS visualization tool

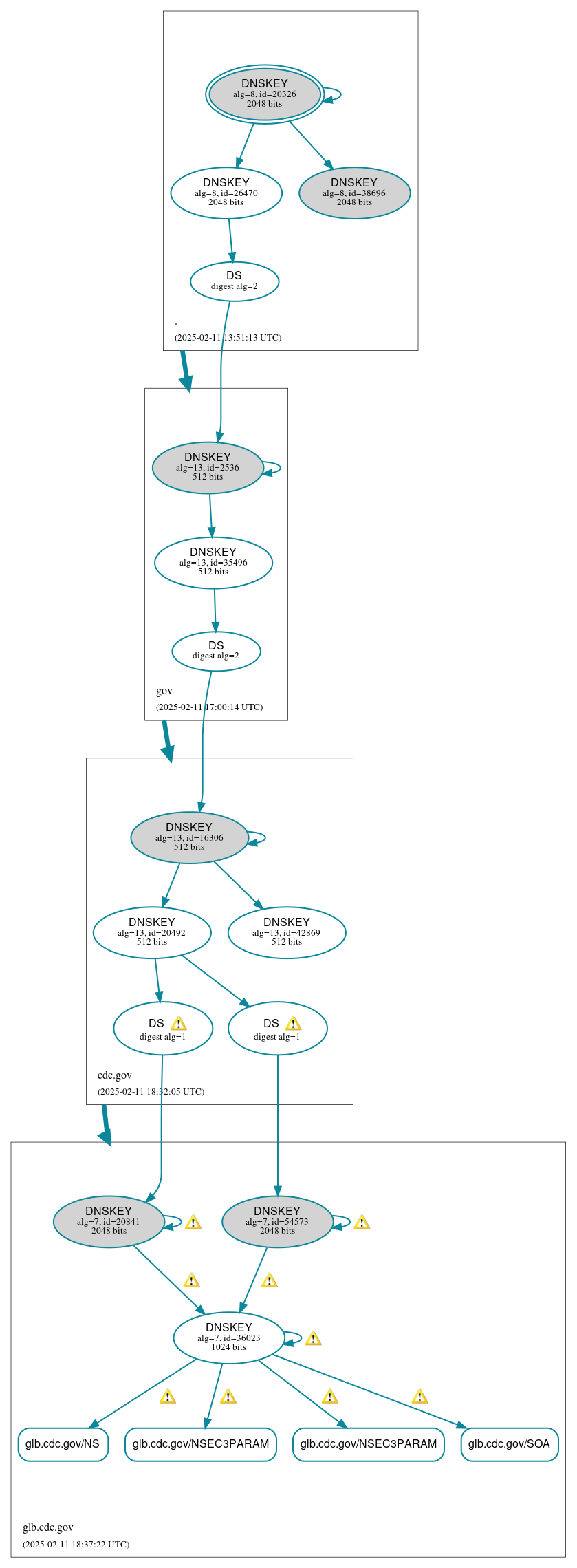
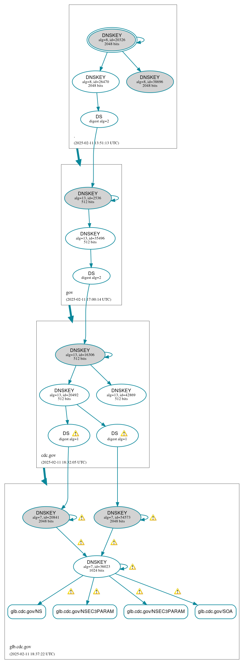
glb.cdc.gov

DNSSEC options (hide)
  1. |?|
  2. |?|
  3. |?|
  4. |?|
  5. |?|
  6. |?|
  7. |?|
  8. |?|
  9. |?|
  10. |?|
Notices
DNSSEC Authentication Chain

RRset statusRRset status

Secure (4)
  • glb.cdc.gov/NS
  • glb.cdc.gov/NSEC3PARAM
  • glb.cdc.gov/NSEC3PARAM
  • glb.cdc.gov/SOA

DNSKEY/DS/NSEC statusDNSKEY/DS/NSEC status

Secure (15)
  • ./DNSKEY (alg 8, id 20326)
  • ./DNSKEY (alg 8, id 26470)
  • ./DNSKEY (alg 8, id 38696)
  • cdc.gov/DNSKEY (alg 13, id 16306)
  • cdc.gov/DNSKEY (alg 13, id 20492)
  • cdc.gov/DNSKEY (alg 13, id 42869)
  • cdc.gov/DS (alg 13, id 16306)
  • glb.cdc.gov/DNSKEY (alg 7, id 20841)
  • glb.cdc.gov/DNSKEY (alg 7, id 36023)
  • glb.cdc.gov/DNSKEY (alg 7, id 54573)
  • glb.cdc.gov/DS (alg 7, id 20841)
  • glb.cdc.gov/DS (alg 7, id 54573)
  • gov/DNSKEY (alg 13, id 2536)
  • gov/DNSKEY (alg 13, id 35496)
  • gov/DS (alg 13, id 2536)

Delegation statusDelegation status

Secure (3)
  • . to gov
  • cdc.gov to glb.cdc.gov
  • gov to cdc.gov

NoticesNotices

Errors (8)
  • glb.cdc.gov/A has errors; select the "Denial of existence" DNSSEC option to see them.
  • glb.cdc.gov/AAAA has errors; select the "Denial of existence" DNSSEC option to see them.
  • glb.cdc.gov/TXT has errors; select the "Denial of existence" DNSSEC option to see them.
  • glb.cdc.gov/CDS has errors; select the "Denial of existence" DNSSEC option to see them.
  • glb.cdc.gov/CNAME has errors; select the "Denial of existence" DNSSEC option to see them.
  • glb.cdc.gov/MX has errors; select the "Denial of existence" DNSSEC option to see them.
  • glb.cdc.gov/CDNSKEY has errors; select the "Denial of existence" DNSSEC option to see them.
  • jhyev.2fbhg.glb.cdc.gov/A has errors; select the "Denial of existence" DNSSEC option to see them.
Warnings (38)
  • RRSIG glb.cdc.gov/DNSKEY alg 7, id 20841: DNSSEC implementers are recommended against implementing signing with DNSSEC algorithm 7 (RSASHA1NSEC3SHA1). See RFC 8624, Sec. 3.1.
  • RRSIG glb.cdc.gov/DNSKEY alg 7, id 20841: DNSSEC implementers are recommended against implementing signing with DNSSEC algorithm 7 (RSASHA1NSEC3SHA1). See RFC 8624, Sec. 3.1.
  • RRSIG glb.cdc.gov/DNSKEY alg 7, id 20841: DNSSEC implementers are recommended against implementing signing with DNSSEC algorithm 7 (RSASHA1NSEC3SHA1). See RFC 8624, Sec. 3.1.
  • RRSIG glb.cdc.gov/DNSKEY alg 7, id 20841: DNSSEC implementers are recommended against implementing signing with DNSSEC algorithm 7 (RSASHA1NSEC3SHA1). See RFC 8624, Sec. 3.1.
  • RRSIG glb.cdc.gov/DNSKEY alg 7, id 20841: DNSSEC implementers are recommended against implementing signing with DNSSEC algorithm 7 (RSASHA1NSEC3SHA1). See RFC 8624, Sec. 3.1.
  • RRSIG glb.cdc.gov/DNSKEY alg 7, id 20841: DNSSEC implementers are recommended against implementing signing with DNSSEC algorithm 7 (RSASHA1NSEC3SHA1). See RFC 8624, Sec. 3.1.
  • RRSIG glb.cdc.gov/DNSKEY alg 7, id 36023: DNSSEC implementers are recommended against implementing signing with DNSSEC algorithm 7 (RSASHA1NSEC3SHA1). See RFC 8624, Sec. 3.1.
  • RRSIG glb.cdc.gov/DNSKEY alg 7, id 36023: DNSSEC implementers are recommended against implementing signing with DNSSEC algorithm 7 (RSASHA1NSEC3SHA1). See RFC 8624, Sec. 3.1.
  • RRSIG glb.cdc.gov/DNSKEY alg 7, id 36023: DNSSEC implementers are recommended against implementing signing with DNSSEC algorithm 7 (RSASHA1NSEC3SHA1). See RFC 8624, Sec. 3.1.
  • RRSIG glb.cdc.gov/DNSKEY alg 7, id 36023: DNSSEC implementers are recommended against implementing signing with DNSSEC algorithm 7 (RSASHA1NSEC3SHA1). See RFC 8624, Sec. 3.1.
  • RRSIG glb.cdc.gov/DNSKEY alg 7, id 36023: DNSSEC implementers are recommended against implementing signing with DNSSEC algorithm 7 (RSASHA1NSEC3SHA1). See RFC 8624, Sec. 3.1.
  • RRSIG glb.cdc.gov/DNSKEY alg 7, id 36023: DNSSEC implementers are recommended against implementing signing with DNSSEC algorithm 7 (RSASHA1NSEC3SHA1). See RFC 8624, Sec. 3.1.
  • RRSIG glb.cdc.gov/DNSKEY alg 7, id 54573: DNSSEC implementers are recommended against implementing signing with DNSSEC algorithm 7 (RSASHA1NSEC3SHA1). See RFC 8624, Sec. 3.1.
  • RRSIG glb.cdc.gov/DNSKEY alg 7, id 54573: DNSSEC implementers are recommended against implementing signing with DNSSEC algorithm 7 (RSASHA1NSEC3SHA1). See RFC 8624, Sec. 3.1.
  • RRSIG glb.cdc.gov/DNSKEY alg 7, id 54573: DNSSEC implementers are recommended against implementing signing with DNSSEC algorithm 7 (RSASHA1NSEC3SHA1). See RFC 8624, Sec. 3.1.
  • RRSIG glb.cdc.gov/DNSKEY alg 7, id 54573: DNSSEC implementers are recommended against implementing signing with DNSSEC algorithm 7 (RSASHA1NSEC3SHA1). See RFC 8624, Sec. 3.1.
  • RRSIG glb.cdc.gov/DNSKEY alg 7, id 54573: DNSSEC implementers are recommended against implementing signing with DNSSEC algorithm 7 (RSASHA1NSEC3SHA1). See RFC 8624, Sec. 3.1.
  • RRSIG glb.cdc.gov/DNSKEY alg 7, id 54573: DNSSEC implementers are recommended against implementing signing with DNSSEC algorithm 7 (RSASHA1NSEC3SHA1). See RFC 8624, Sec. 3.1.
  • RRSIG glb.cdc.gov/NS alg 7, id 36023: DNSSEC implementers are recommended against implementing signing with DNSSEC algorithm 7 (RSASHA1NSEC3SHA1). See RFC 8624, Sec. 3.1.
  • RRSIG glb.cdc.gov/NS alg 7, id 36023: DNSSEC implementers are recommended against implementing signing with DNSSEC algorithm 7 (RSASHA1NSEC3SHA1). See RFC 8624, Sec. 3.1.
  • RRSIG glb.cdc.gov/NSEC3PARAM alg 7, id 36023: DNSSEC implementers are recommended against implementing signing with DNSSEC algorithm 7 (RSASHA1NSEC3SHA1). See RFC 8624, Sec. 3.1.
  • RRSIG glb.cdc.gov/NSEC3PARAM alg 7, id 36023: DNSSEC implementers are recommended against implementing signing with DNSSEC algorithm 7 (RSASHA1NSEC3SHA1). See RFC 8624, Sec. 3.1.
  • RRSIG glb.cdc.gov/SOA alg 7, id 36023: DNSSEC implementers are recommended against implementing signing with DNSSEC algorithm 7 (RSASHA1NSEC3SHA1). See RFC 8624, Sec. 3.1.
  • RRSIG glb.cdc.gov/SOA alg 7, id 36023: DNSSEC implementers are recommended against implementing signing with DNSSEC algorithm 7 (RSASHA1NSEC3SHA1). See RFC 8624, Sec. 3.1.
  • RRSIG glb.cdc.gov/SOA alg 7, id 36023: DNSSEC implementers are recommended against implementing signing with DNSSEC algorithm 7 (RSASHA1NSEC3SHA1). See RFC 8624, Sec. 3.1.
  • glb.cdc.gov/DS (alg 7, id 20841): DNSSEC implementers are prohibited from implementing signing with DS algorithm 1 (SHA-1). See RFC 8624, Sec. 3.2.
  • glb.cdc.gov/DS (alg 7, id 20841): DNSSEC implementers are prohibited from implementing signing with DS algorithm 1 (SHA-1). See RFC 8624, Sec. 3.2.
  • glb.cdc.gov/DS (alg 7, id 54573): DNSSEC implementers are prohibited from implementing signing with DS algorithm 1 (SHA-1). See RFC 8624, Sec. 3.2.
  • glb.cdc.gov/DS (alg 7, id 54573): DNSSEC implementers are prohibited from implementing signing with DS algorithm 1 (SHA-1). See RFC 8624, Sec. 3.2.
  • glb.cdc.gov/A has warnings; select the "Denial of existence" DNSSEC option to see them.
  • glb.cdc.gov/AAAA has warnings; select the "Denial of existence" DNSSEC option to see them.
  • glb.cdc.gov/MX has warnings; select the "Denial of existence" DNSSEC option to see them.
  • glb.cdc.gov/DNSKEY has warnings; select the "Denial of existence" DNSSEC option to see them.
  • glb.cdc.gov/CDS has warnings; select the "Denial of existence" DNSSEC option to see them.
  • glb.cdc.gov/CNAME has warnings; select the "Denial of existence" DNSSEC option to see them.
  • glb.cdc.gov/TXT has warnings; select the "Denial of existence" DNSSEC option to see them.
  • glb.cdc.gov/CDNSKEY has warnings; select the "Denial of existence" DNSSEC option to see them.
  • jhyev.2fbhg.glb.cdc.gov/A has warnings; select the "Denial of existence" DNSSEC option to see them.

DNSKEY legend

Full legend
SEP bit setSEP bit set
Revoke bit setRevoke bit set
Trust anchorTrust anchor
Download: png | svg
Warning JavaScript is required to make the graph below interactive.
DNSSEC authentication graph