View on GitHub

DNSViz: A DNS visualization tool

fufu-nancy.fr

DNSSEC options (hide)
  1. |?|
  2. |?|
  3. |?|
  4. |?|
  5. |?|
  6. |?|
  7. |?|
  8. |?|
  9. |?|
  10. |?|
Notices
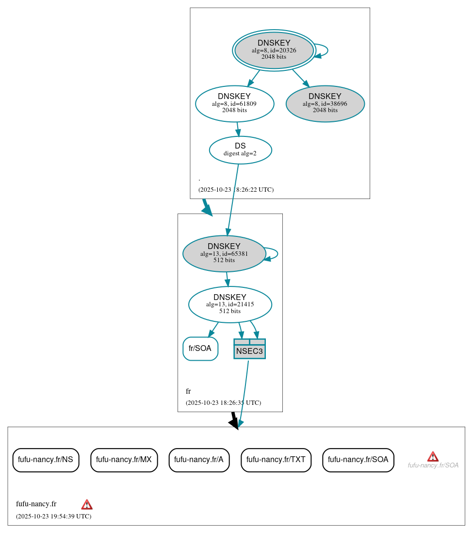
DNSSEC Authentication Chain

RRset statusRRset status

Insecure (5)
  • fufu-nancy.fr/A
  • fufu-nancy.fr/MX
  • fufu-nancy.fr/NS
  • fufu-nancy.fr/SOA
  • fufu-nancy.fr/TXT
Secure (1)
  • fr/SOA

DNSKEY/DS/NSEC statusDNSKEY/DS/NSEC status

Secure (7)
  • ./DNSKEY (alg 8, id 20326)
  • ./DNSKEY (alg 8, id 38696)
  • ./DNSKEY (alg 8, id 61809)
  • NSEC3 proving non-existence of fufu-nancy.fr/DS
  • fr/DNSKEY (alg 13, id 21415)
  • fr/DNSKEY (alg 13, id 65381)
  • fr/DS (alg 13, id 65381)

Delegation statusDelegation status

Insecure (1)
  • fr to fufu-nancy.fr
Secure (1)
  • . to fr

NoticesNotices

Errors (2)
  • fufu-nancy.fr zone: The server(s) were not responsive to queries over TCP. See RFC 1035, Sec. 4.2. (109.234.160.5, 109.234.161.5)
  • fufu-nancy.fr/SOA: No response was received from the server over TCP (tried 3 times). See RFC 1035, Sec. 4.2. (109.234.160.5, 109.234.161.5, TCP_-_EDNS0_4096_D_N)

DNSKEY legend

Full legend
SEP bit setSEP bit set
Revoke bit setRevoke bit set
Trust anchorTrust anchor
Download: png | svg
Warning JavaScript is required to make the graph below interactive.
DNSSEC authentication graph