View on GitHub

DNSViz: A DNS visualization tool

fruitsandveggiesmatter.gov

DNSSEC options (hide)
  1. |?|
  2. |?|
  3. |?|
  4. |?|
  5. |?|
  6. |?|
  7. |?|
  8. |?|
  9. |?|
  10. |?|
Notices
DNSSEC Authentication Chain

RRset statusRRset status

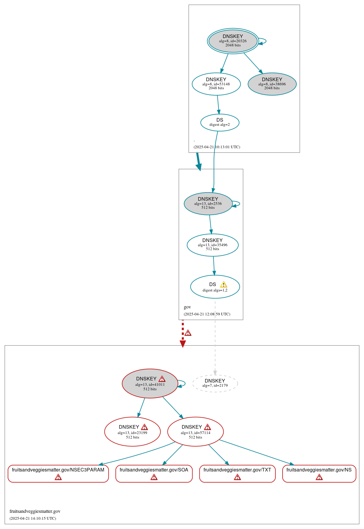
Bogus (4)
  • fruitsandveggiesmatter.gov/NS
  • fruitsandveggiesmatter.gov/NSEC3PARAM
  • fruitsandveggiesmatter.gov/SOA
  • fruitsandveggiesmatter.gov/TXT

DNSKEY/DS/NSEC statusDNSKEY/DS/NSEC status

Bogus (3)
  • fruitsandveggiesmatter.gov/DNSKEY (alg 13, id 23199)
  • fruitsandveggiesmatter.gov/DNSKEY (alg 13, id 41011)
  • fruitsandveggiesmatter.gov/DNSKEY (alg 13, id 57114)
Secure (7)
  • ./DNSKEY (alg 8, id 20326)
  • ./DNSKEY (alg 8, id 38696)
  • ./DNSKEY (alg 8, id 53148)
  • fruitsandveggiesmatter.gov/DS (alg 7, id 2179)
  • gov/DNSKEY (alg 13, id 2536)
  • gov/DNSKEY (alg 13, id 35496)
  • gov/DS (alg 13, id 2536)
Non_existent (1)
  • fruitsandveggiesmatter.gov/DNSKEY (alg 7, id 2179)

Delegation statusDelegation status

Bogus (1)
  • gov to fruitsandveggiesmatter.gov
Secure (1)
  • . to gov

NoticesNotices

Errors (17)
  • fruitsandveggiesmatter.gov/DNSKEY (alg 13, id 23199): The DS RRset for the zone included algorithm 7 (RSASHA1NSEC3SHA1), but no RRSIG with algorithm 7 covering the RRset was returned in the response. See RFC 4035, Sec. 2.2, RFC 6840, Sec. 5.11. (2.16.40.67, 95.100.168.66, 95.100.173.65, 95.100.174.64, 184.85.248.64, 193.108.91.43, 2600:1401:2::2b, 2600:1403:a::43, 2600:1480:7000::40, 2600:1480:b000::42, 2600:1480:d800::41, 2a02:26f0:117::40, UDP_-_EDNS0_4096_D_KN, UDP_-_EDNS0_512_D_KN)
  • fruitsandveggiesmatter.gov/DNSKEY (alg 13, id 41011): The DS RRset for the zone included algorithm 7 (RSASHA1NSEC3SHA1), but no RRSIG with algorithm 7 covering the RRset was returned in the response. See RFC 4035, Sec. 2.2, RFC 6840, Sec. 5.11. (2.16.40.67, 95.100.168.66, 95.100.173.65, 95.100.174.64, 184.85.248.64, 193.108.91.43, 2600:1401:2::2b, 2600:1403:a::43, 2600:1480:7000::40, 2600:1480:b000::42, 2600:1480:d800::41, 2a02:26f0:117::40, UDP_-_EDNS0_4096_D_KN, UDP_-_EDNS0_512_D_KN)
  • fruitsandveggiesmatter.gov/DNSKEY (alg 13, id 57114): The DS RRset for the zone included algorithm 7 (RSASHA1NSEC3SHA1), but no RRSIG with algorithm 7 covering the RRset was returned in the response. See RFC 4035, Sec. 2.2, RFC 6840, Sec. 5.11. (2.16.40.67, 95.100.168.66, 95.100.173.65, 95.100.174.64, 184.85.248.64, 193.108.91.43, 2600:1401:2::2b, 2600:1403:a::43, 2600:1480:7000::40, 2600:1480:b000::42, 2600:1480:d800::41, 2a02:26f0:117::40, UDP_-_EDNS0_4096_D_KN, UDP_-_EDNS0_512_D_KN)
  • fruitsandveggiesmatter.gov/NS: The DS RRset for the zone included algorithm 7 (RSASHA1NSEC3SHA1), but no RRSIG with algorithm 7 covering the RRset was returned in the response. See RFC 4035, Sec. 2.2, RFC 6840, Sec. 5.11. (2.16.40.67, 95.100.168.66, 95.100.173.65, 95.100.174.64, 184.85.248.64, 193.108.91.43, 2600:1401:2::2b, 2600:1403:a::43, 2600:1480:7000::40, 2600:1480:b000::42, 2600:1480:d800::41, 2a02:26f0:117::40, UDP_-_EDNS0_4096_D_KN)
  • fruitsandveggiesmatter.gov/NSEC3PARAM: The DS RRset for the zone included algorithm 7 (RSASHA1NSEC3SHA1), but no RRSIG with algorithm 7 covering the RRset was returned in the response. See RFC 4035, Sec. 2.2, RFC 6840, Sec. 5.11. (2.16.40.67, 95.100.168.66, 95.100.173.65, 95.100.174.64, 184.85.248.64, 193.108.91.43, 2600:1401:2::2b, 2600:1403:a::43, 2600:1480:7000::40, 2600:1480:b000::42, 2600:1480:d800::41, 2a02:26f0:117::40, UDP_-_EDNS0_4096_D_KN)
  • fruitsandveggiesmatter.gov/SOA: The DS RRset for the zone included algorithm 7 (RSASHA1NSEC3SHA1), but no RRSIG with algorithm 7 covering the RRset was returned in the response. See RFC 4035, Sec. 2.2, RFC 6840, Sec. 5.11. (2.16.40.67, 95.100.168.66, 95.100.173.65, 95.100.174.64, 184.85.248.64, 193.108.91.43, 2600:1401:2::2b, 2600:1403:a::43, 2600:1480:7000::40, 2600:1480:b000::42, 2600:1480:d800::41, 2a02:26f0:117::40, TCP_-_EDNS0_4096_D_N, UDP_-_EDNS0_4096_D_KN, UDP_-_EDNS0_4096_D_KN_0x20)
  • fruitsandveggiesmatter.gov/TXT: The DS RRset for the zone included algorithm 7 (RSASHA1NSEC3SHA1), but no RRSIG with algorithm 7 covering the RRset was returned in the response. See RFC 4035, Sec. 2.2, RFC 6840, Sec. 5.11. (2.16.40.67, 95.100.168.66, 95.100.173.65, 95.100.174.64, 184.85.248.64, 193.108.91.43, 2600:1401:2::2b, 2600:1403:a::43, 2600:1480:7000::40, 2600:1480:b000::42, 2600:1480:d800::41, 2a02:26f0:117::40, UDP_-_EDNS0_4096_D_KN)
  • gov to fruitsandveggiesmatter.gov: No valid RRSIGs made by a key corresponding to a DS RR were found covering the DNSKEY RRset, resulting in no secure entry point (SEP) into the zone. See RFC 4035, Sec. 2.2, RFC 6840, Sec. 5.11. (2.16.40.67, 95.100.168.66, 95.100.173.65, 95.100.174.64, 184.85.248.64, 193.108.91.43, 2600:1401:2::2b, 2600:1403:a::43, 2600:1480:7000::40, 2600:1480:b000::42, 2600:1480:d800::41, 2a02:26f0:117::40, UDP_-_EDNS0_4096_D_KN, UDP_-_EDNS0_512_D_KN)
  • gov to fruitsandveggiesmatter.gov: The DS RRset for the zone included algorithm 7 (RSASHA1NSEC3SHA1), but no DS RR matched a DNSKEY with algorithm 7 that signs the zone's DNSKEY RRset. See RFC 4035, Sec. 2.2, RFC 6840, Sec. 5.11. (2.16.40.67, 95.100.168.66, 95.100.173.65, 95.100.174.64, 184.85.248.64, 193.108.91.43, 2600:1401:2::2b, 2600:1403:a::43, 2600:1480:7000::40, 2600:1480:b000::42, 2600:1480:d800::41, 2a02:26f0:117::40, UDP_-_EDNS0_4096_D_KN, UDP_-_EDNS0_512_D_KN)
  • fruitsandveggiesmatter.gov/CNAME has errors; select the "Denial of existence" DNSSEC option to see them.
  • fruitsandveggiesmatter.gov/DNSKEY has errors; select the "Denial of existence" DNSSEC option to see them.
  • fruitsandveggiesmatter.gov/CDNSKEY has errors; select the "Denial of existence" DNSSEC option to see them.
  • fruitsandveggiesmatter.gov/AAAA has errors; select the "Denial of existence" DNSSEC option to see them.
  • fruitsandveggiesmatter.gov/MX has errors; select the "Denial of existence" DNSSEC option to see them.
  • fruitsandveggiesmatter.gov/A has errors; select the "Denial of existence" DNSSEC option to see them.
  • fruitsandveggiesmatter.gov/CDS has errors; select the "Denial of existence" DNSSEC option to see them.
  • rb0io.u5g04.fruitsandveggiesmatter.gov/A has errors; select the "Denial of existence" DNSSEC option to see them.
Warnings (4)
  • fruitsandveggiesmatter.gov/DS (alg 7, id 2179): DNSSEC implementers are prohibited from implementing signing with DS algorithm 1 (SHA-1). See RFC 8624, Sec. 3.2.
  • fruitsandveggiesmatter.gov/DS (alg 7, id 2179): DNSSEC implementers are prohibited from implementing signing with DS algorithm 1 (SHA-1). See RFC 8624, Sec. 3.2.
  • fruitsandveggiesmatter.gov/DS (alg 7, id 2179): DS records with digest type 1 (SHA-1) are ignored when DS records with digest type 2 (SHA-256) exist in the same RRset. See RFC 4509, Sec. 3.
  • fruitsandveggiesmatter.gov/DS (alg 7, id 2179): DS records with digest type 1 (SHA-1) are ignored when DS records with digest type 2 (SHA-256) exist in the same RRset. See RFC 4509, Sec. 3.

DNSKEY legend

Full legend
SEP bit setSEP bit set
Revoke bit setRevoke bit set
Trust anchorTrust anchor
Download: png | svg
Warning JavaScript is required to make the graph below interactive.
DNSSEC authentication graph