View on GitHub

DNSViz: A DNS visualization tool

frtr.gov

DNSSEC options (hide)
  1. |?|
  2. |?|
  3. |?|
  4. |?|
  5. |?|
  6. |?|
  7. |?|
  8. |?|
  9. |?|
  10. |?|
Notices
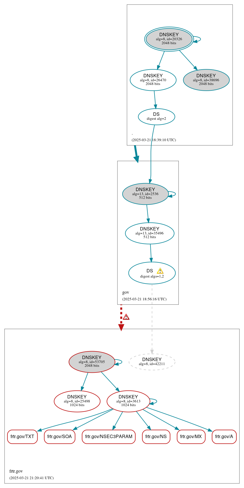
DNSSEC Authentication Chain

RRset statusRRset status

Bogus (6)
  • frtr.gov/A
  • frtr.gov/MX
  • frtr.gov/NS
  • frtr.gov/NSEC3PARAM
  • frtr.gov/SOA
  • frtr.gov/TXT

DNSKEY/DS/NSEC statusDNSKEY/DS/NSEC status

Bogus (3)
  • frtr.gov/DNSKEY (alg 8, id 25498)
  • frtr.gov/DNSKEY (alg 8, id 3613)
  • frtr.gov/DNSKEY (alg 8, id 53705)
Secure (7)
  • ./DNSKEY (alg 8, id 20326)
  • ./DNSKEY (alg 8, id 26470)
  • ./DNSKEY (alg 8, id 38696)
  • frtr.gov/DS (alg 8, id 42211)
  • gov/DNSKEY (alg 13, id 2536)
  • gov/DNSKEY (alg 13, id 35496)
  • gov/DS (alg 13, id 2536)
Non_existent (1)
  • frtr.gov/DNSKEY (alg 8, id 42211)

Delegation statusDelegation status

Bogus (1)
  • gov to frtr.gov
Secure (1)
  • . to gov

NoticesNotices

Errors (7)
  • gov to frtr.gov: No valid RRSIGs made by a key corresponding to a DS RR were found covering the DNSKEY RRset, resulting in no secure entry point (SEP) into the zone. See RFC 4035, Sec. 2.2, RFC 6840, Sec. 5.11. (134.67.12.5, 134.67.12.15, 161.80.212.5, 161.80.212.15, 2620:117:506f:c::f005, 2620:117:506f:c::f00f, 2620:117:5071:d4::f005, 2620:117:5071:d4::f00f, UDP_-_EDNS0_4096_D_KN)
  • gov to frtr.gov: The DS RRset for the zone included algorithm 8 (RSASHA256), but no DS RR matched a DNSKEY with algorithm 8 that signs the zone's DNSKEY RRset. See RFC 4035, Sec. 2.2, RFC 6840, Sec. 5.11. (134.67.12.5, 134.67.12.15, 161.80.212.5, 161.80.212.15, 2620:117:506f:c::f005, 2620:117:506f:c::f00f, 2620:117:5071:d4::f005, 2620:117:5071:d4::f00f, UDP_-_EDNS0_4096_D_KN)
  • 45kp8.t6e9r.frtr.gov/A has errors; select the "Denial of existence" DNSSEC option to see them.
  • frtr.gov/CNAME has errors; select the "Denial of existence" DNSSEC option to see them.
  • frtr.gov/CDS has errors; select the "Denial of existence" DNSSEC option to see them.
  • frtr.gov/CDNSKEY has errors; select the "Denial of existence" DNSSEC option to see them.
  • frtr.gov/AAAA has errors; select the "Denial of existence" DNSSEC option to see them.
Warnings (9)
  • frtr.gov/DS (alg 8, id 42211): DNSSEC implementers are prohibited from implementing signing with DS algorithm 1 (SHA-1). See RFC 8624, Sec. 3.2.
  • frtr.gov/DS (alg 8, id 42211): DNSSEC implementers are prohibited from implementing signing with DS algorithm 1 (SHA-1). See RFC 8624, Sec. 3.2.
  • frtr.gov/DS (alg 8, id 42211): DS records with digest type 1 (SHA-1) are ignored when DS records with digest type 2 (SHA-256) exist in the same RRset. See RFC 4509, Sec. 3.
  • frtr.gov/DS (alg 8, id 42211): DS records with digest type 1 (SHA-1) are ignored when DS records with digest type 2 (SHA-256) exist in the same RRset. See RFC 4509, Sec. 3.
  • 45kp8.t6e9r.frtr.gov/A has warnings; select the "Denial of existence" DNSSEC option to see them.
  • frtr.gov/CNAME has warnings; select the "Denial of existence" DNSSEC option to see them.
  • frtr.gov/CDS has warnings; select the "Denial of existence" DNSSEC option to see them.
  • frtr.gov/CDNSKEY has warnings; select the "Denial of existence" DNSSEC option to see them.
  • frtr.gov/AAAA has warnings; select the "Denial of existence" DNSSEC option to see them.

DNSKEY legend

Full legend
SEP bit setSEP bit set
Revoke bit setRevoke bit set
Trust anchorTrust anchor
Download: png | svg
Warning JavaScript is required to make the graph below interactive.
DNSSEC authentication graph