View on GitHub

DNSViz: A DNS visualization tool

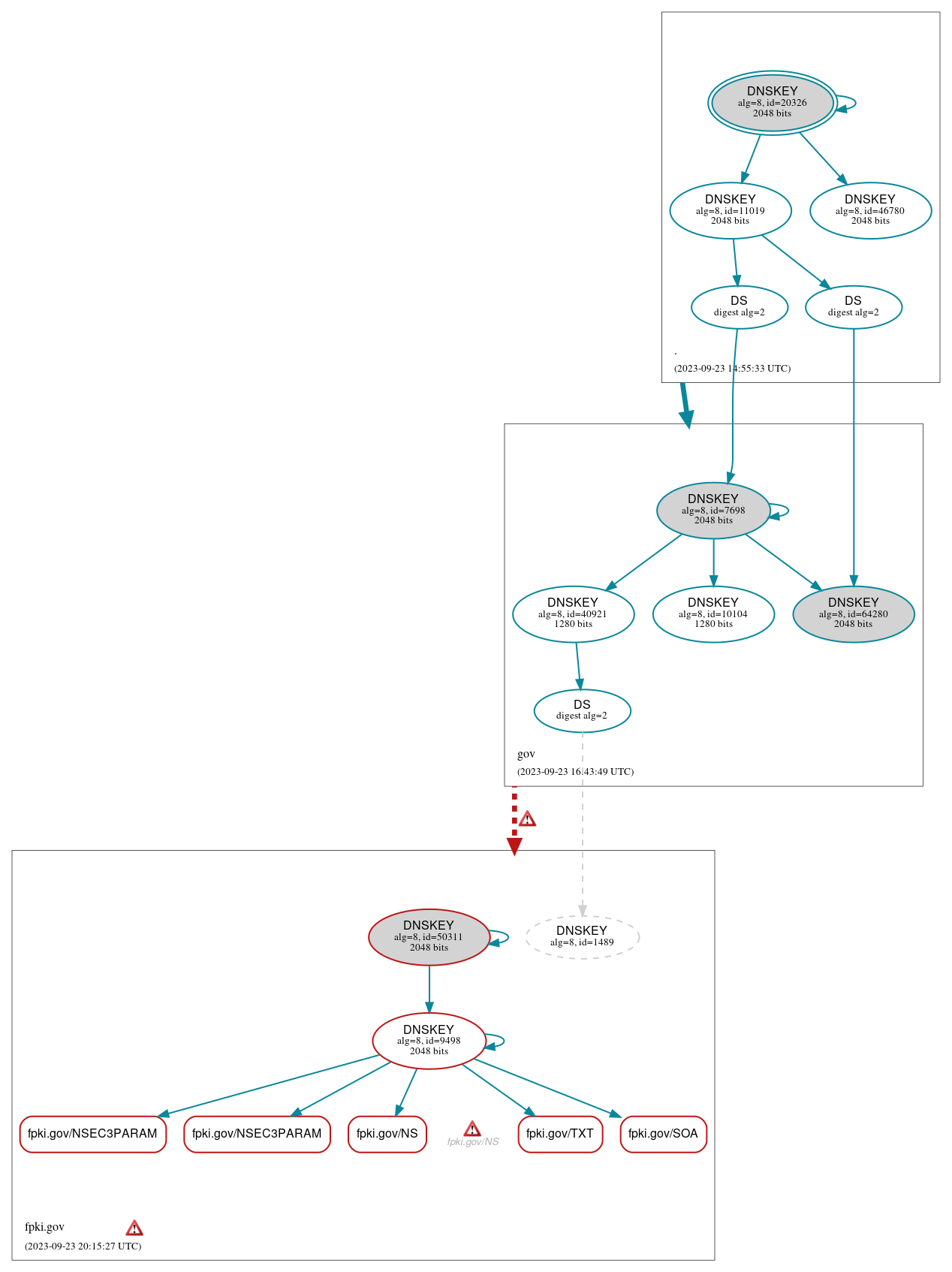
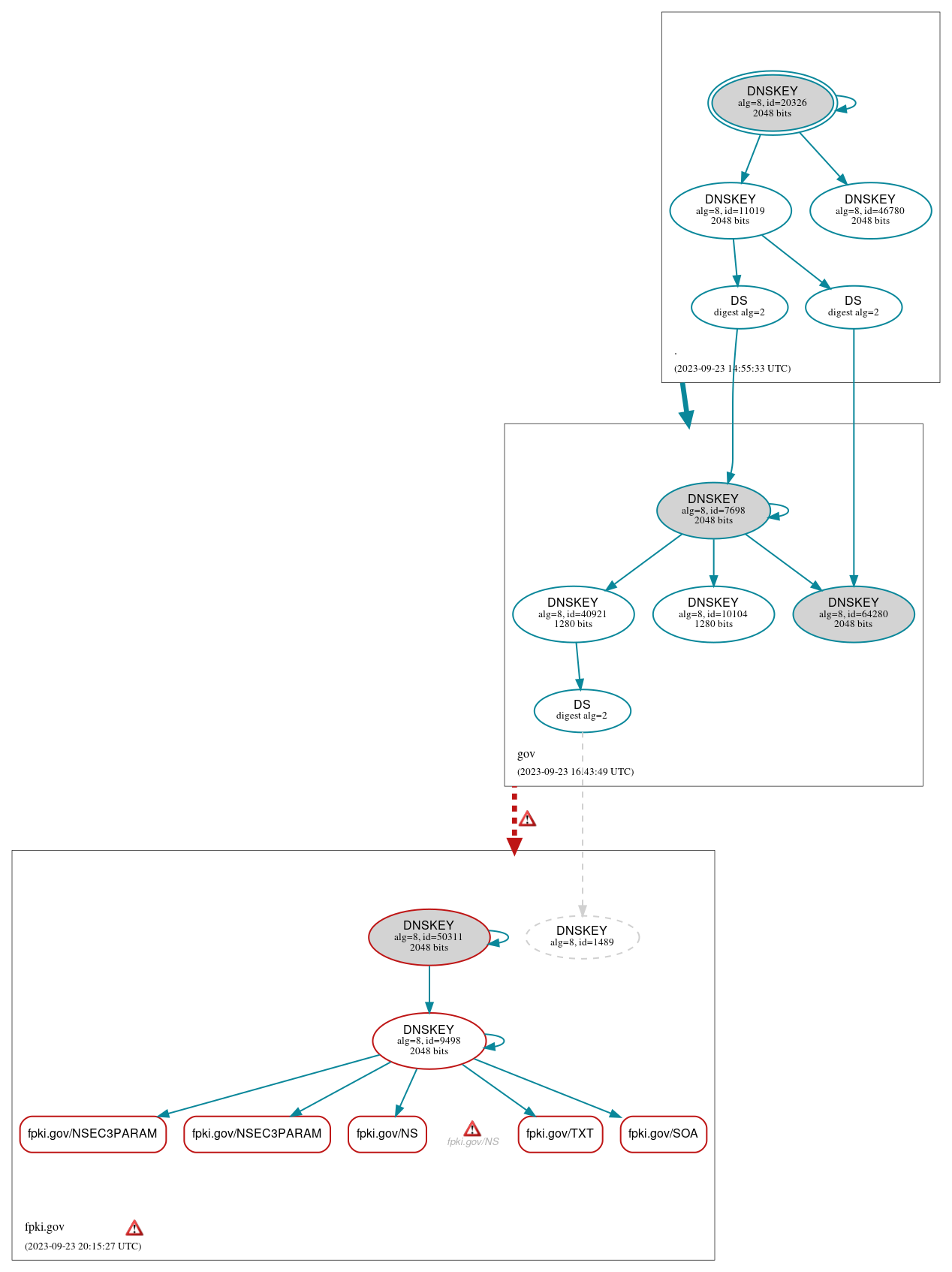
fpki.gov

DNSSEC options (hide)
  1. |?|
  2. |?|
  3. |?|
  4. |?|
  5. |?|
  6. |?|
  7. |?|
  8. |?|
  9. |?|
  10. |?|
Notices
DNSSEC Authentication Chain

RRset statusRRset status

Bogus (5)
  • fpki.gov/NS
  • fpki.gov/NSEC3PARAM
  • fpki.gov/NSEC3PARAM
  • fpki.gov/SOA
  • fpki.gov/TXT

DNSKEY/DS/NSEC statusDNSKEY/DS/NSEC status

Bogus (2)
  • fpki.gov/DNSKEY (alg 8, id 50311)
  • fpki.gov/DNSKEY (alg 8, id 9498)
Secure (10)
  • ./DNSKEY (alg 8, id 11019)
  • ./DNSKEY (alg 8, id 20326)
  • ./DNSKEY (alg 8, id 46780)
  • fpki.gov/DS (alg 8, id 1489)
  • gov/DNSKEY (alg 8, id 10104)
  • gov/DNSKEY (alg 8, id 40921)
  • gov/DNSKEY (alg 8, id 64280)
  • gov/DNSKEY (alg 8, id 7698)
  • gov/DS (alg 8, id 64280)
  • gov/DS (alg 8, id 7698)
Non_existent (1)
  • fpki.gov/DNSKEY (alg 8, id 1489)

Delegation statusDelegation status

Bogus (1)
  • gov to fpki.gov
Secure (1)
  • . to gov

NoticesNotices

Errors (14)
  • RRSIG fpki.gov/DNSKEY alg 8, id 50311: The TTL of the RRset (86400) exceeds the value of the Original TTL field of the RRSIG RR covering it (500). See RFC 4035, Sec. 2.2.
  • RRSIG fpki.gov/DNSKEY alg 8, id 50311: The TTL of the RRset (86400) exceeds the value of the Original TTL field of the RRSIG RR covering it (500). See RFC 4035, Sec. 2.2.
  • RRSIG fpki.gov/DNSKEY alg 8, id 9498: The TTL of the RRset (86400) exceeds the value of the Original TTL field of the RRSIG RR covering it (500). See RFC 4035, Sec. 2.2.
  • RRSIG fpki.gov/DNSKEY alg 8, id 9498: The TTL of the RRset (86400) exceeds the value of the Original TTL field of the RRSIG RR covering it (500). See RFC 4035, Sec. 2.2.
  • fpki.gov zone: The server(s) were not responsive to queries over UDP. See RFC 1035, Sec. 4.2. (2620:9b:c000:9200:12::30, 2620:9b:c001:9300:22::30)
  • fpki.gov/NS: No response was received from the server over UDP (tried 12 times). See RFC 1035, Sec. 4.2. (2620:9b:c000:9200:12::30, 2620:9b:c001:9300:22::30, UDP_-_NOEDNS_)
  • gov to fpki.gov: No valid RRSIGs made by a key corresponding to a DS RR were found covering the DNSKEY RRset, resulting in no secure entry point (SEP) into the zone. See RFC 4035, Sec. 2.2, RFC 6840, Sec. 5.11. (199.167.92.100, 199.167.93.100, UDP_-_EDNS0_4096_D_KN)
  • gov to fpki.gov: The DS RRset for the zone included algorithm 8 (RSASHA256), but no DS RR matched a DNSKEY with algorithm 8 that signs the zone's DNSKEY RRset. See RFC 4035, Sec. 2.2, RFC 6840, Sec. 5.11. (199.167.92.100, 199.167.93.100, UDP_-_EDNS0_4096_D_KN)
  • tfwezc07k6.fpki.gov/A has errors; select the "Denial of existence" DNSSEC option to see them.
  • fpki.gov/MX has errors; select the "Denial of existence" DNSSEC option to see them.
  • fpki.gov/DNSKEY has errors; select the "Denial of existence" DNSSEC option to see them.
  • fpki.gov/CNAME has errors; select the "Denial of existence" DNSSEC option to see them.
  • fpki.gov/AAAA has errors; select the "Denial of existence" DNSSEC option to see them.
  • fpki.gov/A has errors; select the "Denial of existence" DNSSEC option to see them.
Warnings (6)
  • gov to fpki.gov: Authoritative AAAA records exist for dns1.fpki.gov, but there are no corresponding AAAA glue records. See RFC 1034, Sec. 4.2.2.
  • gov to fpki.gov: Authoritative AAAA records exist for dns2.fpki.gov, but there are no corresponding AAAA glue records. See RFC 1034, Sec. 4.2.2.
  • fpki.gov/AAAA has warnings; select the "Denial of existence" DNSSEC option to see them.
  • fpki.gov/A has warnings; select the "Denial of existence" DNSSEC option to see them.
  • fpki.gov/MX has warnings; select the "Denial of existence" DNSSEC option to see them.
  • fpki.gov/CNAME has warnings; select the "Denial of existence" DNSSEC option to see them.

DNSKEY legend

Full legend
SEP bit setSEP bit set
Revoke bit setRevoke bit set
Trust anchorTrust anchor
Download: png | svg
Warning JavaScript is required to make the graph below interactive.
DNSSEC authentication graph