View on GitHub

DNSViz: A DNS visualization tool

foreignassistance.gov

DNSSEC options (hide)
  1. |?|
  2. |?|
  3. |?|
  4. |?|
  5. |?|
  6. |?|
  7. |?|
  8. |?|
  9. |?|
  10. |?|
Notices
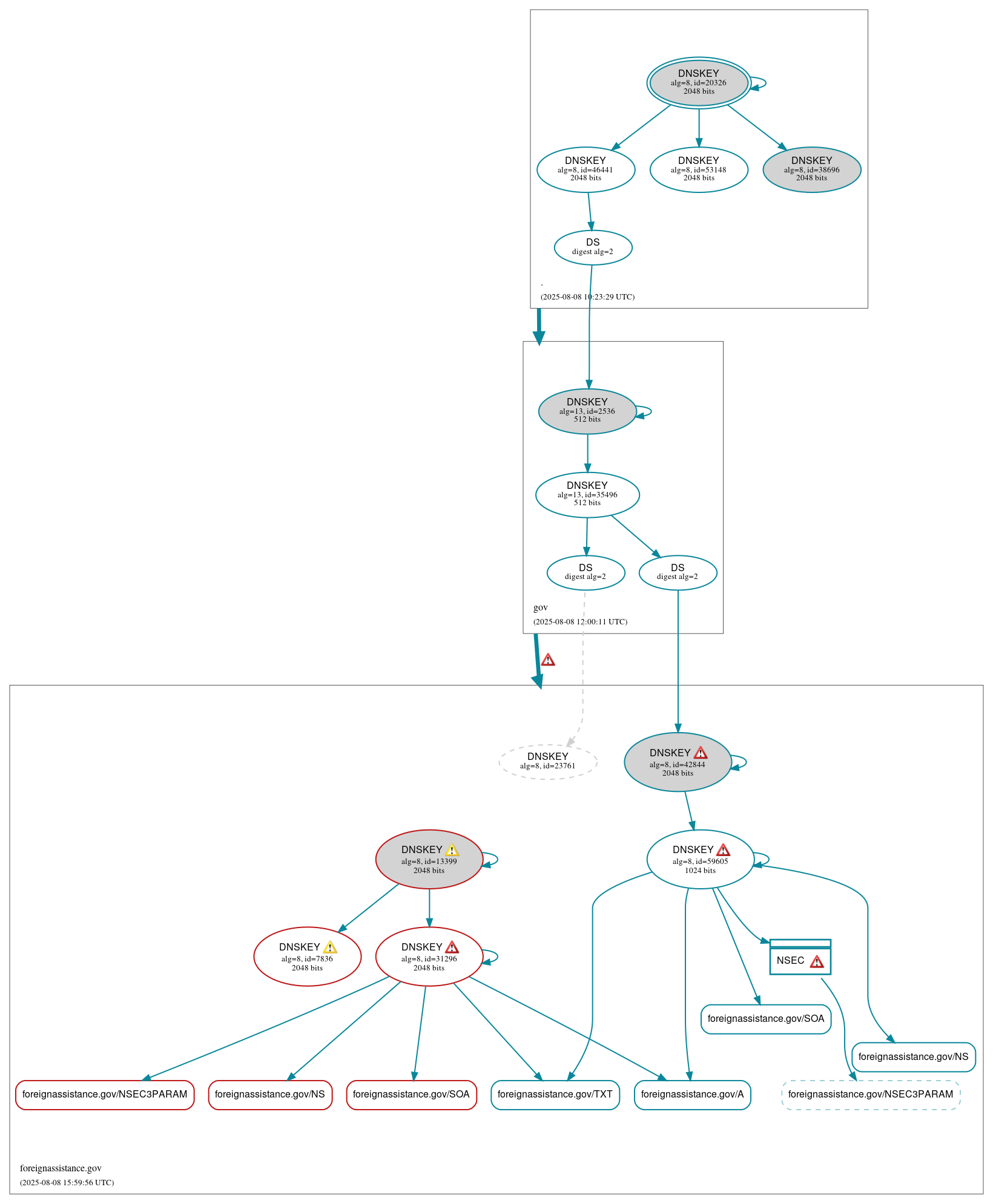
DNSSEC Authentication Chain

RRset statusRRset status

Bogus (3)
  • foreignassistance.gov/NS
  • foreignassistance.gov/NSEC3PARAM
  • foreignassistance.gov/SOA
Secure (5)
  • foreignassistance.gov/A
  • foreignassistance.gov/NS
  • foreignassistance.gov/NSEC3PARAM (NODATA)
  • foreignassistance.gov/SOA
  • foreignassistance.gov/TXT

DNSKEY/DS/NSEC statusDNSKEY/DS/NSEC status

Bogus (3)
  • foreignassistance.gov/DNSKEY (alg 8, id 13399)
  • foreignassistance.gov/DNSKEY (alg 8, id 31296)
  • foreignassistance.gov/DNSKEY (alg 8, id 7836)
Secure (12)
  • ./DNSKEY (alg 8, id 20326)
  • ./DNSKEY (alg 8, id 38696)
  • ./DNSKEY (alg 8, id 46441)
  • ./DNSKEY (alg 8, id 53148)
  • NSEC proving non-existence of foreignassistance.gov/NSEC3PARAM
  • foreignassistance.gov/DNSKEY (alg 8, id 42844)
  • foreignassistance.gov/DNSKEY (alg 8, id 59605)
  • foreignassistance.gov/DS (alg 8, id 23761)
  • foreignassistance.gov/DS (alg 8, id 42844)
  • gov/DNSKEY (alg 13, id 2536)
  • gov/DNSKEY (alg 13, id 35496)
  • gov/DS (alg 13, id 2536)
Non_existent (1)
  • foreignassistance.gov/DNSKEY (alg 8, id 23761)

Delegation statusDelegation status

Secure (2)
  • . to gov
  • gov to foreignassistance.gov

NoticesNotices

Errors (13)
  • NSEC proving non-existence of foreignassistance.gov/NSEC3PARAM: The following queries resulted in an answer response, even though the bitmap in the NSEC RR indicates that the queried records don't exist: foreignassistance.gov/NSEC3PARAM See RFC 4035, Sec. 3.1.3.1.
  • NSEC proving non-existence of foreignassistance.gov/NSEC3PARAM: The following queries resulted in an answer response, even though the bitmap in the NSEC RR indicates that the queried records don't exist: foreignassistance.gov/NSEC3PARAM See RFC 4035, Sec. 3.1.3.1.
  • foreignassistance.gov/DNSKEY (alg 8, id 31296): The DNSKEY RR was not found in the DNSKEY RRset returned by one or more servers. (12.96.42.200, 12.96.42.221, UDP_-_EDNS0_4096_D_KN)
  • foreignassistance.gov/DNSKEY (alg 8, id 42844): The DNSKEY RR was not found in the DNSKEY RRset returned by one or more servers. (2.16.40.67, 23.74.25.65, 96.7.49.66, 184.26.161.64, 184.85.248.64, 193.108.91.63, 2600:1401:2::3f, 2600:1403:a::43, 2600:1408:1c::42, 2600:1480:1800::40, 2600:1480:b800::41, 2a02:26f0:117::40, UDP_-_EDNS0_4096_D_KN)
  • foreignassistance.gov/DNSKEY (alg 8, id 59605): The DNSKEY RR was not found in the DNSKEY RRset returned by one or more servers. (2.16.40.67, 23.74.25.65, 96.7.49.66, 184.26.161.64, 184.85.248.64, 193.108.91.63, 2600:1401:2::3f, 2600:1403:a::43, 2600:1408:1c::42, 2600:1480:1800::40, 2600:1480:b800::41, 2a02:26f0:117::40, UDP_-_EDNS0_4096_D_KN)
  • gov to foreignassistance.gov: No valid RRSIGs made by a key corresponding to a DS RR were found covering the DNSKEY RRset, resulting in no secure entry point (SEP) into the zone. See RFC 4035, Sec. 2.2, RFC 6840, Sec. 5.11. (2.16.40.67, 23.74.25.65, 96.7.49.66, 184.26.161.64, 184.85.248.64, 193.108.91.63, 2600:1401:2::3f, 2600:1403:a::43, 2600:1408:1c::42, 2600:1480:1800::40, 2600:1480:b800::41, 2a02:26f0:117::40, UDP_-_EDNS0_4096_D_KN)
  • gov to foreignassistance.gov: The DS RRset for the zone included algorithm 8 (RSASHA256), but no DS RR matched a DNSKEY with algorithm 8 that signs the zone's DNSKEY RRset. See RFC 4035, Sec. 2.2, RFC 6840, Sec. 5.11. (2.16.40.67, 23.74.25.65, 96.7.49.66, 184.26.161.64, 184.85.248.64, 193.108.91.63, 2600:1401:2::3f, 2600:1403:a::43, 2600:1408:1c::42, 2600:1480:1800::40, 2600:1480:b800::41, 2a02:26f0:117::40, UDP_-_EDNS0_4096_D_KN)
  • foreignassistance.gov/CNAME has errors; select the "Denial of existence" DNSSEC option to see them.
  • foreignassistance.gov/CDNSKEY has errors; select the "Denial of existence" DNSSEC option to see them.
  • foreignassistance.gov/AAAA has errors; select the "Denial of existence" DNSSEC option to see them.
  • 6ghsr.0hs8b.foreignassistance.gov/A has errors; select the "Denial of existence" DNSSEC option to see them.
  • foreignassistance.gov/MX has errors; select the "Denial of existence" DNSSEC option to see them.
  • foreignassistance.gov/CDS has errors; select the "Denial of existence" DNSSEC option to see them.
Warnings (8)
  • foreignassistance.gov/DNSKEY (alg 8, id 13399): The DNSKEY RR was not found in the DNSKEY RRset returned by one or more servers. (12.96.42.200, 12.96.42.221, UDP_-_EDNS0_4096_D_KN)
  • foreignassistance.gov/DNSKEY (alg 8, id 7836): The DNSKEY RR was not found in the DNSKEY RRset returned by one or more servers. (12.96.42.200, 12.96.42.221, UDP_-_EDNS0_4096_D_KN)
  • foreignassistance.gov/CNAME has warnings; select the "Denial of existence" DNSSEC option to see them.
  • foreignassistance.gov/CDNSKEY has warnings; select the "Denial of existence" DNSSEC option to see them.
  • foreignassistance.gov/AAAA has warnings; select the "Denial of existence" DNSSEC option to see them.
  • 6ghsr.0hs8b.foreignassistance.gov/A has warnings; select the "Denial of existence" DNSSEC option to see them.
  • foreignassistance.gov/MX has warnings; select the "Denial of existence" DNSSEC option to see them.
  • foreignassistance.gov/CDS has warnings; select the "Denial of existence" DNSSEC option to see them.

DNSKEY legend

Full legend
SEP bit setSEP bit set
Revoke bit setRevoke bit set
Trust anchorTrust anchor
Download: png | svg
Warning JavaScript is required to make the graph below interactive.
DNSSEC authentication graph