View on GitHub

DNSViz: A DNS visualization tool

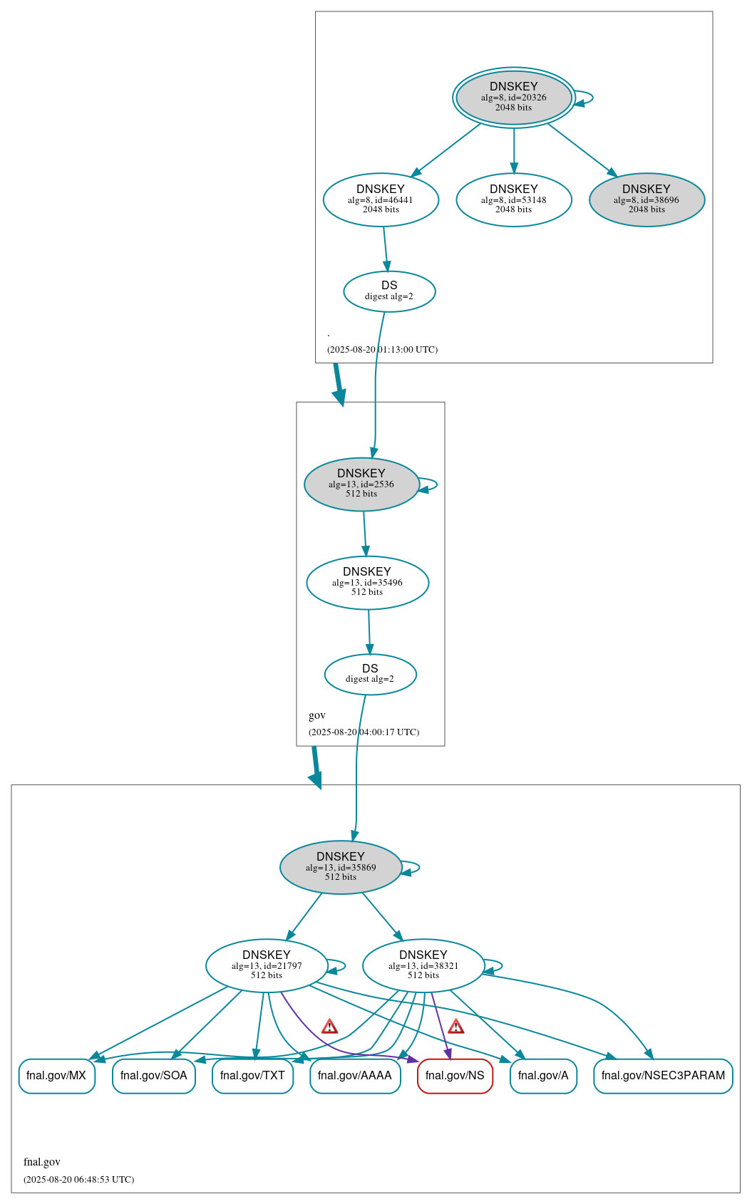
fnal.gov

DNSSEC options (hide)
  1. |?|
  2. |?|
  3. |?|
  4. |?|
  5. |?|
  6. |?|
  7. |?|
  8. |?|
  9. |?|
  10. |?|
Notices
DNSSEC Authentication Chain

RRset statusRRset status

Bogus (1)
  • fnal.gov/NS
Secure (6)
  • fnal.gov/A
  • fnal.gov/AAAA
  • fnal.gov/MX
  • fnal.gov/NSEC3PARAM
  • fnal.gov/SOA
  • fnal.gov/TXT

DNSKEY/DS/NSEC statusDNSKEY/DS/NSEC status

Secure (11)
  • ./DNSKEY (alg 8, id 20326)
  • ./DNSKEY (alg 8, id 38696)
  • ./DNSKEY (alg 8, id 46441)
  • ./DNSKEY (alg 8, id 53148)
  • fnal.gov/DNSKEY (alg 13, id 21797)
  • fnal.gov/DNSKEY (alg 13, id 35869)
  • fnal.gov/DNSKEY (alg 13, id 38321)
  • fnal.gov/DS (alg 13, id 35869)
  • gov/DNSKEY (alg 13, id 2536)
  • gov/DNSKEY (alg 13, id 35496)
  • gov/DS (alg 13, id 2536)

Delegation statusDelegation status

Secure (2)
  • . to gov
  • gov to fnal.gov

NoticesNotices

Errors (6)
  • RRSIG fnal.gov/NS alg 13, id 21797: The Signature Expiration field of the RRSIG RR (2025-08-20 04:36:27+00:00) is 2 hours, 12 minutes in the past. See RFC 4035, Sec. 5.3.1.
  • RRSIG fnal.gov/NS alg 13, id 38321: The Signature Expiration field of the RRSIG RR (2025-08-19 22:21:38+00:00) is 8 hours, 27 minutes in the past. See RFC 4035, Sec. 5.3.1.
  • vm46q.nbl5z.fnal.gov/A has errors; select the "Denial of existence" DNSSEC option to see them.
  • fnal.gov/CDS has errors; select the "Denial of existence" DNSSEC option to see them.
  • fnal.gov/CDNSKEY has errors; select the "Denial of existence" DNSSEC option to see them.
  • fnal.gov/CNAME has errors; select the "Denial of existence" DNSSEC option to see them.
Warnings (4)
  • vm46q.nbl5z.fnal.gov/A has warnings; select the "Denial of existence" DNSSEC option to see them.
  • fnal.gov/CDS has warnings; select the "Denial of existence" DNSSEC option to see them.
  • fnal.gov/CDNSKEY has warnings; select the "Denial of existence" DNSSEC option to see them.
  • fnal.gov/CNAME has warnings; select the "Denial of existence" DNSSEC option to see them.

DNSKEY legend

Full legend
SEP bit setSEP bit set
Revoke bit setRevoke bit set
Trust anchorTrust anchor
Download: png | svg
Warning JavaScript is required to make the graph below interactive.
DNSSEC authentication graph