View on GitHub

DNSViz: A DNS visualization tool

fj

DNSSEC options (hide)
  1. |?|
  2. |?|
  3. |?|
  4. |?|
  5. |?|
  6. |?|
  7. |?|
  8. |?|
  9. |?|
  10. |?|
Notices
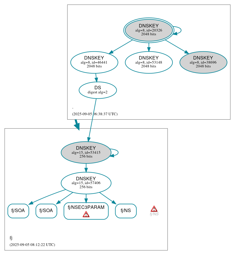
DNSSEC Authentication Chain

RRset statusRRset status

Secure (4)
  • fj/NS
  • fj/NSEC3PARAM
  • fj/SOA
  • fj/SOA

DNSKEY/DS/NSEC statusDNSKEY/DS/NSEC status

Secure (7)
  • ./DNSKEY (alg 8, id 20326)
  • ./DNSKEY (alg 8, id 38696)
  • ./DNSKEY (alg 8, id 46441)
  • ./DNSKEY (alg 8, id 53148)
  • fj/DNSKEY (alg 15, id 53415)
  • fj/DNSKEY (alg 15, id 57406)
  • fj/DS (alg 15, id 53415)

Delegation statusDelegation status

Secure (1)
  • . to fj

NoticesNotices

Errors (6)
  • fj/NS: The response had an invalid RCODE (SERVFAIL). See RFC 1035, Sec. 4.1.1. (185.28.194.194, 185.38.108.108, UDP_-_NOEDNS_)
  • fj/NSEC3PARAM: DNSSEC was effectively downgraded because the response had an invalid RCODE (SERVFAIL) with EDNS enabled. See RFC 6891, Sec. 7, RFC 2671, Sec. 5.3. (185.28.194.194, UDP_-_NOEDNS_)
  • fj/NSEC3PARAM: The DNSSEC records necessary to validate the response could not be retrieved from the server. See RFC 4035, Sec. 3.1.1, RFC 4035, Sec. 3.1.3. (185.28.194.194, UDP_-_EDNS0_4096_D_KN)
  • fj/NSEC3PARAM: The response had an invalid RCODE (SERVFAIL) until EDNS was disabled (however, this server appeared to respond legitimately to other queries with EDNS enabled). See RFC 6891, Sec. 6.2.6. (185.28.194.194, UDP_-_EDNS0_4096_D_KN)
  • fj/CDS has errors; select the "Denial of existence" DNSSEC option to see them.
  • fj/CNAME has errors; select the "Denial of existence" DNSSEC option to see them.

DNSKEY legend

Full legend
SEP bit setSEP bit set
Revoke bit setRevoke bit set
Trust anchorTrust anchor
Download: png | svg
Warning JavaScript is required to make the graph below interactive.
DNSSEC authentication graph