View on GitHub

DNSViz: A DNS visualization tool

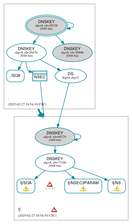
fj

DNSSEC options (hide)
  1. |?|
  2. |?|
  3. |?|
  4. |?|
  5. |?|
  6. |?|
  7. |?|
  8. |?|
  9. |?|
  10. |?|
Notices
DNSSEC Authentication Chain

RRset statusRRset status

Secure (4)
  • ./SOA
  • fj/NS
  • fj/NSEC3PARAM
  • fj/SOA

DNSKEY/DS/NSEC statusDNSKEY/DS/NSEC status

Secure (7)
  • ./DNSKEY (alg 8, id 20326)
  • ./DNSKEY (alg 8, id 26470)
  • ./DNSKEY (alg 8, id 38696)
  • NSEC proving non-existence of fj/DS
  • fj/DNSKEY (alg 8, id 17100)
  • fj/DNSKEY (alg 8, id 49279)
  • fj/DS (alg 8, id 49279)

Delegation statusDelegation status

Secure (1)
  • . to fj

NoticesNotices

Errors (6)
  • fj zone: The server(s) were not responsive to queries over TCP. See RFC 1035, Sec. 4.2. (144.120.146.1, 144.120.146.65)
  • fj/SOA: No response was received from the server over TCP (tried 3 times). See RFC 1035, Sec. 4.2. (144.120.146.1, 144.120.146.65, TCP_-_EDNS0_4096_D_N)
  • f3rja.a7h4s.fj/A has errors; select the "Denial of existence" DNSSEC option to see them.
  • fj/CDS has errors; select the "Denial of existence" DNSSEC option to see them.
  • fj/CNAME has errors; select the "Denial of existence" DNSSEC option to see them.
  • fj/CDNSKEY has errors; select the "Denial of existence" DNSSEC option to see them.
Warnings (7)
  • fj/NS: No response was received until the UDP payload size was decreased, indicating that the server might be attempting to send a payload that exceeds the path maximum transmission unit (PMTU) size. See RFC 6891, Sec. 6.2.6. (2402:2940:100:100c::1, 2402:2940:100:100d::1, UDP_-_EDNS0_4096_D_KN)
  • fj/NSEC3PARAM: No response was received until the UDP payload size was decreased, indicating that the server might be attempting to send a payload that exceeds the path maximum transmission unit (PMTU) size. See RFC 6891, Sec. 6.2.6. (2402:2940:100:100c::1, 2402:2940:100:100d::1, UDP_-_EDNS0_4096_D_KN)
  • fj/SOA: No response was received until the UDP payload size was decreased, indicating that the server might be attempting to send a payload that exceeds the path maximum transmission unit (PMTU) size. See RFC 6891, Sec. 6.2.6. (2402:2940:100:100c::1, 2402:2940:100:100d::1, UDP_-_EDNS0_4096_D_KN, UDP_-_EDNS0_4096_D_KN_0x20)
  • f3rja.a7h4s.fj/A has warnings; select the "Denial of existence" DNSSEC option to see them.
  • fj/CDS has warnings; select the "Denial of existence" DNSSEC option to see them.
  • fj/CNAME has warnings; select the "Denial of existence" DNSSEC option to see them.
  • fj/CDNSKEY has warnings; select the "Denial of existence" DNSSEC option to see them.

DNSKEY legend

Full legend
SEP bit setSEP bit set
Revoke bit setRevoke bit set
Trust anchorTrust anchor
Download: png | svg
Warning JavaScript is required to make the graph below interactive.
DNSSEC authentication graph