View on GitHub

DNSViz: A DNS visualization tool

financial-futures.com

DNSSEC options (hide)
  1. |?|
  2. |?|
  3. |?|
  4. |?|
  5. |?|
  6. |?|
  7. |?|
  8. |?|
  9. |?|
  10. |?|
Notices
DNSSEC Authentication Chain

RRset statusRRset status

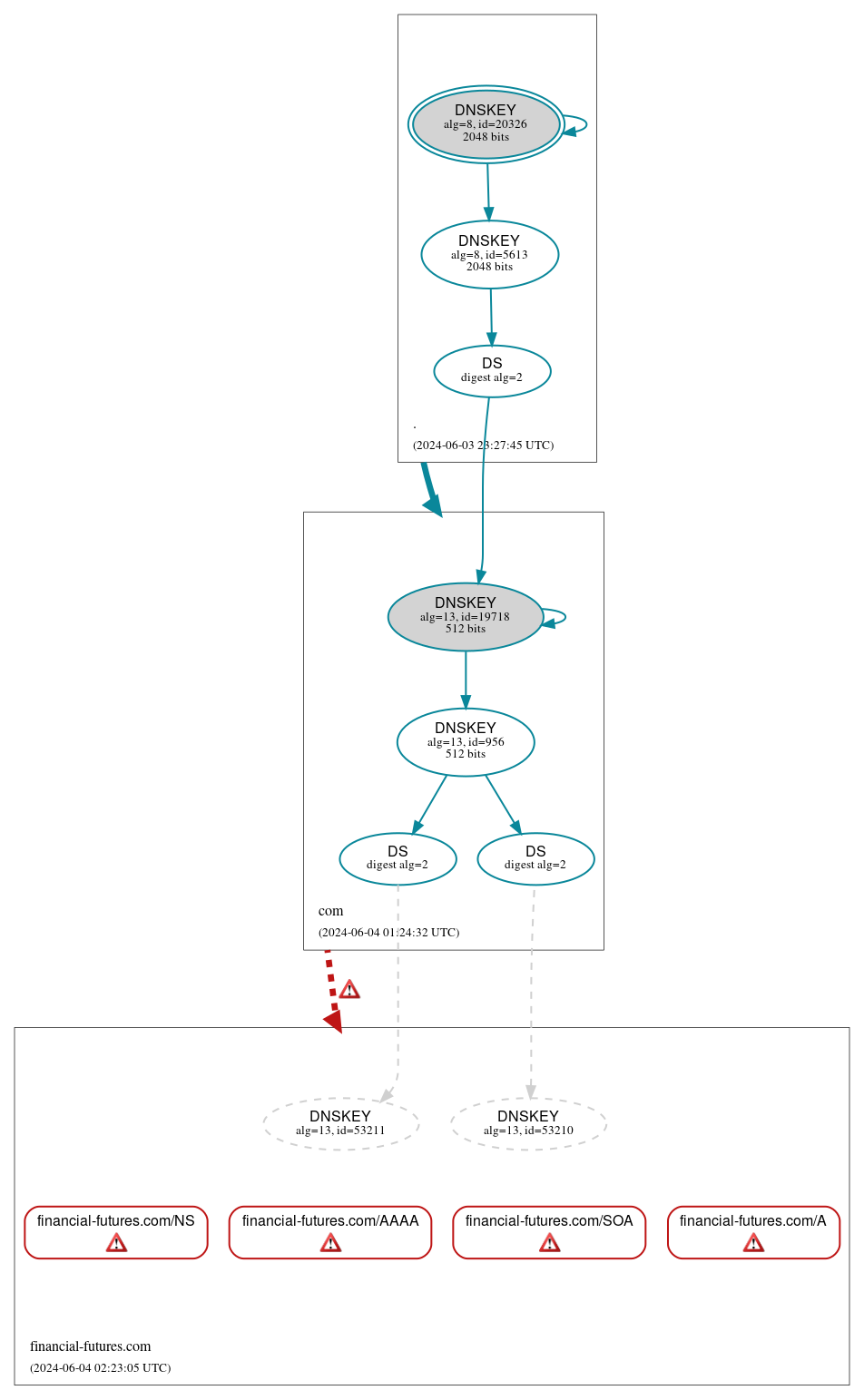
Bogus (4)
  • financial-futures.com/A
  • financial-futures.com/AAAA
  • financial-futures.com/NS
  • financial-futures.com/SOA

DNSKEY/DS/NSEC statusDNSKEY/DS/NSEC status

Secure (7)
  • ./DNSKEY (alg 8, id 20326)
  • ./DNSKEY (alg 8, id 5613)
  • com/DNSKEY (alg 13, id 19718)
  • com/DNSKEY (alg 13, id 956)
  • com/DS (alg 13, id 19718)
  • financial-futures.com/DS (alg 13, id 53210)
  • financial-futures.com/DS (alg 13, id 53211)
Non_existent (2)
  • financial-futures.com/DNSKEY (alg 13, id 53210)
  • financial-futures.com/DNSKEY (alg 13, id 53211)

Delegation statusDelegation status

Bogus (1)
  • com to financial-futures.com
Secure (1)
  • . to com

NoticesNotices

Errors (12)
  • com to financial-futures.com: No valid RRSIGs made by a key corresponding to a DS RR were found covering the DNSKEY RRset, resulting in no secure entry point (SEP) into the zone. See RFC 4035, Sec. 2.2, RFC 6840, Sec. 5.11. (205.251.193.185, 205.251.195.206, 205.251.196.87, 205.251.199.181, 2600:9000:5301:b900::1, 2600:9000:5303:ce00::1, 2600:9000:5304:5700::1, 2600:9000:5307:b500::1, UDP_-_EDNS0_4096_D_KN, UDP_-_EDNS0_512_D_KN)
  • com to financial-futures.com: The DS RRset for the zone included algorithm 13 (ECDSAP256SHA256), but no DS RR matched a DNSKEY with algorithm 13 that signs the zone's DNSKEY RRset. See RFC 4035, Sec. 2.2, RFC 6840, Sec. 5.11. (205.251.193.185, 205.251.195.206, 205.251.196.87, 205.251.199.181, 2600:9000:5301:b900::1, 2600:9000:5303:ce00::1, 2600:9000:5304:5700::1, 2600:9000:5307:b500::1, UDP_-_EDNS0_4096_D_KN, UDP_-_EDNS0_512_D_KN)
  • financial-futures.com/A: No RRSIG covering the RRset was returned in the response. See RFC 4035, Sec. 3.1.1. (205.251.193.185, 205.251.195.206, 205.251.196.87, 205.251.199.181, 2600:9000:5301:b900::1, 2600:9000:5303:ce00::1, 2600:9000:5304:5700::1, 2600:9000:5307:b500::1, UDP_-_EDNS0_4096_D_KN)
  • financial-futures.com/AAAA: No RRSIG covering the RRset was returned in the response. See RFC 4035, Sec. 3.1.1. (205.251.193.185, 205.251.195.206, 205.251.196.87, 205.251.199.181, 2600:9000:5301:b900::1, 2600:9000:5303:ce00::1, 2600:9000:5304:5700::1, 2600:9000:5307:b500::1, UDP_-_EDNS0_4096_D_KN)
  • financial-futures.com/NS: No RRSIG covering the RRset was returned in the response. See RFC 4035, Sec. 3.1.1. (205.251.193.185, 205.251.195.206, 205.251.196.87, 205.251.199.181, 2600:9000:5301:b900::1, 2600:9000:5303:ce00::1, 2600:9000:5304:5700::1, 2600:9000:5307:b500::1, UDP_-_EDNS0_4096_D_KN)
  • financial-futures.com/SOA: No RRSIG covering the RRset was returned in the response. See RFC 4035, Sec. 3.1.1. (205.251.193.185, 205.251.195.206, 205.251.196.87, 205.251.199.181, 2600:9000:5301:b900::1, 2600:9000:5303:ce00::1, 2600:9000:5304:5700::1, 2600:9000:5307:b500::1, TCP_-_EDNS0_4096_D_N, UDP_-_EDNS0_4096_D_KN, UDP_-_EDNS0_4096_D_KN_0x20)
  • financial-futures.com/NSEC3PARAM has errors; select the "Denial of existence" DNSSEC option to see them.
  • financial-futures.com/CNAME has errors; select the "Denial of existence" DNSSEC option to see them.
  • financial-futures.com/DNSKEY has errors; select the "Denial of existence" DNSSEC option to see them.
  • financial-futures.com/MX has errors; select the "Denial of existence" DNSSEC option to see them.
  • 04qh1.rmlcn.financial-futures.com/A has errors; select the "Denial of existence" DNSSEC option to see them.
  • financial-futures.com/TXT has errors; select the "Denial of existence" DNSSEC option to see them.
Warnings (1)
  • com to financial-futures.com: Authoritative AAAA records exist for ns-441.awsdns-55.com, but there are no corresponding AAAA glue records. See RFC 1034, Sec. 4.2.2.

DNSKEY legend

Full legend
SEP bit setSEP bit set
Revoke bit setRevoke bit set
Trust anchorTrust anchor
Download: png | svg
Warning JavaScript is required to make the graph below interactive.
DNSSEC authentication graph