View on GitHub

DNSViz: A DNS visualization tool

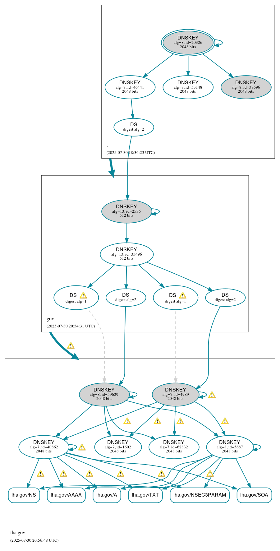
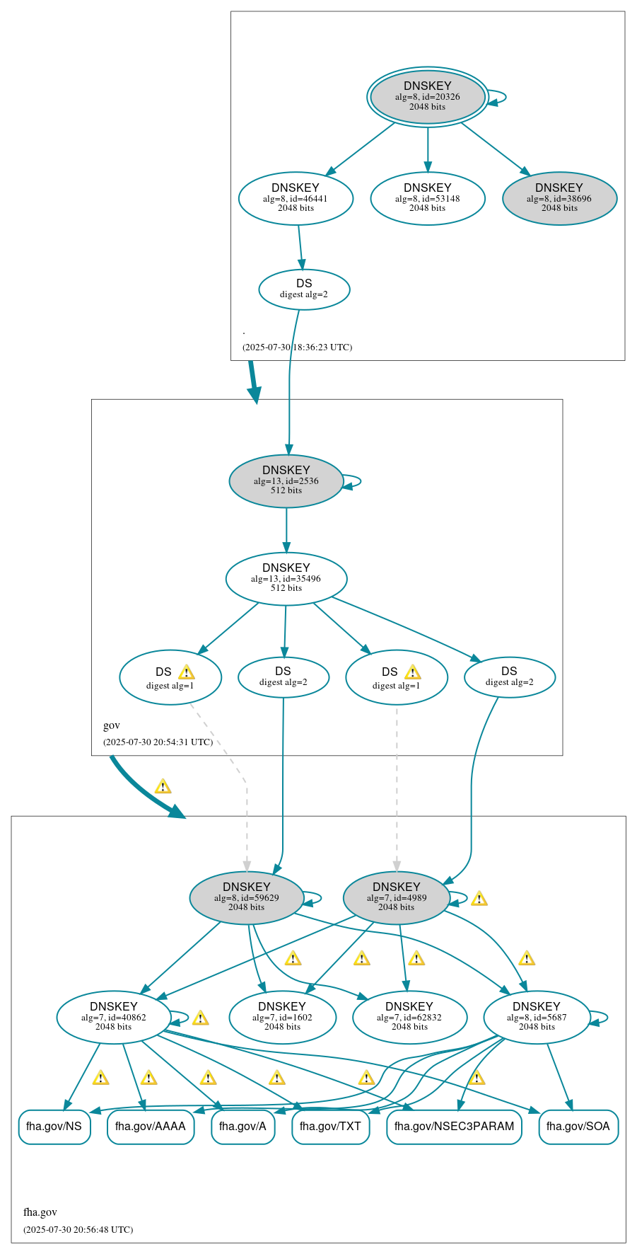
fha.gov

DNSSEC options (hide)
  1. |?|
  2. |?|
  3. |?|
  4. |?|
  5. |?|
  6. |?|
  7. |?|
  8. |?|
  9. |?|
  10. |?|
Notices
DNSSEC Authentication Chain

RRset statusRRset status

Secure (6)
  • fha.gov/A
  • fha.gov/AAAA
  • fha.gov/NS
  • fha.gov/NSEC3PARAM
  • fha.gov/SOA
  • fha.gov/TXT

DNSKEY/DS/NSEC statusDNSKEY/DS/NSEC status

Secure (17)
  • ./DNSKEY (alg 8, id 20326)
  • ./DNSKEY (alg 8, id 38696)
  • ./DNSKEY (alg 8, id 46441)
  • ./DNSKEY (alg 8, id 53148)
  • fha.gov/DNSKEY (alg 7, id 1602)
  • fha.gov/DNSKEY (alg 7, id 40862)
  • fha.gov/DNSKEY (alg 7, id 4989)
  • fha.gov/DNSKEY (alg 7, id 62832)
  • fha.gov/DNSKEY (alg 8, id 5687)
  • fha.gov/DNSKEY (alg 8, id 59629)
  • fha.gov/DS (alg 7, id 4989)
  • fha.gov/DS (alg 7, id 4989)
  • fha.gov/DS (alg 8, id 59629)
  • fha.gov/DS (alg 8, id 59629)
  • gov/DNSKEY (alg 13, id 2536)
  • gov/DNSKEY (alg 13, id 35496)
  • gov/DS (alg 13, id 2536)

Delegation statusDelegation status

Secure (2)
  • . to gov
  • gov to fha.gov

NoticesNotices

Errors (5)
  • fha.gov/MX has errors; select the "Denial of existence" DNSSEC option to see them.
  • fha.gov/CNAME has errors; select the "Denial of existence" DNSSEC option to see them.
  • fha.gov/CDNSKEY has errors; select the "Denial of existence" DNSSEC option to see them.
  • fha.gov/CDS has errors; select the "Denial of existence" DNSSEC option to see them.
  • prsoy.qigwu.fha.gov/A has errors; select the "Denial of existence" DNSSEC option to see them.
Warnings (32)
  • RRSIG fha.gov/A alg 7, id 40862: DNSSEC implementers are recommended against implementing signing with DNSSEC algorithm 7 (RSASHA1NSEC3SHA1). See RFC 8624, Sec. 3.1.
  • RRSIG fha.gov/AAAA alg 7, id 40862: DNSSEC implementers are recommended against implementing signing with DNSSEC algorithm 7 (RSASHA1NSEC3SHA1). See RFC 8624, Sec. 3.1.
  • RRSIG fha.gov/DNSKEY alg 7, id 40862: DNSSEC implementers are recommended against implementing signing with DNSSEC algorithm 7 (RSASHA1NSEC3SHA1). See RFC 8624, Sec. 3.1.
  • RRSIG fha.gov/DNSKEY alg 7, id 40862: DNSSEC implementers are recommended against implementing signing with DNSSEC algorithm 7 (RSASHA1NSEC3SHA1). See RFC 8624, Sec. 3.1.
  • RRSIG fha.gov/DNSKEY alg 7, id 40862: DNSSEC implementers are recommended against implementing signing with DNSSEC algorithm 7 (RSASHA1NSEC3SHA1). See RFC 8624, Sec. 3.1.
  • RRSIG fha.gov/DNSKEY alg 7, id 40862: DNSSEC implementers are recommended against implementing signing with DNSSEC algorithm 7 (RSASHA1NSEC3SHA1). See RFC 8624, Sec. 3.1.
  • RRSIG fha.gov/DNSKEY alg 7, id 40862: DNSSEC implementers are recommended against implementing signing with DNSSEC algorithm 7 (RSASHA1NSEC3SHA1). See RFC 8624, Sec. 3.1.
  • RRSIG fha.gov/DNSKEY alg 7, id 40862: DNSSEC implementers are recommended against implementing signing with DNSSEC algorithm 7 (RSASHA1NSEC3SHA1). See RFC 8624, Sec. 3.1.
  • RRSIG fha.gov/DNSKEY alg 7, id 4989: DNSSEC implementers are recommended against implementing signing with DNSSEC algorithm 7 (RSASHA1NSEC3SHA1). See RFC 8624, Sec. 3.1.
  • RRSIG fha.gov/DNSKEY alg 7, id 4989: DNSSEC implementers are recommended against implementing signing with DNSSEC algorithm 7 (RSASHA1NSEC3SHA1). See RFC 8624, Sec. 3.1.
  • RRSIG fha.gov/DNSKEY alg 7, id 4989: DNSSEC implementers are recommended against implementing signing with DNSSEC algorithm 7 (RSASHA1NSEC3SHA1). See RFC 8624, Sec. 3.1.
  • RRSIG fha.gov/DNSKEY alg 7, id 4989: DNSSEC implementers are recommended against implementing signing with DNSSEC algorithm 7 (RSASHA1NSEC3SHA1). See RFC 8624, Sec. 3.1.
  • RRSIG fha.gov/DNSKEY alg 7, id 4989: DNSSEC implementers are recommended against implementing signing with DNSSEC algorithm 7 (RSASHA1NSEC3SHA1). See RFC 8624, Sec. 3.1.
  • RRSIG fha.gov/DNSKEY alg 7, id 4989: DNSSEC implementers are recommended against implementing signing with DNSSEC algorithm 7 (RSASHA1NSEC3SHA1). See RFC 8624, Sec. 3.1.
  • RRSIG fha.gov/NS alg 7, id 40862: DNSSEC implementers are recommended against implementing signing with DNSSEC algorithm 7 (RSASHA1NSEC3SHA1). See RFC 8624, Sec. 3.1.
  • RRSIG fha.gov/NSEC3PARAM alg 7, id 40862: DNSSEC implementers are recommended against implementing signing with DNSSEC algorithm 7 (RSASHA1NSEC3SHA1). See RFC 8624, Sec. 3.1.
  • RRSIG fha.gov/SOA alg 7, id 40862: DNSSEC implementers are recommended against implementing signing with DNSSEC algorithm 7 (RSASHA1NSEC3SHA1). See RFC 8624, Sec. 3.1.
  • RRSIG fha.gov/TXT alg 7, id 40862: DNSSEC implementers are recommended against implementing signing with DNSSEC algorithm 7 (RSASHA1NSEC3SHA1). See RFC 8624, Sec. 3.1.
  • fha.gov/DS (alg 7, id 4989): DNSSEC implementers are prohibited from implementing signing with DS algorithm 1 (SHA-1). See RFC 8624, Sec. 3.2.
  • fha.gov/DS (alg 7, id 4989): DNSSEC implementers are prohibited from implementing signing with DS algorithm 1 (SHA-1). See RFC 8624, Sec. 3.2.
  • fha.gov/DS (alg 7, id 4989): DS records with digest type 1 (SHA-1) are ignored when DS records with digest type 2 (SHA-256) exist in the same RRset. See RFC 4509, Sec. 3.
  • fha.gov/DS (alg 7, id 4989): DS records with digest type 1 (SHA-1) are ignored when DS records with digest type 2 (SHA-256) exist in the same RRset. See RFC 4509, Sec. 3.
  • fha.gov/DS (alg 8, id 59629): DNSSEC implementers are prohibited from implementing signing with DS algorithm 1 (SHA-1). See RFC 8624, Sec. 3.2.
  • fha.gov/DS (alg 8, id 59629): DNSSEC implementers are prohibited from implementing signing with DS algorithm 1 (SHA-1). See RFC 8624, Sec. 3.2.
  • fha.gov/DS (alg 8, id 59629): DS records with digest type 1 (SHA-1) are ignored when DS records with digest type 2 (SHA-256) exist in the same RRset. See RFC 4509, Sec. 3.
  • fha.gov/DS (alg 8, id 59629): DS records with digest type 1 (SHA-1) are ignored when DS records with digest type 2 (SHA-256) exist in the same RRset. See RFC 4509, Sec. 3.
  • gov to fha.gov: The following NS name(s) were found in the authoritative NS RRset, but not in the delegation NS RRset (i.e., in the gov zone): ns3.hud.gov, ns2.hud.gov, ns4.hud.gov, ns1.hud.gov See RFC 1034, Sec. 4.2.2.
  • fha.gov/DNSKEY has warnings; select the "Denial of existence" DNSSEC option to see them.
  • fha.gov/MX has warnings; select the "Denial of existence" DNSSEC option to see them.
  • fha.gov/CDNSKEY has warnings; select the "Denial of existence" DNSSEC option to see them.
  • fha.gov/CDS has warnings; select the "Denial of existence" DNSSEC option to see them.
  • fha.gov/CNAME has warnings; select the "Denial of existence" DNSSEC option to see them.

DNSKEY legend

Full legend
SEP bit setSEP bit set
Revoke bit setRevoke bit set
Trust anchorTrust anchor
Download: png | svg
Warning JavaScript is required to make the graph below interactive.
DNSSEC authentication graph