View on GitHub

DNSViz: A DNS visualization tool

fha.gov

DNSSEC options (hide)
  1. |?|
  2. |?|
  3. |?|
  4. |?|
  5. |?|
  6. |?|
  7. |?|
  8. |?|
  9. |?|
  10. |?|
Notices
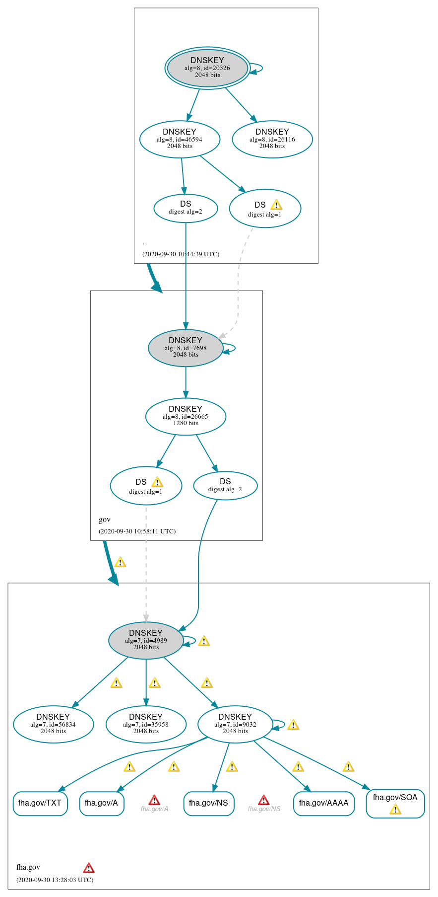
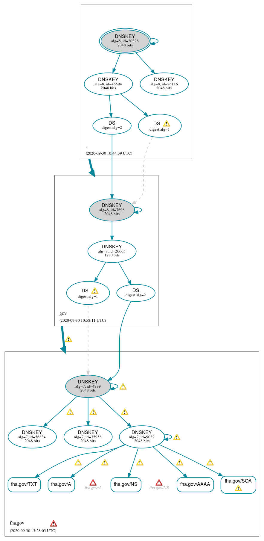
DNSSEC Authentication Chain

RRset statusRRset status

Secure (5)
  • fha.gov/A
  • fha.gov/AAAA
  • fha.gov/NS
  • fha.gov/SOA
  • fha.gov/TXT

DNSKEY/DS/NSEC statusDNSKEY/DS/NSEC status

Secure (13)
  • ./DNSKEY (alg 8, id 20326)
  • ./DNSKEY (alg 8, id 26116)
  • ./DNSKEY (alg 8, id 46594)
  • fha.gov/DNSKEY (alg 7, id 35958)
  • fha.gov/DNSKEY (alg 7, id 4989)
  • fha.gov/DNSKEY (alg 7, id 56834)
  • fha.gov/DNSKEY (alg 7, id 9032)
  • fha.gov/DS (alg 7, id 4989)
  • fha.gov/DS (alg 7, id 4989)
  • gov/DNSKEY (alg 8, id 26665)
  • gov/DNSKEY (alg 8, id 7698)
  • gov/DS (alg 8, id 7698)
  • gov/DS (alg 8, id 7698)

Delegation statusDelegation status

Secure (2)
  • . to gov
  • gov to fha.gov

NoticesNotices

Errors (6)
  • fha.gov zone: The server(s) were not responsive to queries over UDP. See RFC 1035, Sec. 4.2. (2620:0:c92::167:45)
  • fha.gov/A: No response was received from the server over UDP (tried 12 times). See RFC 1035, Sec. 4.2. (2620:0:c92::167:45, UDP_-_NOEDNS_)
  • fha.gov/NS: No response was received from the server over UDP (tried 12 times). See RFC 1035, Sec. 4.2. (2620:0:c92::167:45, UDP_-_NOEDNS_)
  • fha.gov/MX has errors; select the "Denial of existence" DNSSEC option to see them.
  • f7oe8023ch.fha.gov/A has errors; select the "Denial of existence" DNSSEC option to see them.
  • fha.gov/CNAME has errors; select the "Denial of existence" DNSSEC option to see them.
Warnings (27)
  • RRSIG fha.gov/A alg 7, id 9032: DNSSEC implementers are recommended against implementing signing with DNSSEC algorithm 7 (RSASHA1NSEC3SHA1). See RFC 8624, Sec. 3.1.
  • RRSIG fha.gov/AAAA alg 7, id 9032: DNSSEC implementers are recommended against implementing signing with DNSSEC algorithm 7 (RSASHA1NSEC3SHA1). See RFC 8624, Sec. 3.1.
  • RRSIG fha.gov/DNSKEY alg 7, id 4989: DNSSEC implementers are recommended against implementing signing with DNSSEC algorithm 7 (RSASHA1NSEC3SHA1). See RFC 8624, Sec. 3.1.
  • RRSIG fha.gov/DNSKEY alg 7, id 4989: DNSSEC implementers are recommended against implementing signing with DNSSEC algorithm 7 (RSASHA1NSEC3SHA1). See RFC 8624, Sec. 3.1.
  • RRSIG fha.gov/DNSKEY alg 7, id 4989: DNSSEC implementers are recommended against implementing signing with DNSSEC algorithm 7 (RSASHA1NSEC3SHA1). See RFC 8624, Sec. 3.1.
  • RRSIG fha.gov/DNSKEY alg 7, id 4989: DNSSEC implementers are recommended against implementing signing with DNSSEC algorithm 7 (RSASHA1NSEC3SHA1). See RFC 8624, Sec. 3.1.
  • RRSIG fha.gov/DNSKEY alg 7, id 9032: DNSSEC implementers are recommended against implementing signing with DNSSEC algorithm 7 (RSASHA1NSEC3SHA1). See RFC 8624, Sec. 3.1.
  • RRSIG fha.gov/DNSKEY alg 7, id 9032: DNSSEC implementers are recommended against implementing signing with DNSSEC algorithm 7 (RSASHA1NSEC3SHA1). See RFC 8624, Sec. 3.1.
  • RRSIG fha.gov/DNSKEY alg 7, id 9032: DNSSEC implementers are recommended against implementing signing with DNSSEC algorithm 7 (RSASHA1NSEC3SHA1). See RFC 8624, Sec. 3.1.
  • RRSIG fha.gov/DNSKEY alg 7, id 9032: DNSSEC implementers are recommended against implementing signing with DNSSEC algorithm 7 (RSASHA1NSEC3SHA1). See RFC 8624, Sec. 3.1.
  • RRSIG fha.gov/NS alg 7, id 9032: DNSSEC implementers are recommended against implementing signing with DNSSEC algorithm 7 (RSASHA1NSEC3SHA1). See RFC 8624, Sec. 3.1.
  • RRSIG fha.gov/SOA alg 7, id 9032: DNSSEC implementers are recommended against implementing signing with DNSSEC algorithm 7 (RSASHA1NSEC3SHA1). See RFC 8624, Sec. 3.1.
  • RRSIG fha.gov/TXT alg 7, id 9032: DNSSEC implementers are recommended against implementing signing with DNSSEC algorithm 7 (RSASHA1NSEC3SHA1). See RFC 8624, Sec. 3.1.
  • fha.gov/DS (alg 7, id 4989): DNSSEC implementers are prohibited from implementing signing with DS algorithm 1 (SHA-1). See RFC 8624, Sec. 3.2.
  • fha.gov/DS (alg 7, id 4989): DNSSEC implementers are prohibited from implementing signing with DS algorithm 1 (SHA-1). See RFC 8624, Sec. 3.2.
  • fha.gov/DS (alg 7, id 4989): DS records with digest type 1 (SHA-1) are ignored when DS records with digest type 2 (SHA-256) exist in the same RRset. See RFC 4509, Sec. 3.
  • fha.gov/DS (alg 7, id 4989): DS records with digest type 1 (SHA-1) are ignored when DS records with digest type 2 (SHA-256) exist in the same RRset. See RFC 4509, Sec. 3.
  • fha.gov/SOA: No response was received until the UDP payload size was decreased, indicating that the server might be attempting to send a payload that exceeds the path maximum transmission unit (PMTU) size. See RFC 6891, Sec. 6.2.6. (170.97.167.45, UDP_-_EDNS0_4096_D_K_0x20)
  • gov to fha.gov: The following NS name(s) were found in the authoritative NS RRset, but not in the delegation NS RRset (i.e., in the gov zone): ns3.hud.gov, ns2.hud.gov, ns4.hud.gov, ns1.hud.gov See RFC 1034, Sec. 4.2.2.
  • gov/DS (alg 8, id 7698): DNSSEC implementers are prohibited from implementing signing with DS algorithm 1 (SHA-1). See RFC 8624, Sec. 3.2.
  • gov/DS (alg 8, id 7698): DNSSEC implementers are prohibited from implementing signing with DS algorithm 1 (SHA-1). See RFC 8624, Sec. 3.2.
  • gov/DS (alg 8, id 7698): DS records with digest type 1 (SHA-1) are ignored when DS records with digest type 2 (SHA-256) exist in the same RRset. See RFC 4509, Sec. 3.
  • gov/DS (alg 8, id 7698): DS records with digest type 1 (SHA-1) are ignored when DS records with digest type 2 (SHA-256) exist in the same RRset. See RFC 4509, Sec. 3.
  • fha.gov/DNSKEY has warnings; select the "Denial of existence" DNSSEC option to see them.
  • fha.gov/MX has warnings; select the "Denial of existence" DNSSEC option to see them.
  • f7oe8023ch.fha.gov/A has warnings; select the "Denial of existence" DNSSEC option to see them.
  • fha.gov/CNAME has warnings; select the "Denial of existence" DNSSEC option to see them.

DNSKEY legend

Full legend
SEP bit setSEP bit set
Revoke bit setRevoke bit set
Trust anchorTrust anchor
Download: png | svg
Warning JavaScript is required to make the graph below interactive.
DNSSEC authentication graph