View on GitHub

DNSViz: A DNS visualization tool

fda.gov

DNSSEC options (hide)
  1. |?|
  2. |?|
  3. |?|
  4. |?|
  5. |?|
  6. |?|
  7. |?|
  8. |?|
  9. |?|
  10. |?|
Notices
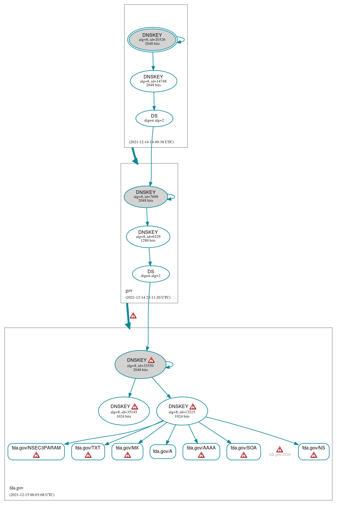
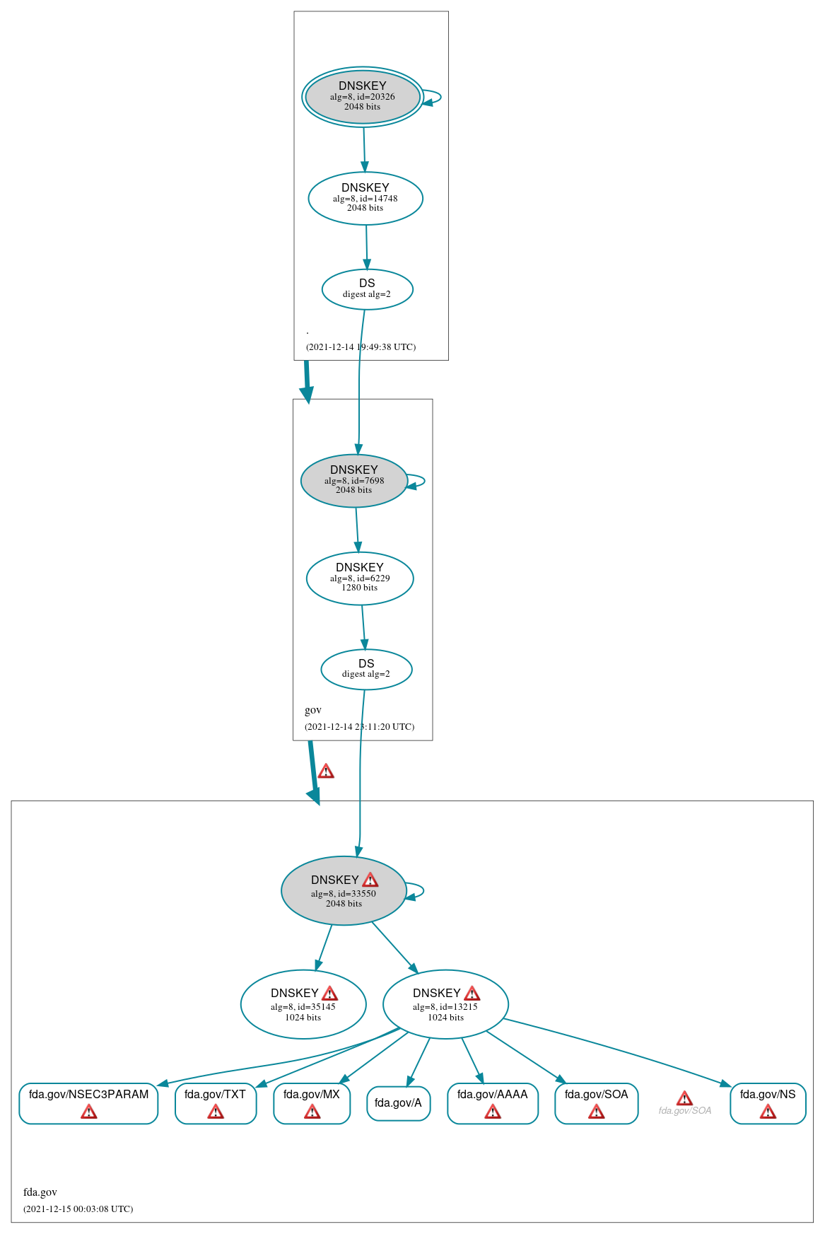
DNSSEC Authentication Chain

RRset statusRRset status

Secure (7)
  • fda.gov/A
  • fda.gov/AAAA
  • fda.gov/MX
  • fda.gov/NS
  • fda.gov/NSEC3PARAM
  • fda.gov/SOA
  • fda.gov/TXT

DNSKEY/DS/NSEC statusDNSKEY/DS/NSEC status

Secure (9)
  • ./DNSKEY (alg 8, id 14748)
  • ./DNSKEY (alg 8, id 20326)
  • fda.gov/DNSKEY (alg 8, id 13215)
  • fda.gov/DNSKEY (alg 8, id 33550)
  • fda.gov/DNSKEY (alg 8, id 35145)
  • fda.gov/DS (alg 8, id 33550)
  • gov/DNSKEY (alg 8, id 6229)
  • gov/DNSKEY (alg 8, id 7698)
  • gov/DS (alg 8, id 7698)

Delegation statusDelegation status

Secure (2)
  • . to gov
  • gov to fda.gov

NoticesNotices

Errors (29)
  • fda.gov/AAAA: DNSSEC was effectively downgraded because no response was received from the server over UDP (tried 10 times) with the DO bit set. See RFC 4035, Sec. 3.2.1. (2.22.230.64, 2600:1480:800::40, UDP_-_EDNS0_4096_)
  • fda.gov/AAAA: No response was received from the server over UDP (tried 10 times) until the DO EDNS flag was cleared (however, this server appeared to respond legitimately to other queries with the DO EDNS flag set). See RFC 6891, Sec. 6.1.4. (2.22.230.64, 2600:1480:800::40, UDP_-_EDNS0_4096_D_KN)
  • fda.gov/AAAA: The DNSSEC records necessary to validate the response could not be retrieved from the server. See RFC 4035, Sec. 3.1.1, RFC 4035, Sec. 3.1.3. (2.22.230.64, 2600:1480:800::40, UDP_-_EDNS0_4096_D_KN)
  • fda.gov/DNSKEY (alg 8, id 13215): DNSSEC was effectively downgraded because no response was received from the server over UDP (tried 10 times) with the DO bit set. See RFC 4035, Sec. 3.2.1. (2.22.230.64, 2600:1480:800::40, TCP_-_EDNS0_4096_)
  • fda.gov/DNSKEY (alg 8, id 13215): No response was received from the server over UDP (tried 10 times) until the DO EDNS flag was cleared (however, this server appeared to respond legitimately to other queries with the DO EDNS flag set). See RFC 6891, Sec. 6.1.4. (2.22.230.64, 2600:1480:800::40, UDP_-_EDNS0_4096_D_KN)
  • fda.gov/DNSKEY (alg 8, id 33550): DNSSEC was effectively downgraded because no response was received from the server over UDP (tried 10 times) with the DO bit set. See RFC 4035, Sec. 3.2.1. (2.22.230.64, 2600:1480:800::40, TCP_-_EDNS0_4096_)
  • fda.gov/DNSKEY (alg 8, id 33550): No response was received from the server over UDP (tried 10 times) until the DO EDNS flag was cleared (however, this server appeared to respond legitimately to other queries with the DO EDNS flag set). See RFC 6891, Sec. 6.1.4. (2.22.230.64, 2600:1480:800::40, UDP_-_EDNS0_4096_D_KN)
  • fda.gov/DNSKEY (alg 8, id 35145): DNSSEC was effectively downgraded because no response was received from the server over UDP (tried 10 times) with the DO bit set. See RFC 4035, Sec. 3.2.1. (2.22.230.64, 2600:1480:800::40, TCP_-_EDNS0_4096_)
  • fda.gov/DNSKEY (alg 8, id 35145): No response was received from the server over UDP (tried 10 times) until the DO EDNS flag was cleared (however, this server appeared to respond legitimately to other queries with the DO EDNS flag set). See RFC 6891, Sec. 6.1.4. (2.22.230.64, 2600:1480:800::40, UDP_-_EDNS0_4096_D_KN)
  • fda.gov/MX: DNSSEC was effectively downgraded because no response was received from the server over UDP (tried 10 times) with the DO bit set. See RFC 4035, Sec. 3.2.1. (2.22.230.64, 2600:1480:800::40, UDP_-_EDNS0_4096_)
  • fda.gov/MX: No response was received from the server over UDP (tried 10 times) until the DO EDNS flag was cleared (however, this server appeared to respond legitimately to other queries with the DO EDNS flag set). See RFC 6891, Sec. 6.1.4. (2.22.230.64, 2600:1480:800::40, UDP_-_EDNS0_4096_D_KN)
  • fda.gov/MX: The DNSSEC records necessary to validate the response could not be retrieved from the server. See RFC 4035, Sec. 3.1.1, RFC 4035, Sec. 3.1.3. (2.22.230.64, 2600:1480:800::40, UDP_-_EDNS0_4096_D_KN)
  • fda.gov/NS: DNSSEC was effectively downgraded because no response was received from the server over UDP (tried 10 times) with the DO bit set. See RFC 4035, Sec. 3.2.1. (2.22.230.64, 2600:1480:800::40, UDP_-_EDNS0_4096_)
  • fda.gov/NS: No response was received from the server over UDP (tried 10 times) until the DO EDNS flag was cleared (however, this server appeared to respond legitimately to other queries with the DO EDNS flag set). See RFC 6891, Sec. 6.1.4. (2.22.230.64, 2600:1480:800::40, UDP_-_EDNS0_4096_D_KN)
  • fda.gov/NS: The DNSSEC records necessary to validate the response could not be retrieved from the server. See RFC 4035, Sec. 3.1.1, RFC 4035, Sec. 3.1.3. (2.22.230.64, 2600:1480:800::40, UDP_-_EDNS0_4096_D_KN)
  • fda.gov/NSEC3PARAM: DNSSEC was effectively downgraded because no response was received from the server over UDP (tried 10 times) with the DO bit set. See RFC 4035, Sec. 3.2.1. (2.22.230.64, 2600:1480:800::40, UDP_-_EDNS0_4096_)
  • fda.gov/NSEC3PARAM: No response was received from the server over UDP (tried 10 times) until the DO EDNS flag was cleared (however, this server appeared to respond legitimately to other queries with the DO EDNS flag set). See RFC 6891, Sec. 6.1.4. (2.22.230.64, 2600:1480:800::40, UDP_-_EDNS0_4096_D_KN)
  • fda.gov/NSEC3PARAM: The DNSSEC records necessary to validate the response could not be retrieved from the server. See RFC 4035, Sec. 3.1.1, RFC 4035, Sec. 3.1.3. (2.22.230.64, 2600:1480:800::40, UDP_-_EDNS0_4096_D_KN)
  • fda.gov/SOA: DNSSEC was effectively downgraded because no response was received from the server over UDP (tried 10 times) with the DO bit set. See RFC 4035, Sec. 3.2.1. (2.22.230.64, 2600:1480:800::40, UDP_-_EDNS0_4096_, UDP_-_EDNS0_4096__0x20)
  • fda.gov/SOA: No response was received from the server over TCP (tried 3 times). See RFC 1035, Sec. 4.2. (2.22.230.64, 2600:1480:800::40, TCP_-_EDNS0_4096_D_N)
  • fda.gov/SOA: No response was received from the server over UDP (tried 10 times) until the DO EDNS flag was cleared (however, this server appeared to respond legitimately to other queries with the DO EDNS flag set). See RFC 6891, Sec. 6.1.4. (2.22.230.64, 2600:1480:800::40, UDP_-_EDNS0_4096_D_KN, UDP_-_EDNS0_4096_D_KN_0x20)
  • fda.gov/SOA: The DNSSEC records necessary to validate the response could not be retrieved from the server. See RFC 4035, Sec. 3.1.1, RFC 4035, Sec. 3.1.3. (2.22.230.64, 2600:1480:800::40, UDP_-_EDNS0_4096_D_KN, UDP_-_EDNS0_4096_D_KN_0x20)
  • fda.gov/TXT: DNSSEC was effectively downgraded because no response was received from the server over UDP (tried 10 times) with the DO bit set. See RFC 4035, Sec. 3.2.1. (2.22.230.64, 2600:1480:800::40, TCP_-_EDNS0_4096_)
  • fda.gov/TXT: No response was received from the server over UDP (tried 10 times) until the DO EDNS flag was cleared (however, this server appeared to respond legitimately to other queries with the DO EDNS flag set). See RFC 6891, Sec. 6.1.4. (2.22.230.64, 2600:1480:800::40, UDP_-_EDNS0_4096_D_KN)
  • gov to fda.gov: No valid RRSIGs made by a key corresponding to a DS RR were found covering the DNSKEY RRset, resulting in no secure entry point (SEP) into the zone. See RFC 4035, Sec. 2.2, RFC 6840, Sec. 5.11. (2.22.230.64, 2600:1480:800::40, TCP_-_EDNS0_4096_)
  • gov to fda.gov: The DS RRset for the zone included algorithm 8 (RSASHA256), but no DS RR matched a DNSKEY with algorithm 8 that signs the zone's DNSKEY RRset. See RFC 4035, Sec. 2.2, RFC 6840, Sec. 5.11. (2.22.230.64, 2600:1480:800::40, TCP_-_EDNS0_4096_)
  • fda.gov/CNAME has errors; select the "Denial of existence" DNSSEC option to see them.
  • fda.gov/DNSKEY has errors; select the "Denial of existence" DNSSEC option to see them.
  • b5q4ukc6g7.fda.gov/A has errors; select the "Denial of existence" DNSSEC option to see them.
Warnings (2)
  • fda.gov/CNAME has warnings; select the "Denial of existence" DNSSEC option to see them.
  • b5q4ukc6g7.fda.gov/A has warnings; select the "Denial of existence" DNSSEC option to see them.

DNSKEY legend

Full legend
SEP bit setSEP bit set
Revoke bit setRevoke bit set
Trust anchorTrust anchor
Download: png | svg
Warning JavaScript is required to make the graph below interactive.
DNSSEC authentication graph