View on GitHub

DNSViz: A DNS visualization tool

fail01.dnssec.works

DNSSEC options (hide)
  1. |?|
  2. |?|
  3. |?|
  4. |?|
  5. |?|
  6. |?|
  7. |?|
  8. |?|
  9. |?|
  10. |?|
Notices
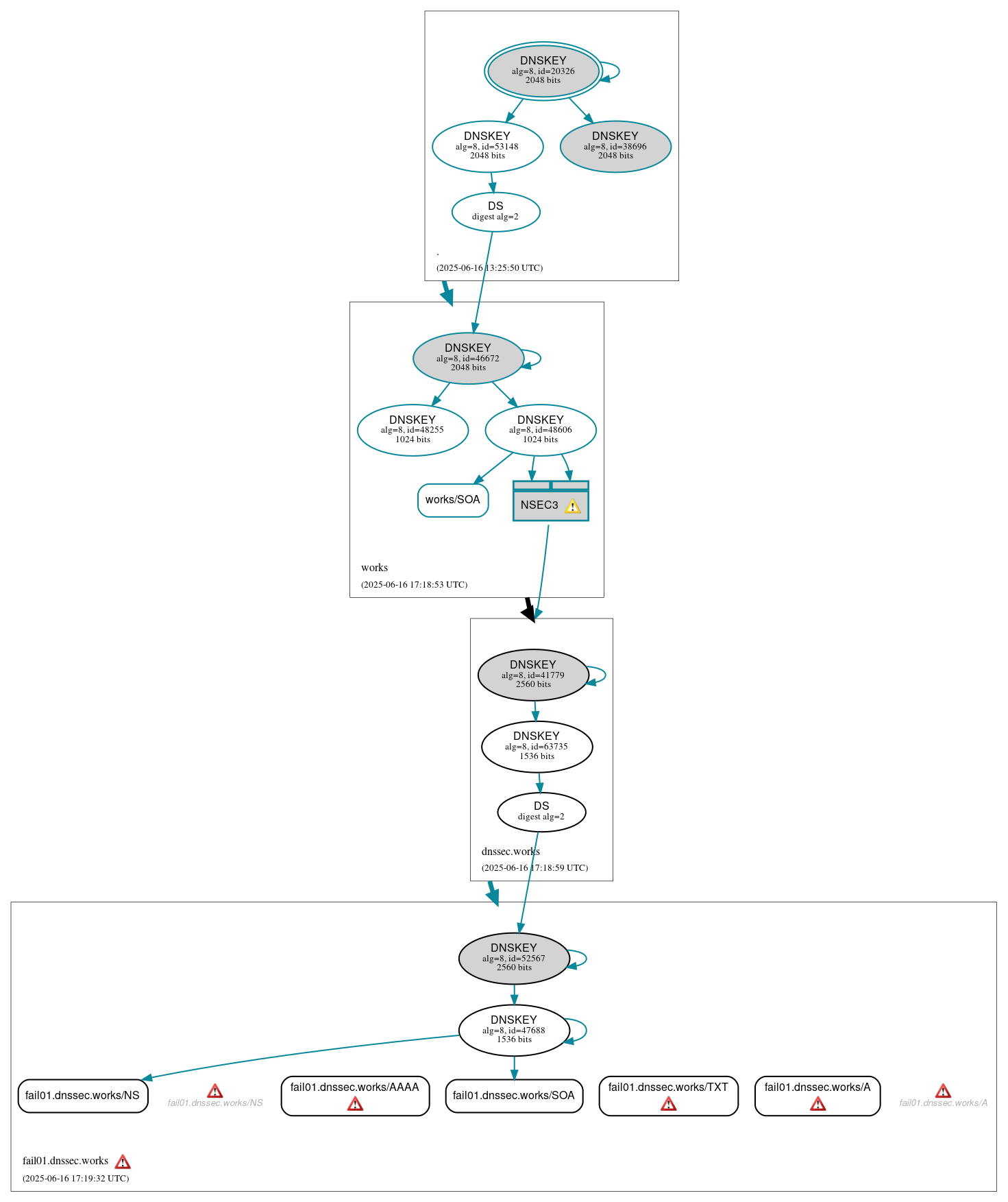
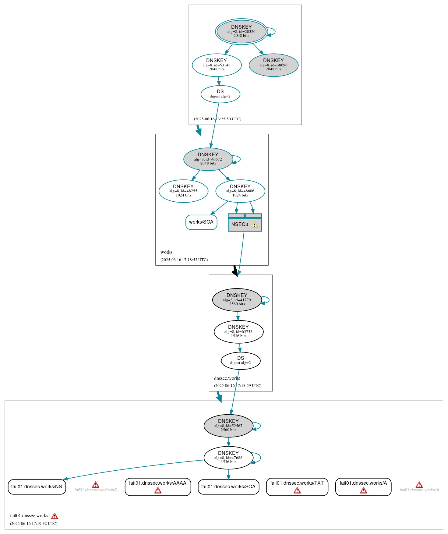
DNSSEC Authentication Chain

RRset statusRRset status

Insecure (5)
  • fail01.dnssec.works/A
  • fail01.dnssec.works/AAAA
  • fail01.dnssec.works/NS
  • fail01.dnssec.works/SOA
  • fail01.dnssec.works/TXT
Secure (1)
  • works/SOA

DNSKEY/DS/NSEC statusDNSKEY/DS/NSEC status

Insecure (5)
  • dnssec.works/DNSKEY (alg 8, id 41779)
  • dnssec.works/DNSKEY (alg 8, id 63735)
  • fail01.dnssec.works/DNSKEY (alg 8, id 47688)
  • fail01.dnssec.works/DNSKEY (alg 8, id 52567)
  • fail01.dnssec.works/DS (alg 8, id 52567)
Secure (8)
  • ./DNSKEY (alg 8, id 20326)
  • ./DNSKEY (alg 8, id 38696)
  • ./DNSKEY (alg 8, id 53148)
  • NSEC3 proving non-existence of dnssec.works/DS
  • works/DNSKEY (alg 8, id 46672)
  • works/DNSKEY (alg 8, id 48255)
  • works/DNSKEY (alg 8, id 48606)
  • works/DS (alg 8, id 46672)

Delegation statusDelegation status

Insecure (1)
  • works to dnssec.works
Secure (2)
  • . to works
  • dnssec.works to fail01.dnssec.works

NoticesNotices

Errors (6)
  • fail01.dnssec.works zone: The server(s) were not responsive to queries over UDP. See RFC 1035, Sec. 4.2. (37.153.96.134)
  • fail01.dnssec.works/A: No RRSIG covering the RRset was returned in the response. See RFC 4035, Sec. 3.1.1. (5.45.109.212, 185.92.221.212, 2001:19f0:5001:df:76d7:5703:ba0a:e220, 2a03:4000:6:2115::2, UDP_-_EDNS0_4096_D_KN)
  • fail01.dnssec.works/A: No response was received from the server over UDP (tried 12 times). See RFC 1035, Sec. 4.2. (37.153.96.134, UDP_-_NOEDNS_)
  • fail01.dnssec.works/AAAA: No RRSIG covering the RRset was returned in the response. See RFC 4035, Sec. 3.1.1. (5.45.109.212, 185.92.221.212, 2001:19f0:5001:df:76d7:5703:ba0a:e220, 2a03:4000:6:2115::2, UDP_-_EDNS0_4096_D_KN)
  • fail01.dnssec.works/NS: No response was received from the server over UDP (tried 12 times). See RFC 1035, Sec. 4.2. (37.153.96.134, UDP_-_NOEDNS_)
  • fail01.dnssec.works/TXT: No RRSIG covering the RRset was returned in the response. See RFC 4035, Sec. 3.1.1. (5.45.109.212, 185.92.221.212, 2001:19f0:5001:df:76d7:5703:ba0a:e220, 2a03:4000:6:2115::2, UDP_-_EDNS0_4096_D_KN)
Warnings (2)
  • NSEC3 proving non-existence of dnssec.works/DS: The salt value for an NSEC3 record should be empty. See RFC 9276, Sec. 3.1.
  • NSEC3 proving non-existence of dnssec.works/DS: The salt value for an NSEC3 record should be empty. See RFC 9276, Sec. 3.1.

DNSKEY legend

Full legend
SEP bit setSEP bit set
Revoke bit setRevoke bit set
Trust anchorTrust anchor
Download: png | svg
Warning JavaScript is required to make the graph below interactive.
DNSSEC authentication graph