View on GitHub

DNSViz: A DNS visualization tool

fail01.dnssec.works

DNSSEC options (hide)
  1. |?|
  2. |?|
  3. |?|
  4. |?|
  5. |?|
  6. |?|
  7. |?|
  8. |?|
  9. |?|
  10. |?|
Notices
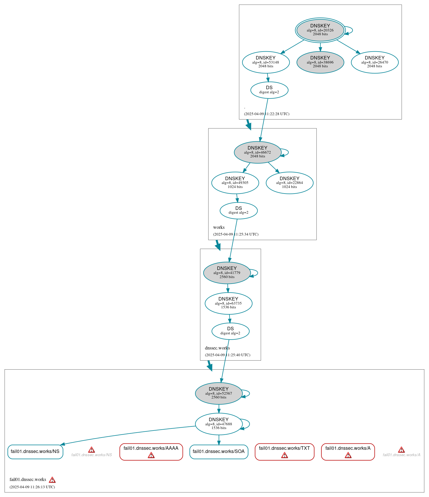
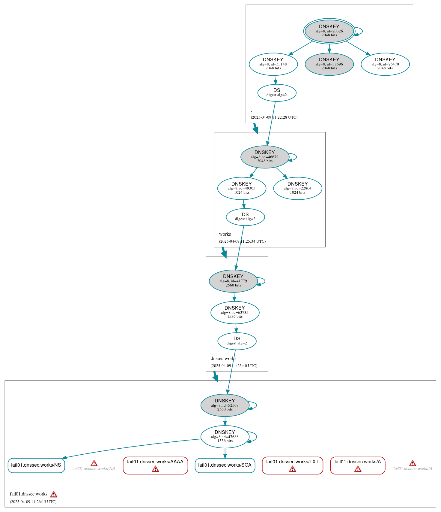
DNSSEC Authentication Chain

RRset statusRRset status

Bogus (3)
  • fail01.dnssec.works/A
  • fail01.dnssec.works/AAAA
  • fail01.dnssec.works/TXT
Secure (2)
  • fail01.dnssec.works/NS
  • fail01.dnssec.works/SOA

DNSKEY/DS/NSEC statusDNSKEY/DS/NSEC status

Secure (14)
  • ./DNSKEY (alg 8, id 20326)
  • ./DNSKEY (alg 8, id 26470)
  • ./DNSKEY (alg 8, id 38696)
  • ./DNSKEY (alg 8, id 53148)
  • dnssec.works/DNSKEY (alg 8, id 41779)
  • dnssec.works/DNSKEY (alg 8, id 63735)
  • dnssec.works/DS (alg 8, id 41779)
  • fail01.dnssec.works/DNSKEY (alg 8, id 47688)
  • fail01.dnssec.works/DNSKEY (alg 8, id 52567)
  • fail01.dnssec.works/DS (alg 8, id 52567)
  • works/DNSKEY (alg 8, id 22864)
  • works/DNSKEY (alg 8, id 46672)
  • works/DNSKEY (alg 8, id 49305)
  • works/DS (alg 8, id 46672)

Delegation statusDelegation status

Secure (3)
  • . to works
  • dnssec.works to fail01.dnssec.works
  • works to dnssec.works

NoticesNotices

Errors (6)
  • fail01.dnssec.works zone: The server(s) were not responsive to queries over UDP. See RFC 1035, Sec. 4.2. (37.153.96.134)
  • fail01.dnssec.works/A: No RRSIG covering the RRset was returned in the response. See RFC 4035, Sec. 3.1.1. (5.45.109.212, 185.92.221.212, 2001:19f0:5001:df:76d7:5703:ba0a:e220, 2a03:4000:6:2115::2, UDP_-_EDNS0_4096_D_KN)
  • fail01.dnssec.works/A: No response was received from the server over UDP (tried 12 times). See RFC 1035, Sec. 4.2. (37.153.96.134, UDP_-_NOEDNS_)
  • fail01.dnssec.works/AAAA: No RRSIG covering the RRset was returned in the response. See RFC 4035, Sec. 3.1.1. (5.45.109.212, 185.92.221.212, 2001:19f0:5001:df:76d7:5703:ba0a:e220, 2a03:4000:6:2115::2, UDP_-_EDNS0_4096_D_KN)
  • fail01.dnssec.works/NS: No response was received from the server over UDP (tried 12 times). See RFC 1035, Sec. 4.2. (37.153.96.134, UDP_-_NOEDNS_)
  • fail01.dnssec.works/TXT: No RRSIG covering the RRset was returned in the response. See RFC 4035, Sec. 3.1.1. (5.45.109.212, 185.92.221.212, 2001:19f0:5001:df:76d7:5703:ba0a:e220, 2a03:4000:6:2115::2, UDP_-_EDNS0_4096_D_KN)

DNSKEY legend

Full legend
SEP bit setSEP bit set
Revoke bit setRevoke bit set
Trust anchorTrust anchor
Download: png | svg
Warning JavaScript is required to make the graph below interactive.
DNSSEC authentication graph