View on GitHub

DNSViz: A DNS visualization tool

faa.gov

DNSSEC options (hide)
  1. |?|
  2. |?|
  3. |?|
  4. |?|
  5. |?|
  6. |?|
  7. |?|
  8. |?|
  9. |?|
  10. |?|
Notices
DNSSEC Authentication Chain

RRset statusRRset status

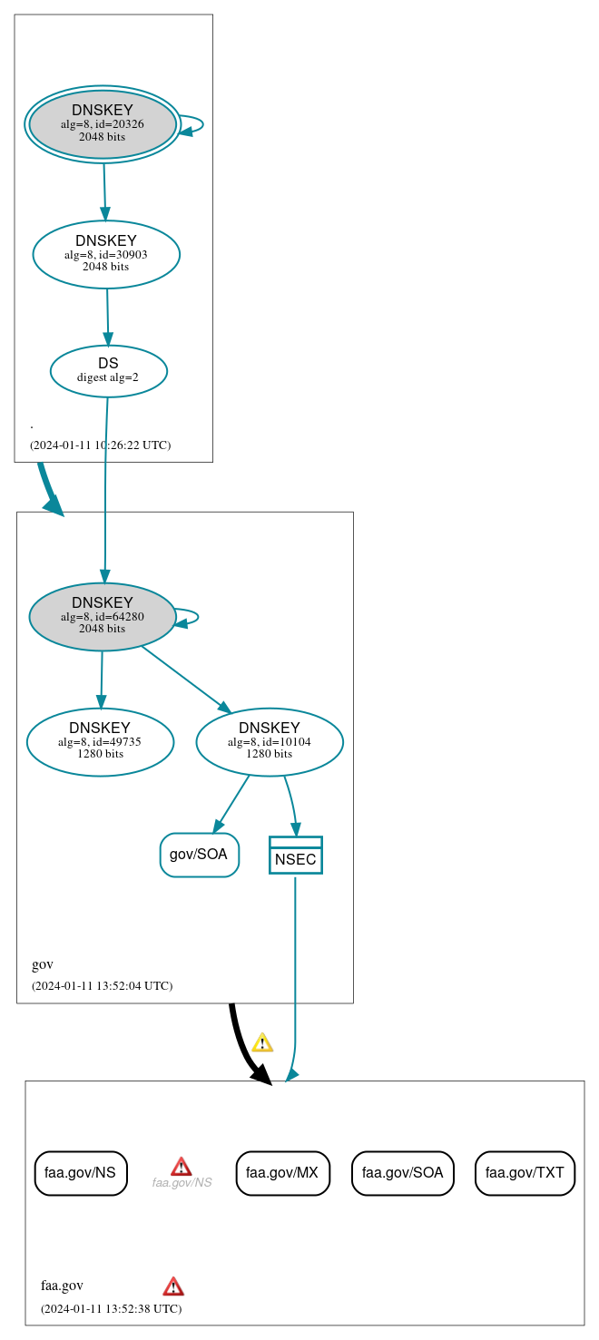
Insecure (4)
  • faa.gov/MX
  • faa.gov/NS
  • faa.gov/SOA
  • faa.gov/TXT
Secure (1)
  • gov/SOA

DNSKEY/DS/NSEC statusDNSKEY/DS/NSEC status

Secure (7)
  • ./DNSKEY (alg 8, id 20326)
  • ./DNSKEY (alg 8, id 30903)
  • NSEC proving non-existence of faa.gov/DS
  • gov/DNSKEY (alg 8, id 10104)
  • gov/DNSKEY (alg 8, id 49735)
  • gov/DNSKEY (alg 8, id 64280)
  • gov/DS (alg 8, id 64280)

Delegation statusDelegation status

Insecure (1)
  • gov to faa.gov
Secure (1)
  • . to gov

NoticesNotices

Errors (3)
  • faa.gov zone: The server(s) were not responsive to queries over UDP. See RFC 1035, Sec. 4.2. (155.178.199.16, 155.178.206.21, 162.58.33.66, 162.58.35.136, 2001:19e8:8001:2990::16, 2001:19e8:8041:21::80)
  • faa.gov/NS: No response was received from the server over UDP (tried 12 times). See RFC 1035, Sec. 4.2. (155.178.199.16, 155.178.206.21, 162.58.33.66, 162.58.35.136, 2001:19e8:8001:2990::16, 2001:19e8:8041:21::80, UDP_-_NOEDNS_)
  • faa.gov/A has errors; select the "Denial of existence" DNSSEC option to see them.
Warnings (1)
  • gov to faa.gov: The following NS name(s) were found in the authoritative NS RRset, but not in the delegation NS RRset (i.e., in the gov zone): faa-ct-egm1.faa.gov, faa-mc-egm1.faa.gov See RFC 1034, Sec. 4.2.2.

DNSKEY legend

Full legend
SEP bit setSEP bit set
Revoke bit setRevoke bit set
Trust anchorTrust anchor
Download: png | svg
Warning JavaScript is required to make the graph below interactive.
DNSSEC authentication graph