View on GitHub

DNSViz: A DNS visualization tool

example.org

DNSSEC options (hide)
  1. |?|
  2. |?|
  3. |?|
  4. |?|
  5. |?|
  6. |?|
  7. |?|
  8. |?|
  9. |?|
  10. |?|
Notices
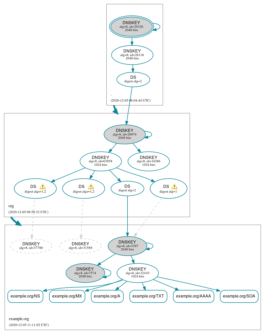
DNSSEC Authentication Chain

RRset statusRRset status

Secure (6)
  • example.org/A
  • example.org/AAAA
  • example.org/MX
  • example.org/NS
  • example.org/SOA
  • example.org/TXT

DNSKEY/DS/NSEC statusDNSKEY/DS/NSEC status

Secure (13)
  • ./DNSKEY (alg 8, id 20326)
  • ./DNSKEY (alg 8, id 26116)
  • example.org/DNSKEY (alg 8, id 32410)
  • example.org/DNSKEY (alg 8, id 3397)
  • example.org/DNSKEY (alg 8, id 7574)
  • example.org/DS (alg 8, id 31589)
  • example.org/DS (alg 8, id 3397)
  • example.org/DS (alg 8, id 3397)
  • example.org/DS (alg 8, id 37780)
  • org/DNSKEY (alg 8, id 26974)
  • org/DNSKEY (alg 8, id 34266)
  • org/DNSKEY (alg 8, id 63858)
  • org/DS (alg 8, id 26974)
Non_existent (2)
  • example.org/DNSKEY (alg 8, id 31589)
  • example.org/DNSKEY (alg 8, id 37780)

Delegation statusDelegation status

Secure (2)
  • . to org
  • org to example.org

NoticesNotices

Warnings (4)
  • example.org/DS (alg 8, id 3397): DNSSEC implementers are prohibited from implementing signing with DS algorithm 1 (SHA-1). See RFC 8624, Sec. 3.2.
  • example.org/DS (alg 8, id 3397): DNSSEC implementers are prohibited from implementing signing with DS algorithm 1 (SHA-1). See RFC 8624, Sec. 3.2.
  • example.org/DS (alg 8, id 3397): DS records with digest type 1 (SHA-1) are ignored when DS records with digest type 2 (SHA-256) exist in the same RRset. See RFC 4509, Sec. 3.
  • example.org/DS (alg 8, id 3397): DS records with digest type 1 (SHA-1) are ignored when DS records with digest type 2 (SHA-256) exist in the same RRset. See RFC 4509, Sec. 3.

DNSKEY legend

Full legend
SEP bit setSEP bit set
Revoke bit setRevoke bit set
Trust anchorTrust anchor
Download: png | svg
Warning JavaScript is required to make the graph below interactive.
DNSSEC authentication graph