View on GitHub

DNSViz: A DNS visualization tool

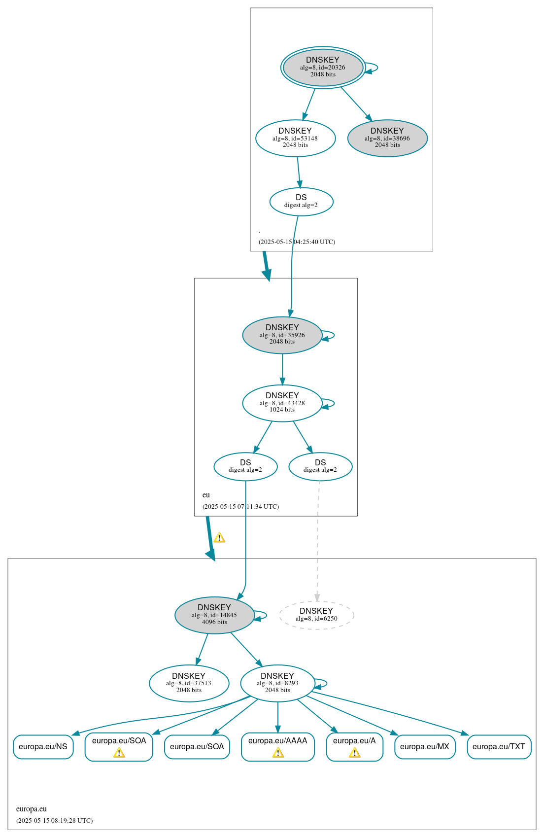
europa.eu

DNSSEC options (hide)
  1. |?|
  2. |?|
  3. |?|
  4. |?|
  5. |?|
  6. |?|
  7. |?|
  8. |?|
  9. |?|
  10. |?|
Notices
DNSSEC Authentication Chain

RRset statusRRset status

Secure (7)
  • europa.eu/A
  • europa.eu/AAAA
  • europa.eu/MX
  • europa.eu/NS
  • europa.eu/SOA
  • europa.eu/SOA
  • europa.eu/TXT

DNSKEY/DS/NSEC statusDNSKEY/DS/NSEC status

Secure (11)
  • ./DNSKEY (alg 8, id 20326)
  • ./DNSKEY (alg 8, id 38696)
  • ./DNSKEY (alg 8, id 53148)
  • eu/DNSKEY (alg 8, id 35926)
  • eu/DNSKEY (alg 8, id 43428)
  • eu/DS (alg 8, id 35926)
  • europa.eu/DNSKEY (alg 8, id 14845)
  • europa.eu/DNSKEY (alg 8, id 37513)
  • europa.eu/DNSKEY (alg 8, id 8293)
  • europa.eu/DS (alg 8, id 14845)
  • europa.eu/DS (alg 8, id 6250)
Non_existent (1)
  • europa.eu/DNSKEY (alg 8, id 6250)

Delegation statusDelegation status

Secure (2)
  • . to eu
  • eu to europa.eu

NoticesNotices

Warnings (4)
  • eu to europa.eu: The following NS name(s) were found in the authoritative NS RRset, but not in the delegation NS RRset (i.e., in the eu zone): ns4az2.europa.eu See RFC 1034, Sec. 4.2.2.
  • europa.eu/A: No response was received until the UDP payload size was decreased, indicating that the server might be attempting to send a payload that exceeds the path maximum transmission unit (PMTU) size. See RFC 6891, Sec. 6.2.6. (217.32.105.91, UDP_-_EDNS0_4096_D_KN)
  • europa.eu/AAAA: No response was received until the UDP payload size was decreased, indicating that the server might be attempting to send a payload that exceeds the path maximum transmission unit (PMTU) size. See RFC 6891, Sec. 6.2.6. (217.32.105.91, UDP_-_EDNS0_4096_D_KN)
  • europa.eu/SOA: No response was received until the UDP payload size was decreased, indicating that the server might be attempting to send a payload that exceeds the path maximum transmission unit (PMTU) size. See RFC 6891, Sec. 6.2.6. (217.32.105.91, UDP_-_EDNS0_4096_D_KN, UDP_-_EDNS0_4096_D_KN_0x20)

DNSKEY legend

Full legend
SEP bit setSEP bit set
Revoke bit setRevoke bit set
Trust anchorTrust anchor
Download: png | svg
Warning JavaScript is required to make the graph below interactive.
DNSSEC authentication graph