View on GitHub

DNSViz: A DNS visualization tool

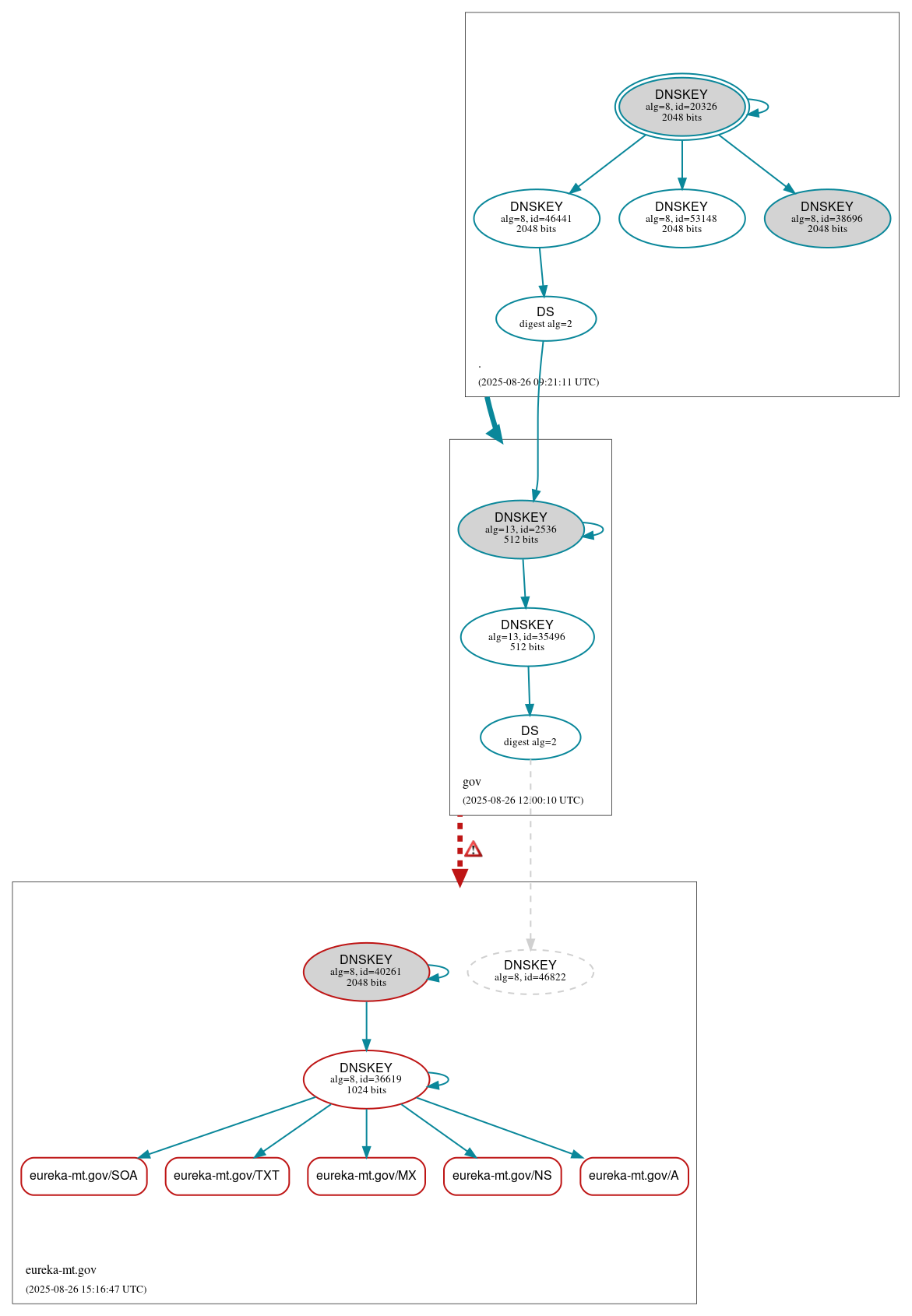
eureka-mt.gov

DNSSEC options (hide)
  1. |?|
  2. |?|
  3. |?|
  4. |?|
  5. |?|
  6. |?|
  7. |?|
  8. |?|
  9. |?|
  10. |?|
Notices
DNSSEC Authentication Chain

RRset statusRRset status

Bogus (5)
  • eureka-mt.gov/A
  • eureka-mt.gov/MX
  • eureka-mt.gov/NS
  • eureka-mt.gov/SOA
  • eureka-mt.gov/TXT

DNSKEY/DS/NSEC statusDNSKEY/DS/NSEC status

Bogus (2)
  • eureka-mt.gov/DNSKEY (alg 8, id 36619)
  • eureka-mt.gov/DNSKEY (alg 8, id 40261)
Secure (8)
  • ./DNSKEY (alg 8, id 20326)
  • ./DNSKEY (alg 8, id 38696)
  • ./DNSKEY (alg 8, id 46441)
  • ./DNSKEY (alg 8, id 53148)
  • eureka-mt.gov/DS (alg 8, id 46822)
  • gov/DNSKEY (alg 13, id 2536)
  • gov/DNSKEY (alg 13, id 35496)
  • gov/DS (alg 13, id 2536)
Non_existent (1)
  • eureka-mt.gov/DNSKEY (alg 8, id 46822)

Delegation statusDelegation status

Bogus (1)
  • gov to eureka-mt.gov
Secure (1)
  • . to gov

NoticesNotices

Errors (2)
  • gov to eureka-mt.gov: No valid RRSIGs made by a key corresponding to a DS RR were found covering the DNSKEY RRset, resulting in no secure entry point (SEP) into the zone. See RFC 4035, Sec. 2.2, RFC 6840, Sec. 5.11. (216.220.0.1, 216.220.30.1, UDP_-_EDNS0_4096_D_KN)
  • gov to eureka-mt.gov: The DS RRset for the zone included algorithm 8 (RSASHA256), but no DS RR matched a DNSKEY with algorithm 8 that signs the zone's DNSKEY RRset. See RFC 4035, Sec. 2.2, RFC 6840, Sec. 5.11. (216.220.0.1, 216.220.30.1, UDP_-_EDNS0_4096_D_KN)

DNSKEY legend

Full legend
SEP bit setSEP bit set
Revoke bit setRevoke bit set
Trust anchorTrust anchor
Download: png | svg
Warning JavaScript is required to make the graph below interactive.
DNSSEC authentication graph