View on GitHub

DNSViz: A DNS visualization tool

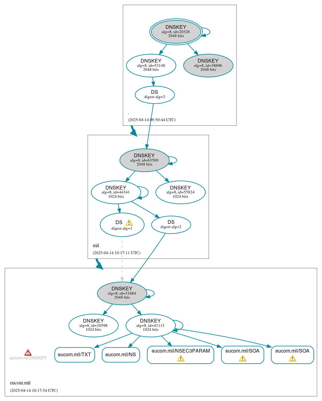
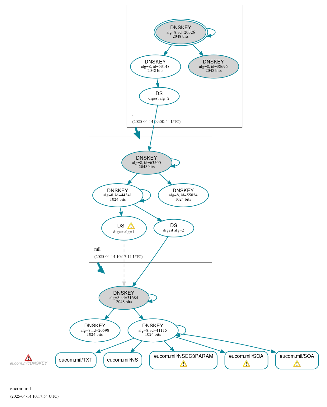
eucom.mil

DNSSEC options (hide)
  1. |?|
  2. |?|
  3. |?|
  4. |?|
  5. |?|
  6. |?|
  7. |?|
  8. |?|
  9. |?|
  10. |?|
Notices
DNSSEC Authentication Chain

RRset statusRRset status

Secure (5)
  • eucom.mil/NS
  • eucom.mil/NSEC3PARAM
  • eucom.mil/SOA
  • eucom.mil/SOA
  • eucom.mil/TXT

DNSKEY/DS/NSEC statusDNSKEY/DS/NSEC status

Secure (12)
  • ./DNSKEY (alg 8, id 20326)
  • ./DNSKEY (alg 8, id 38696)
  • ./DNSKEY (alg 8, id 53148)
  • eucom.mil/DNSKEY (alg 8, id 20598)
  • eucom.mil/DNSKEY (alg 8, id 31684)
  • eucom.mil/DNSKEY (alg 8, id 41115)
  • eucom.mil/DS (alg 8, id 31684)
  • eucom.mil/DS (alg 8, id 31684)
  • mil/DNSKEY (alg 8, id 44341)
  • mil/DNSKEY (alg 8, id 55824)
  • mil/DNSKEY (alg 8, id 63500)
  • mil/DS (alg 8, id 63500)

Delegation statusDelegation status

Secure (2)
  • . to mil
  • mil to eucom.mil

NoticesNotices

Errors (9)
  • eucom.mil/DNSKEY: No response was received from the server over UDP (tried 4 times). See RFC 1035, Sec. 4.2. (215.76.62.41, UDP_-_EDNS0_512_D_KN)
  • eucom.mil/DNSKEY has errors; select the "Denial of existence" DNSSEC option to see them.
  • eucom.mil/CNAME has errors; select the "Denial of existence" DNSSEC option to see them.
  • eucom.mil/AAAA has errors; select the "Denial of existence" DNSSEC option to see them.
  • eucom.mil/CDNSKEY has errors; select the "Denial of existence" DNSSEC option to see them.
  • eucom.mil/A has errors; select the "Denial of existence" DNSSEC option to see them.
  • eucom.mil/CDS has errors; select the "Denial of existence" DNSSEC option to see them.
  • bvg78.glnpx.eucom.mil/A has errors; select the "Denial of existence" DNSSEC option to see them.
  • eucom.mil/MX has errors; select the "Denial of existence" DNSSEC option to see them.
Warnings (16)
  • eucom.mil/DS (alg 8, id 31684): DNSSEC implementers are prohibited from implementing signing with DS algorithm 1 (SHA-1). See RFC 8624, Sec. 3.2.
  • eucom.mil/DS (alg 8, id 31684): DNSSEC implementers are prohibited from implementing signing with DS algorithm 1 (SHA-1). See RFC 8624, Sec. 3.2.
  • eucom.mil/DS (alg 8, id 31684): DS records with digest type 1 (SHA-1) are ignored when DS records with digest type 2 (SHA-256) exist in the same RRset. See RFC 4509, Sec. 3.
  • eucom.mil/DS (alg 8, id 31684): DS records with digest type 1 (SHA-1) are ignored when DS records with digest type 2 (SHA-256) exist in the same RRset. See RFC 4509, Sec. 3.
  • eucom.mil/NSEC3PARAM: No response was received until the UDP payload size was decreased, indicating that the server might be attempting to send a payload that exceeds the path maximum transmission unit (PMTU) size. See RFC 6891, Sec. 6.2.6. (215.76.62.40, UDP_-_EDNS0_4096_D_KN)
  • eucom.mil/SOA: No response was received from the server over UDP (tried 6 times) until the COOKIE EDNS option was removed (however, this server appeared to respond legitimately to other queries with the COOKIE EDNS option present). See RFC 6891, Sec. 6.1.2. (215.76.62.41, UDP_-_EDNS0_4096_D_KN)
  • eucom.mil/SOA: No response was received from the server over UDP (tried 7 times) until the NSID EDNS option was removed (however, this server appeared to respond legitimately to other queries with the NSID EDNS option present). See RFC 6891, Sec. 6.1.2. (215.76.62.40, UDP_-_EDNS0_4096_D_KN)
  • eucom.mil/SOA: No response was received until the UDP payload size was decreased, indicating that the server might be attempting to send a payload that exceeds the path maximum transmission unit (PMTU) size. See RFC 6891, Sec. 6.2.6. (215.76.62.40, UDP_-_EDNS0_4096_D_KN, UDP_-_EDNS0_4096_D_KN_0x20)
  • eucom.mil/SOA: No response was received until the UDP payload size was decreased, indicating that the server might be attempting to send a payload that exceeds the path maximum transmission unit (PMTU) size. See RFC 6891, Sec. 6.2.6. (215.76.62.41, UDP_-_EDNS0_4096_D_KN)
  • eucom.mil/CNAME has warnings; select the "Denial of existence" DNSSEC option to see them.
  • eucom.mil/AAAA has warnings; select the "Denial of existence" DNSSEC option to see them.
  • eucom.mil/CDNSKEY has warnings; select the "Denial of existence" DNSSEC option to see them.
  • eucom.mil/A has warnings; select the "Denial of existence" DNSSEC option to see them.
  • eucom.mil/CDS has warnings; select the "Denial of existence" DNSSEC option to see them.
  • bvg78.glnpx.eucom.mil/A has warnings; select the "Denial of existence" DNSSEC option to see them.
  • eucom.mil/MX has warnings; select the "Denial of existence" DNSSEC option to see them.

DNSKEY legend

Full legend
SEP bit setSEP bit set
Revoke bit setRevoke bit set
Trust anchorTrust anchor
Download: png | svg
Warning JavaScript is required to make the graph below interactive.
DNSSEC authentication graph