View on GitHub

DNSViz: A DNS visualization tool

eucom.mil

DNSSEC options (hide)
  1. |?|
  2. |?|
  3. |?|
  4. |?|
  5. |?|
  6. |?|
  7. |?|
  8. |?|
  9. |?|
  10. |?|
Notices
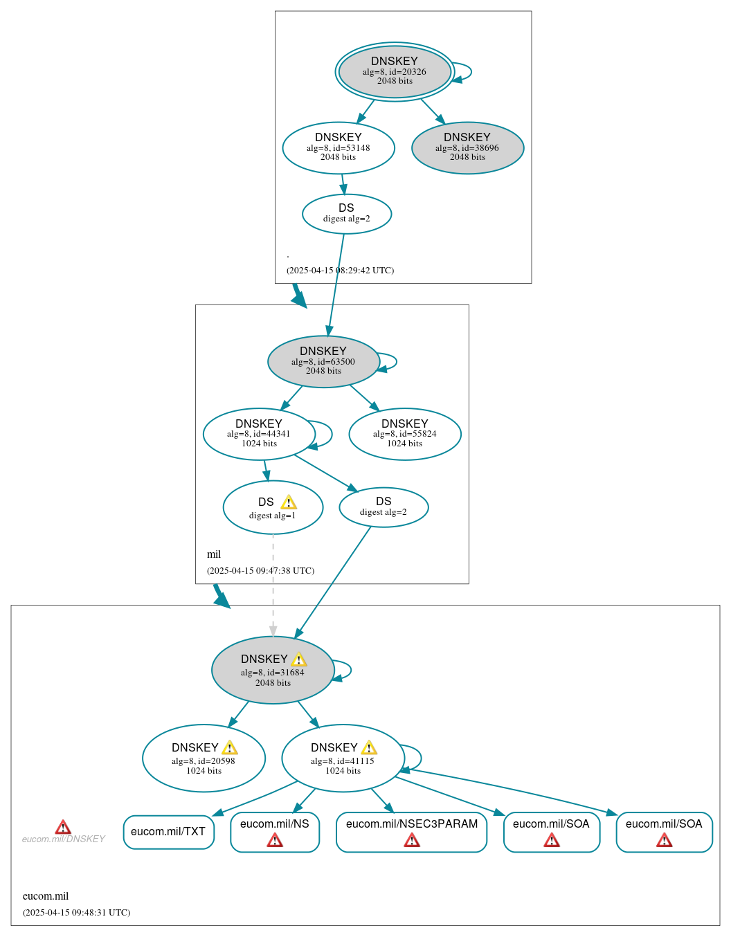
DNSSEC Authentication Chain

RRset statusRRset status

Secure (5)
  • eucom.mil/NS
  • eucom.mil/NSEC3PARAM
  • eucom.mil/SOA
  • eucom.mil/SOA
  • eucom.mil/TXT

DNSKEY/DS/NSEC statusDNSKEY/DS/NSEC status

Secure (12)
  • ./DNSKEY (alg 8, id 20326)
  • ./DNSKEY (alg 8, id 38696)
  • ./DNSKEY (alg 8, id 53148)
  • eucom.mil/DNSKEY (alg 8, id 20598)
  • eucom.mil/DNSKEY (alg 8, id 31684)
  • eucom.mil/DNSKEY (alg 8, id 41115)
  • eucom.mil/DS (alg 8, id 31684)
  • eucom.mil/DS (alg 8, id 31684)
  • mil/DNSKEY (alg 8, id 44341)
  • mil/DNSKEY (alg 8, id 55824)
  • mil/DNSKEY (alg 8, id 63500)
  • mil/DS (alg 8, id 63500)

Delegation statusDelegation status

Secure (2)
  • . to mil
  • mil to eucom.mil

NoticesNotices

Errors (21)
  • eucom.mil/DNSKEY: No response was received from the server over UDP (tried 4 times). See RFC 1035, Sec. 4.2. (215.76.62.41, UDP_-_EDNS0_512_D_KN)
  • eucom.mil/NS: DNSSEC was effectively downgraded because no response was received from the server over UDP (tried 10 times) with the DO bit set. See RFC 4035, Sec. 3.2.1. (215.76.62.40, UDP_-_EDNS0_4096_)
  • eucom.mil/NS: No response was received from the server over UDP (tried 10 times) until the DO EDNS flag was cleared (however, this server appeared to respond legitimately to other queries with the DO EDNS flag set). See RFC 6891, Sec. 6.1.4. (215.76.62.40, UDP_-_EDNS0_4096_D_KN)
  • eucom.mil/NS: The DNSSEC records necessary to validate the response could not be retrieved from the server. See RFC 4035, Sec. 3.1.1, RFC 4035, Sec. 3.1.3. (215.76.62.40, UDP_-_EDNS0_4096_D_KN)
  • eucom.mil/NSEC3PARAM: DNSSEC was effectively downgraded because no response was received from the server over UDP (tried 10 times) with the DO bit set. See RFC 4035, Sec. 3.2.1. (215.76.62.40, UDP_-_EDNS0_4096_)
  • eucom.mil/NSEC3PARAM: No response was received from the server over UDP (tried 10 times) until the DO EDNS flag was cleared (however, this server appeared to respond legitimately to other queries with the DO EDNS flag set). See RFC 6891, Sec. 6.1.4. (215.76.62.40, UDP_-_EDNS0_4096_D_KN)
  • eucom.mil/NSEC3PARAM: The DNSSEC records necessary to validate the response could not be retrieved from the server. See RFC 4035, Sec. 3.1.1, RFC 4035, Sec. 3.1.3. (215.76.62.40, UDP_-_EDNS0_4096_D_KN)
  • eucom.mil/SOA: DNSSEC was effectively downgraded because no response was received from the server over UDP (tried 10 times) with the DO bit set. See RFC 4035, Sec. 3.2.1. (215.76.62.40, UDP_-_EDNS0_4096__0x20)
  • eucom.mil/SOA: DNSSEC was effectively downgraded because no response was received from the server over UDP (tried 10 times) with the DO bit set. See RFC 4035, Sec. 3.2.1. (215.76.62.41, UDP_-_EDNS0_4096_)
  • eucom.mil/SOA: No response was received from the server over UDP (tried 10 times) until the DO EDNS flag was cleared (however, this server appeared to respond legitimately to other queries with the DO EDNS flag set). See RFC 6891, Sec. 6.1.4. (215.76.62.40, UDP_-_EDNS0_4096_D_KN_0x20)
  • eucom.mil/SOA: No response was received from the server over UDP (tried 10 times) until the DO EDNS flag was cleared (however, this server appeared to respond legitimately to other queries with the DO EDNS flag set). See RFC 6891, Sec. 6.1.4. (215.76.62.41, UDP_-_EDNS0_4096_D_KN)
  • eucom.mil/SOA: The DNSSEC records necessary to validate the response could not be retrieved from the server. See RFC 4035, Sec. 3.1.1, RFC 4035, Sec. 3.1.3. (215.76.62.40, UDP_-_EDNS0_4096_D_KN_0x20)
  • eucom.mil/SOA: The DNSSEC records necessary to validate the response could not be retrieved from the server. See RFC 4035, Sec. 3.1.1, RFC 4035, Sec. 3.1.3. (215.76.62.41, UDP_-_EDNS0_4096_D_KN)
  • eucom.mil/DNSKEY has errors; select the "Denial of existence" DNSSEC option to see them.
  • eucom.mil/CNAME has errors; select the "Denial of existence" DNSSEC option to see them.
  • eucom.mil/AAAA has errors; select the "Denial of existence" DNSSEC option to see them.
  • eucom.mil/CDNSKEY has errors; select the "Denial of existence" DNSSEC option to see them.
  • r53b9.hue9i.eucom.mil/A has errors; select the "Denial of existence" DNSSEC option to see them.
  • eucom.mil/A has errors; select the "Denial of existence" DNSSEC option to see them.
  • eucom.mil/CDS has errors; select the "Denial of existence" DNSSEC option to see them.
  • eucom.mil/MX has errors; select the "Denial of existence" DNSSEC option to see them.
Warnings (17)
  • eucom.mil/DNSKEY (alg 8, id 20598): No response was received until the UDP payload size was decreased, indicating that the server might be attempting to send a payload that exceeds the path maximum transmission unit (PMTU) size. See RFC 6891, Sec. 6.2.6. (215.76.62.40, UDP_-_EDNS0_4096_D_KN)
  • eucom.mil/DNSKEY (alg 8, id 31684): No response was received until the UDP payload size was decreased, indicating that the server might be attempting to send a payload that exceeds the path maximum transmission unit (PMTU) size. See RFC 6891, Sec. 6.2.6. (215.76.62.40, UDP_-_EDNS0_4096_D_KN)
  • eucom.mil/DNSKEY (alg 8, id 41115): No response was received until the UDP payload size was decreased, indicating that the server might be attempting to send a payload that exceeds the path maximum transmission unit (PMTU) size. See RFC 6891, Sec. 6.2.6. (215.76.62.40, UDP_-_EDNS0_4096_D_KN)
  • eucom.mil/DS (alg 8, id 31684): DNSSEC implementers are prohibited from implementing signing with DS algorithm 1 (SHA-1). See RFC 8624, Sec. 3.2.
  • eucom.mil/DS (alg 8, id 31684): DNSSEC implementers are prohibited from implementing signing with DS algorithm 1 (SHA-1). See RFC 8624, Sec. 3.2.
  • eucom.mil/DS (alg 8, id 31684): DS records with digest type 1 (SHA-1) are ignored when DS records with digest type 2 (SHA-256) exist in the same RRset. See RFC 4509, Sec. 3.
  • eucom.mil/DS (alg 8, id 31684): DS records with digest type 1 (SHA-1) are ignored when DS records with digest type 2 (SHA-256) exist in the same RRset. See RFC 4509, Sec. 3.
  • eucom.mil/NSEC3PARAM: No response was received from the server over UDP (tried 6 times) until the COOKIE EDNS option was removed (however, this server appeared to respond legitimately to other queries with the COOKIE EDNS option present). See RFC 6891, Sec. 6.1.2. (215.76.62.41, UDP_-_EDNS0_4096_D_KN)
  • eucom.mil/SOA: No response was received until the UDP payload size was decreased, indicating that the server might be attempting to send a payload that exceeds the path maximum transmission unit (PMTU) size. See RFC 6891, Sec. 6.2.6. (215.76.62.41, UDP_-_EDNS0_4096_D_KN)
  • eucom.mil/DNSKEY has warnings; select the "Denial of existence" DNSSEC option to see them.
  • eucom.mil/CNAME has warnings; select the "Denial of existence" DNSSEC option to see them.
  • r53b9.hue9i.eucom.mil/A has warnings; select the "Denial of existence" DNSSEC option to see them.
  • eucom.mil/CDNSKEY has warnings; select the "Denial of existence" DNSSEC option to see them.
  • eucom.mil/A has warnings; select the "Denial of existence" DNSSEC option to see them.
  • eucom.mil/CDS has warnings; select the "Denial of existence" DNSSEC option to see them.
  • eucom.mil/AAAA has warnings; select the "Denial of existence" DNSSEC option to see them.
  • eucom.mil/MX has warnings; select the "Denial of existence" DNSSEC option to see them.

DNSKEY legend

Full legend
SEP bit setSEP bit set
Revoke bit setRevoke bit set
Trust anchorTrust anchor
Download: png | svg
Warning JavaScript is required to make the graph below interactive.
DNSSEC authentication graph