View on GitHub

DNSViz: A DNS visualization tool

et.lindenberg.one

DNSSEC options (hide)
  1. |?|
  2. |?|
  3. |?|
  4. |?|
  5. |?|
  6. |?|
  7. |?|
  8. |?|
  9. |?|
  10. |?|
Notices
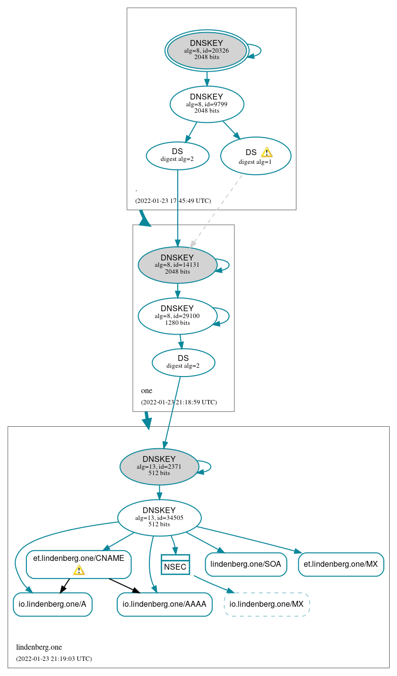
DNSSEC Authentication Chain

RRset statusRRset status

Secure (6)
  • et.lindenberg.one/CNAME
  • et.lindenberg.one/MX
  • io.lindenberg.one/A
  • io.lindenberg.one/AAAA
  • io.lindenberg.one/MX (NODATA)
  • lindenberg.one/SOA

DNSKEY/DS/NSEC statusDNSKEY/DS/NSEC status

Secure (10)
  • ./DNSKEY (alg 8, id 20326)
  • ./DNSKEY (alg 8, id 9799)
  • NSEC proving non-existence of io.lindenberg.one/MX
  • lindenberg.one/DNSKEY (alg 13, id 2371)
  • lindenberg.one/DNSKEY (alg 13, id 34505)
  • lindenberg.one/DS (alg 13, id 2371)
  • one/DNSKEY (alg 8, id 14131)
  • one/DNSKEY (alg 8, id 29100)
  • one/DS (alg 8, id 14131)
  • one/DS (alg 8, id 14131)

Delegation statusDelegation status

Secure (2)
  • . to one
  • one to lindenberg.one

NoticesNotices

Warnings (5)
  • et.lindenberg.one/CNAME: The server returned CNAME for et.lindenberg.one, but records of other types exist at that name. See RFC 2181, Sec. 10.1.
  • one/DS (alg 8, id 14131): DNSSEC implementers are prohibited from implementing signing with DS algorithm 1 (SHA-1). See RFC 8624, Sec. 3.2.
  • one/DS (alg 8, id 14131): DNSSEC implementers are prohibited from implementing signing with DS algorithm 1 (SHA-1). See RFC 8624, Sec. 3.2.
  • one/DS (alg 8, id 14131): DS records with digest type 1 (SHA-1) are ignored when DS records with digest type 2 (SHA-256) exist in the same RRset. See RFC 4509, Sec. 3.
  • one/DS (alg 8, id 14131): DS records with digest type 1 (SHA-1) are ignored when DS records with digest type 2 (SHA-256) exist in the same RRset. See RFC 4509, Sec. 3.

DNSKEY legend

Full legend
SEP bit setSEP bit set
Revoke bit setRevoke bit set
Trust anchorTrust anchor
Download: png | svg
Warning JavaScript is required to make the graph below interactive.
DNSSEC authentication graph