View on GitHub

DNSViz: A DNS visualization tool

epa.gov

DNSSEC options (hide)
  1. |?|
  2. |?|
  3. |?|
  4. |?|
  5. |?|
  6. |?|
  7. |?|
  8. |?|
  9. |?|
  10. |?|
Notices
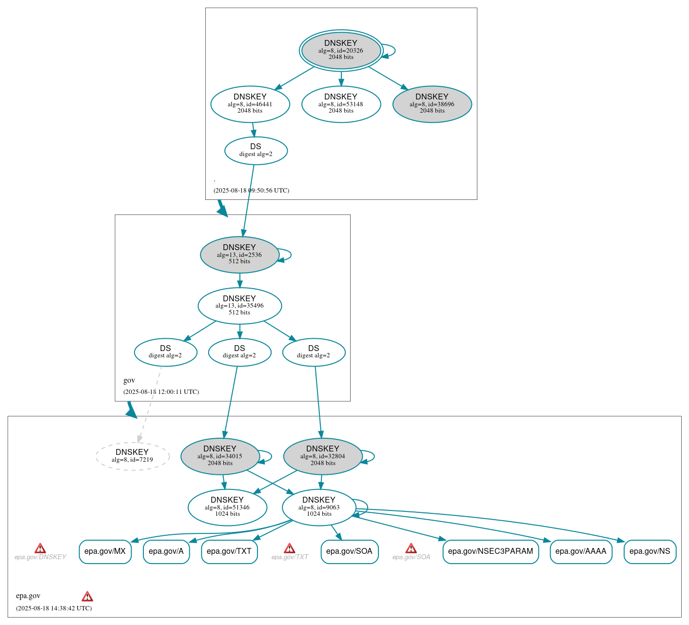
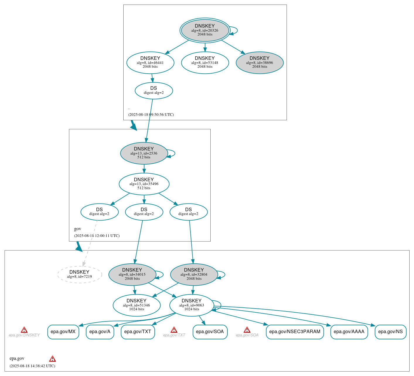
DNSSEC Authentication Chain

RRset statusRRset status

Secure (7)
  • epa.gov/A
  • epa.gov/AAAA
  • epa.gov/MX
  • epa.gov/NS
  • epa.gov/NSEC3PARAM
  • epa.gov/SOA
  • epa.gov/TXT

DNSKEY/DS/NSEC statusDNSKEY/DS/NSEC status

Secure (14)
  • ./DNSKEY (alg 8, id 20326)
  • ./DNSKEY (alg 8, id 38696)
  • ./DNSKEY (alg 8, id 46441)
  • ./DNSKEY (alg 8, id 53148)
  • epa.gov/DNSKEY (alg 8, id 32804)
  • epa.gov/DNSKEY (alg 8, id 34015)
  • epa.gov/DNSKEY (alg 8, id 51346)
  • epa.gov/DNSKEY (alg 8, id 9063)
  • epa.gov/DS (alg 8, id 32804)
  • epa.gov/DS (alg 8, id 34015)
  • epa.gov/DS (alg 8, id 7219)
  • gov/DNSKEY (alg 13, id 2536)
  • gov/DNSKEY (alg 13, id 35496)
  • gov/DS (alg 13, id 2536)
Non_existent (1)
  • epa.gov/DNSKEY (alg 8, id 7219)

Delegation statusDelegation status

Secure (2)
  • . to gov
  • gov to epa.gov

NoticesNotices

Errors (9)
  • epa.gov zone: The server(s) were not responsive to queries over TCP. See RFC 1035, Sec. 4.2. (134.67.12.5, 134.67.12.15)
  • epa.gov/DNSKEY: No response was received from the server over UDP (tried 12 times). See RFC 1035, Sec. 4.2. (134.67.12.5, 134.67.12.15, UDP_-_EDNS0_4096_D_KN)
  • epa.gov/SOA: No response was received from the server over TCP (tried 3 times). See RFC 1035, Sec. 4.2. (134.67.12.5, 134.67.12.15, TCP_-_EDNS0_4096_D_N)
  • epa.gov/TXT: No response was received from the server over TCP (tried 12 times). See RFC 1035, Sec. 4.2. (134.67.12.5, 134.67.12.15, TCP_-_EDNS0_4096_D_KN)
  • t8rz6.fa6tw.epa.gov/A has errors; select the "Denial of existence" DNSSEC option to see them.
  • epa.gov/DNSKEY has errors; select the "Denial of existence" DNSSEC option to see them.
  • epa.gov/CNAME has errors; select the "Denial of existence" DNSSEC option to see them.
  • epa.gov/CDS has errors; select the "Denial of existence" DNSSEC option to see them.
  • epa.gov/CDNSKEY has errors; select the "Denial of existence" DNSSEC option to see them.
Warnings (4)
  • t8rz6.fa6tw.epa.gov/A has warnings; select the "Denial of existence" DNSSEC option to see them.
  • epa.gov/CNAME has warnings; select the "Denial of existence" DNSSEC option to see them.
  • epa.gov/CDS has warnings; select the "Denial of existence" DNSSEC option to see them.
  • epa.gov/CDNSKEY has warnings; select the "Denial of existence" DNSSEC option to see them.

DNSKEY legend

Full legend
SEP bit setSEP bit set
Revoke bit setRevoke bit set
Trust anchorTrust anchor
Download: png | svg
Warning JavaScript is required to make the graph below interactive.
DNSSEC authentication graph