View on GitHub

DNSViz: A DNS visualization tool

epa.gov

DNSSEC options (hide)
  1. |?|
  2. |?|
  3. |?|
  4. |?|
  5. |?|
  6. |?|
  7. |?|
  8. |?|
  9. |?|
  10. |?|
Notices
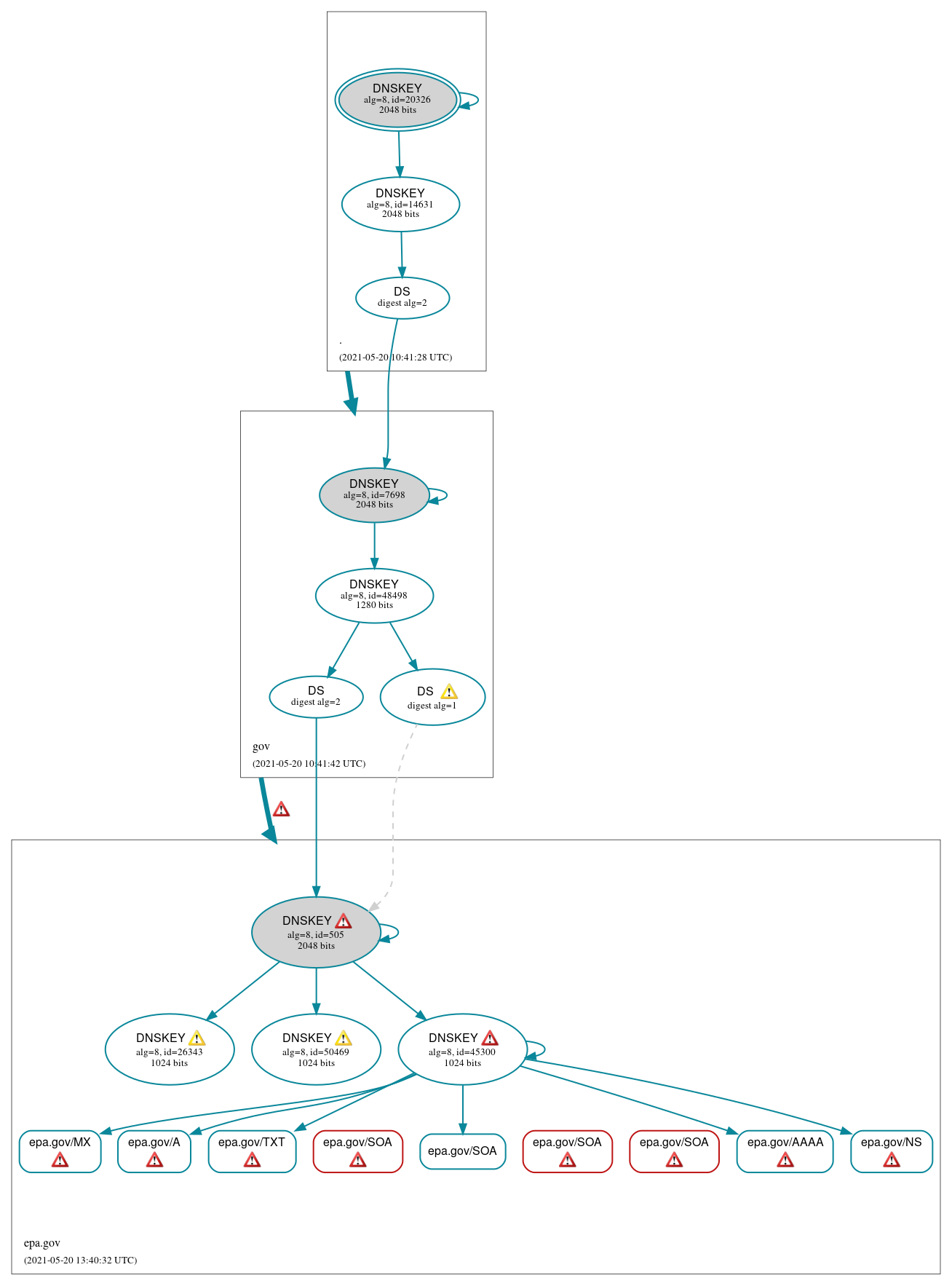
DNSSEC Authentication Chain

RRset statusRRset status

Bogus (3)
  • epa.gov/SOA
  • epa.gov/SOA
  • epa.gov/SOA
Secure (6)
  • epa.gov/A
  • epa.gov/AAAA
  • epa.gov/MX
  • epa.gov/NS
  • epa.gov/SOA
  • epa.gov/TXT

DNSKEY/DS/NSEC statusDNSKEY/DS/NSEC status

Secure (11)
  • ./DNSKEY (alg 8, id 14631)
  • ./DNSKEY (alg 8, id 20326)
  • epa.gov/DNSKEY (alg 8, id 26343)
  • epa.gov/DNSKEY (alg 8, id 45300)
  • epa.gov/DNSKEY (alg 8, id 50469)
  • epa.gov/DNSKEY (alg 8, id 505)
  • epa.gov/DS (alg 8, id 505)
  • epa.gov/DS (alg 8, id 505)
  • gov/DNSKEY (alg 8, id 48498)
  • gov/DNSKEY (alg 8, id 7698)
  • gov/DS (alg 8, id 7698)

Delegation statusDelegation status

Secure (2)
  • . to gov
  • gov to epa.gov

NoticesNotices

Errors (15)
  • epa.gov/A: No RRSIG covering the RRset was returned in the response. See RFC 4035, Sec. 3.1.1. (134.67.12.10, 161.80.212.10, 161.80.212.12, 2620:117:506f:c::f00a, 2620:117:5071:d4::f00a, 2620:117:5071:d4::f00c, UDP_-_EDNS0_4096_D_KN)
  • epa.gov/AAAA: No RRSIG covering the RRset was returned in the response. See RFC 4035, Sec. 3.1.1. (134.67.12.10, 161.80.212.10, 161.80.212.12, 2620:117:506f:c::f00a, 2620:117:5071:d4::f00a, 2620:117:5071:d4::f00c, UDP_-_EDNS0_4096_D_KN)
  • epa.gov/DNSKEY (alg 8, id 45300): The DNSKEY RR was not found in the DNSKEY RRset returned by one or more servers. (134.67.12.10, 161.80.212.10, 161.80.212.12, 2620:117:506f:c::f00a, 2620:117:5071:d4::f00a, 2620:117:5071:d4::f00c, UDP_-_EDNS0_4096_D_KN, UDP_-_EDNS0_512_D_KN)
  • epa.gov/DNSKEY (alg 8, id 505): The DNSKEY RR was not found in the DNSKEY RRset returned by one or more servers. (134.67.12.10, 161.80.212.10, 161.80.212.12, 2620:117:506f:c::f00a, 2620:117:5071:d4::f00a, 2620:117:5071:d4::f00c, UDP_-_EDNS0_4096_D_KN, UDP_-_EDNS0_512_D_KN)
  • epa.gov/MX: No RRSIG covering the RRset was returned in the response. See RFC 4035, Sec. 3.1.1. (134.67.12.10, 161.80.212.10, 161.80.212.12, 2620:117:506f:c::f00a, 2620:117:5071:d4::f00a, 2620:117:5071:d4::f00c, UDP_-_EDNS0_4096_D_KN, UDP_-_EDNS0_512_D_KN)
  • epa.gov/NS: No RRSIG covering the RRset was returned in the response. See RFC 4035, Sec. 3.1.1. (134.67.12.10, 161.80.212.10, 161.80.212.12, 2620:117:506f:c::f00a, 2620:117:5071:d4::f00a, 2620:117:5071:d4::f00c, UDP_-_EDNS0_4096_D_KN)
  • epa.gov/SOA: No RRSIG covering the RRset was returned in the response. See RFC 4035, Sec. 3.1.1. (134.67.12.10, 2620:117:506f:c::f00a, TCP_-_EDNS0_4096_D_N, UDP_-_EDNS0_4096_D_KN, UDP_-_EDNS0_4096_D_KN_0x20)
  • epa.gov/SOA: No RRSIG covering the RRset was returned in the response. See RFC 4035, Sec. 3.1.1. (161.80.212.10, 2620:117:5071:d4::f00a, TCP_-_EDNS0_4096_D_N, UDP_-_EDNS0_4096_D_KN, UDP_-_EDNS0_4096_D_KN_0x20)
  • epa.gov/SOA: No RRSIG covering the RRset was returned in the response. See RFC 4035, Sec. 3.1.1. (161.80.212.12, 2620:117:5071:d4::f00c, TCP_-_EDNS0_4096_D_N, UDP_-_EDNS0_4096_D_KN, UDP_-_EDNS0_4096_D_KN_0x20)
  • epa.gov/TXT: No RRSIG covering the RRset was returned in the response. See RFC 4035, Sec. 3.1.1. (134.67.12.10, 161.80.212.10, 161.80.212.12, 2620:117:506f:c::f00a, 2620:117:5071:d4::f00a, 2620:117:5071:d4::f00c, UDP_-_EDNS0_4096_D_KN)
  • gov to epa.gov: No valid RRSIGs made by a key corresponding to a DS RR were found covering the DNSKEY RRset, resulting in no secure entry point (SEP) into the zone. See RFC 4035, Sec. 2.2, RFC 6840, Sec. 5.11. (134.67.12.10, 161.80.212.10, 161.80.212.12, 2620:117:506f:c::f00a, 2620:117:5071:d4::f00a, 2620:117:5071:d4::f00c, UDP_-_EDNS0_4096_D_KN, UDP_-_EDNS0_512_D_KN)
  • gov to epa.gov: The DS RRset for the zone included algorithm 8 (RSASHA256), but no DS RR matched a DNSKEY with algorithm 8 that signs the zone's DNSKEY RRset. See RFC 4035, Sec. 2.2, RFC 6840, Sec. 5.11. (134.67.12.10, 161.80.212.10, 161.80.212.12, 2620:117:506f:c::f00a, 2620:117:5071:d4::f00a, 2620:117:5071:d4::f00c, UDP_-_EDNS0_4096_D_KN, UDP_-_EDNS0_512_D_KN)
  • g7oy4tlh81.epa.gov/A has errors; select the "Denial of existence" DNSSEC option to see them.
  • epa.gov/CNAME has errors; select the "Denial of existence" DNSSEC option to see them.
  • epa.gov/DNSKEY has errors; select the "Denial of existence" DNSSEC option to see them.
Warnings (8)
  • epa.gov/DNSKEY (alg 8, id 26343): The DNSKEY RR was not found in the DNSKEY RRset returned by one or more servers. (134.67.12.10, 161.80.212.10, 161.80.212.12, 2620:117:506f:c::f00a, 2620:117:5071:d4::f00a, 2620:117:5071:d4::f00c, UDP_-_EDNS0_4096_D_KN, UDP_-_EDNS0_512_D_KN)
  • epa.gov/DNSKEY (alg 8, id 50469): The DNSKEY RR was not found in the DNSKEY RRset returned by one or more servers. (134.67.12.10, 161.80.212.10, 161.80.212.12, 2620:117:506f:c::f00a, 2620:117:5071:d4::f00a, 2620:117:5071:d4::f00c, UDP_-_EDNS0_4096_D_KN, UDP_-_EDNS0_512_D_KN)
  • epa.gov/DS (alg 8, id 505): DNSSEC implementers are prohibited from implementing signing with DS algorithm 1 (SHA-1). See RFC 8624, Sec. 3.2.
  • epa.gov/DS (alg 8, id 505): DNSSEC implementers are prohibited from implementing signing with DS algorithm 1 (SHA-1). See RFC 8624, Sec. 3.2.
  • epa.gov/DS (alg 8, id 505): DS records with digest type 1 (SHA-1) are ignored when DS records with digest type 2 (SHA-256) exist in the same RRset. See RFC 4509, Sec. 3.
  • epa.gov/DS (alg 8, id 505): DS records with digest type 1 (SHA-1) are ignored when DS records with digest type 2 (SHA-256) exist in the same RRset. See RFC 4509, Sec. 3.
  • g7oy4tlh81.epa.gov/A has warnings; select the "Denial of existence" DNSSEC option to see them.
  • epa.gov/CNAME has warnings; select the "Denial of existence" DNSSEC option to see them.

DNSKEY legend

Full legend
SEP bit setSEP bit set
Revoke bit setRevoke bit set
Trust anchorTrust anchor
Download: png | svg
Warning JavaScript is required to make the graph below interactive.
DNSSEC authentication graph