View on GitHub

DNSViz: A DNS visualization tool

energy.gov

DNSSEC options (hide)
  1. |?|
  2. |?|
  3. |?|
  4. |?|
  5. |?|
  6. |?|
  7. |?|
  8. |?|
  9. |?|
  10. |?|
Notices
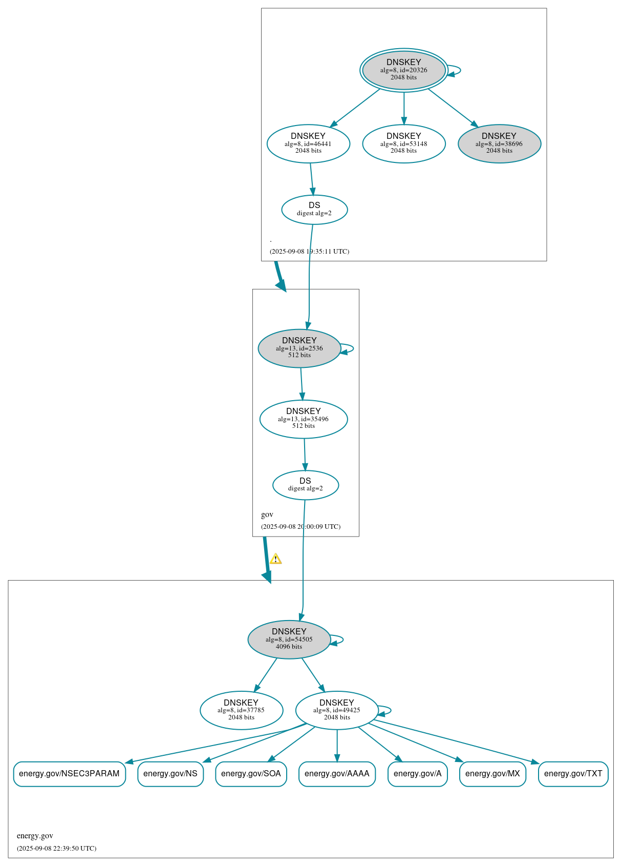
DNSSEC Authentication Chain

RRset statusRRset status

Secure (7)
  • energy.gov/A
  • energy.gov/AAAA
  • energy.gov/MX
  • energy.gov/NS
  • energy.gov/NSEC3PARAM
  • energy.gov/SOA
  • energy.gov/TXT

DNSKEY/DS/NSEC statusDNSKEY/DS/NSEC status

Secure (11)
  • ./DNSKEY (alg 8, id 20326)
  • ./DNSKEY (alg 8, id 38696)
  • ./DNSKEY (alg 8, id 46441)
  • ./DNSKEY (alg 8, id 53148)
  • energy.gov/DNSKEY (alg 8, id 37785)
  • energy.gov/DNSKEY (alg 8, id 49425)
  • energy.gov/DNSKEY (alg 8, id 54505)
  • energy.gov/DS (alg 8, id 54505)
  • gov/DNSKEY (alg 13, id 2536)
  • gov/DNSKEY (alg 13, id 35496)
  • gov/DS (alg 13, id 2536)

Delegation statusDelegation status

Secure (2)
  • . to gov
  • gov to energy.gov

NoticesNotices

Errors (4)
  • energy.gov/CDS has errors; select the "Denial of existence" DNSSEC option to see them.
  • energy.gov/CDNSKEY has errors; select the "Denial of existence" DNSSEC option to see them.
  • boieh.xk3mj.energy.gov/A has errors; select the "Denial of existence" DNSSEC option to see them.
  • energy.gov/CNAME has errors; select the "Denial of existence" DNSSEC option to see them.
Warnings (6)
  • gov to energy.gov: The following NS name(s) were found in the authoritative NS RRset, but not in the delegation NS RRset (i.e., in the gov zone): adns1.es.net, adns2.es.net See RFC 1034, Sec. 4.2.2.
  • gov to energy.gov: The following NS name(s) were found in the delegation NS RRset (i.e., in the gov zone), but not in the authoritative NS RRset: ns1.es.net See RFC 1034, Sec. 4.2.2.
  • energy.gov/CDS has warnings; select the "Denial of existence" DNSSEC option to see them.
  • energy.gov/CDNSKEY has warnings; select the "Denial of existence" DNSSEC option to see them.
  • boieh.xk3mj.energy.gov/A has warnings; select the "Denial of existence" DNSSEC option to see them.
  • energy.gov/CNAME has warnings; select the "Denial of existence" DNSSEC option to see them.

DNSKEY legend

Full legend
SEP bit setSEP bit set
Revoke bit setRevoke bit set
Trust anchorTrust anchor
Download: png | svg
Warning JavaScript is required to make the graph below interactive.
DNSSEC authentication graph