View on GitHub

DNSViz: A DNS visualization tool

eib.org

DNSSEC options (hide)
  1. |?|
  2. |?|
  3. |?|
  4. |?|
  5. |?|
  6. |?|
  7. |?|
  8. |?|
  9. |?|
  10. |?|
Notices
DNSSEC Authentication Chain

RRset statusRRset status

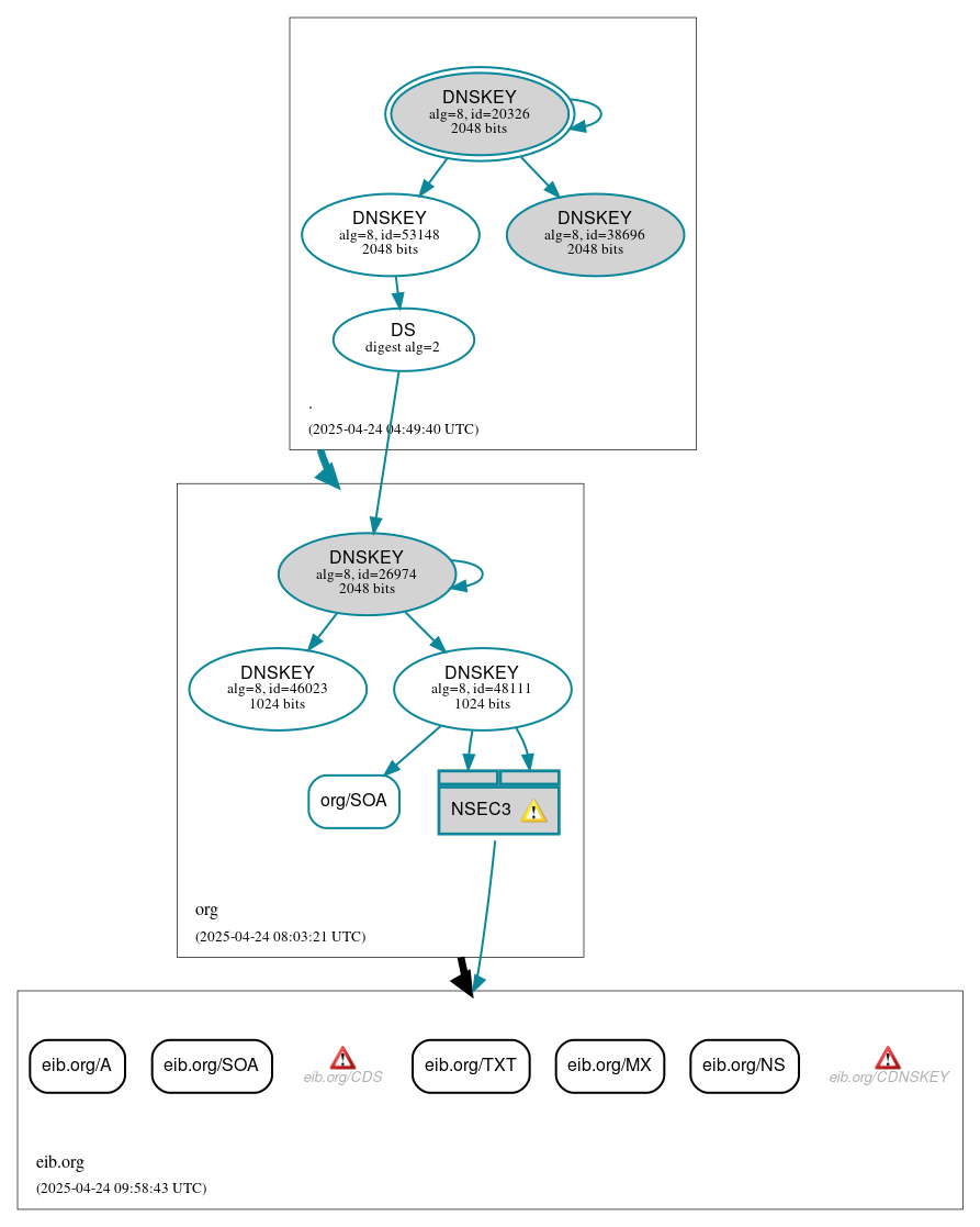
Insecure (5)
  • eib.org/A
  • eib.org/MX
  • eib.org/NS
  • eib.org/SOA
  • eib.org/TXT
Secure (1)
  • org/SOA

DNSKEY/DS/NSEC statusDNSKEY/DS/NSEC status

Secure (8)
  • ./DNSKEY (alg 8, id 20326)
  • ./DNSKEY (alg 8, id 38696)
  • ./DNSKEY (alg 8, id 53148)
  • NSEC3 proving non-existence of eib.org/DS
  • org/DNSKEY (alg 8, id 26974)
  • org/DNSKEY (alg 8, id 46023)
  • org/DNSKEY (alg 8, id 48111)
  • org/DS (alg 8, id 26974)

Delegation statusDelegation status

Insecure (1)
  • org to eib.org
Secure (1)
  • . to org

NoticesNotices

Errors (2)
  • eib.org/CDNSKEY: No response was received from the server over UDP (tried 12 times). See RFC 1035, Sec. 4.2. (193.168.41.30, 193.168.41.31, UDP_-_NOEDNS_)
  • eib.org/CDS: No response was received from the server over UDP (tried 12 times). See RFC 1035, Sec. 4.2. (193.168.41.30, 193.168.41.31, UDP_-_NOEDNS_)
Warnings (3)
  • NSEC3 proving non-existence of eib.org/DS: The salt value for an NSEC3 record should be empty. See RFC 9276, Sec. 3.1.
  • NSEC3 proving non-existence of eib.org/DS: The salt value for an NSEC3 record should be empty. See RFC 9276, Sec. 3.1.
  • eib.org/DS has warnings; select the "Denial of existence" DNSSEC option to see them.

DNSKEY legend

Full legend
SEP bit setSEP bit set
Revoke bit setRevoke bit set
Trust anchorTrust anchor
Download: png | svg
Warning JavaScript is required to make the graph below interactive.
DNSSEC authentication graph