View on GitHub

DNSViz: A DNS visualization tool

ehr.gov

Updated: 2025-03-12 16:30:07 UTC (271 days ago) Update now
« Previous analysis | Next analysis »
DNSSEC options (hide)
  1. |?|
  2. |?|
  3. |?|
  4. |?|
  5. |?|
  6. |?|
  7. |?|
  8. |?|
  9. |?|
  10. |?|
Notices
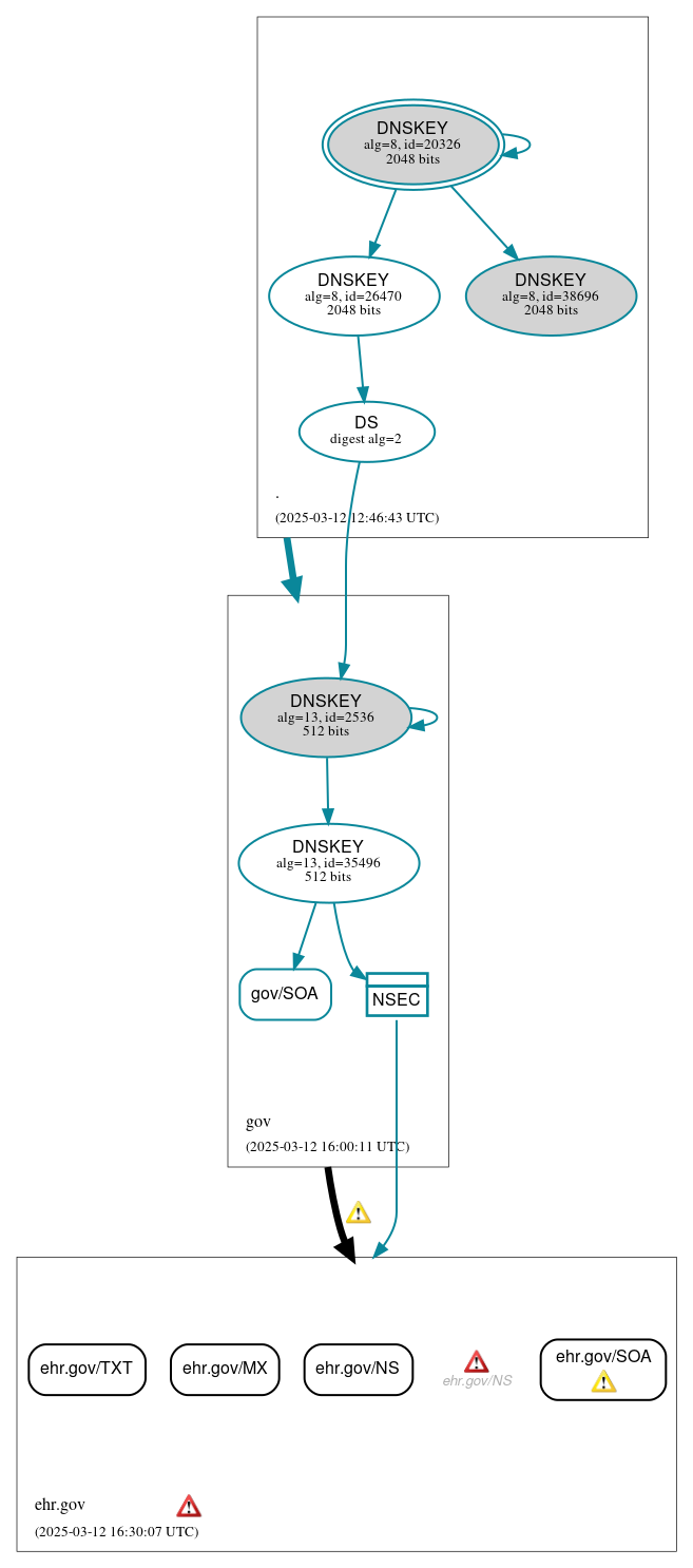
DNSSEC Authentication Chain

RRset statusRRset status

Insecure (4)
  • ehr.gov/MX
  • ehr.gov/NS
  • ehr.gov/SOA
  • ehr.gov/TXT
Secure (1)
  • gov/SOA

DNSKEY/DS/NSEC statusDNSKEY/DS/NSEC status

Secure (7)
  • ./DNSKEY (alg 8, id 20326)
  • ./DNSKEY (alg 8, id 26470)
  • ./DNSKEY (alg 8, id 38696)
  • NSEC proving non-existence of ehr.gov/DS
  • gov/DNSKEY (alg 13, id 2536)
  • gov/DNSKEY (alg 13, id 35496)
  • gov/DS (alg 13, id 2536)

Delegation statusDelegation status

Insecure (1)
  • gov to ehr.gov
Secure (1)
  • . to gov

NoticesNotices

Errors (3)
  • ehr.gov zone: The server(s) were not responsive to queries over UDP. See RFC 1035, Sec. 4.2. (214.2.228.52, 214.2.228.53, 214.2.252.50, 214.2.252.52, 214.2.253.50, 214.2.253.52)
  • ehr.gov/NS: No response was received from the server over UDP (tried 12 times). See RFC 1035, Sec. 4.2. (214.2.228.52, 214.2.228.53, 214.2.252.50, 214.2.252.52, 214.2.253.50, 214.2.253.52, UDP_-_NOEDNS_)
  • ehr.gov/A has errors; select the "Denial of existence" DNSSEC option to see them.
Warnings (2)
  • ehr.gov/SOA: No response was received until the UDP payload size was decreased, indicating that the server might be attempting to send a payload that exceeds the path maximum transmission unit (PMTU) size. See RFC 6891, Sec. 6.2.6. (214.2.211.178, UDP_-_EDNS0_4096_D_KN)
  • gov to ehr.gov: The following NS name(s) were found in the authoritative NS RRset, but not in the delegation NS RRset (i.e., in the gov zone): ns01-cern-auth2.health.mil, ns01-cernorchit-auth1.health.mil, ns01-cernls-auth1.health.mil, ns01-cernorchit-auth2.health.mil, ns01-cernls-auth2.health.mil, ns01-cern-auth1.health.mil See RFC 1034, Sec. 4.2.2.

DNSKEY legend

Full legend
SEP bit setSEP bit set
Revoke bit setRevoke bit set
Trust anchorTrust anchor
Download: png | svg
Warning JavaScript is required to make the graph below interactive.
DNSSEC authentication graph