View on GitHub
edu.om
Updated:
2025-07-14 10:03:06 UTC
(
227 days ago
)
Update now
« Previous analysis
|
Next analysis »
Tweet
DNSSEC
Responses
Servers
Analyze
DNSSEC options (
hide
)
|?|
RR types:
--All--
A
AAAA
TXT
PTR
MX
NS
SOA
CNAME
SRV
NAPTR
TLSA
NSEC3PARAM
CDNSKEY
CDS
CAA
|?|
DNSSEC algorithms:
--All--
1 - RSA/MD5
3 - DSA/SHA1
5 - RSA/SHA-1
6 - DSA-NSEC3-SHA1
7 - RSASHA1-NSEC3-SHA1
8 - RSA/SHA-256
10 - RSA/SHA-512
12 - GOST R 34.10-2001
13 - ECDSA Curve P-256 with SHA-256
14 - ECDSA Curve P-384 with SHA-384
15 - Ed25519
16 - Ed448
|?|
DS digest algorithms:
--All--
1 - SHA-1
2 - SHA-256
3 - GOST R 34.11-94
4 - SHA-384
|?|
Denial of existence:
|?|
Redundant edges:
|?|
Ignore RFC 8624:
|?|
Ignore RFC 9276:
|?|
Multi-signer:
|?|
Trust anchors:
Root zone KSK
|?|
Additional trusted keys:
Notices
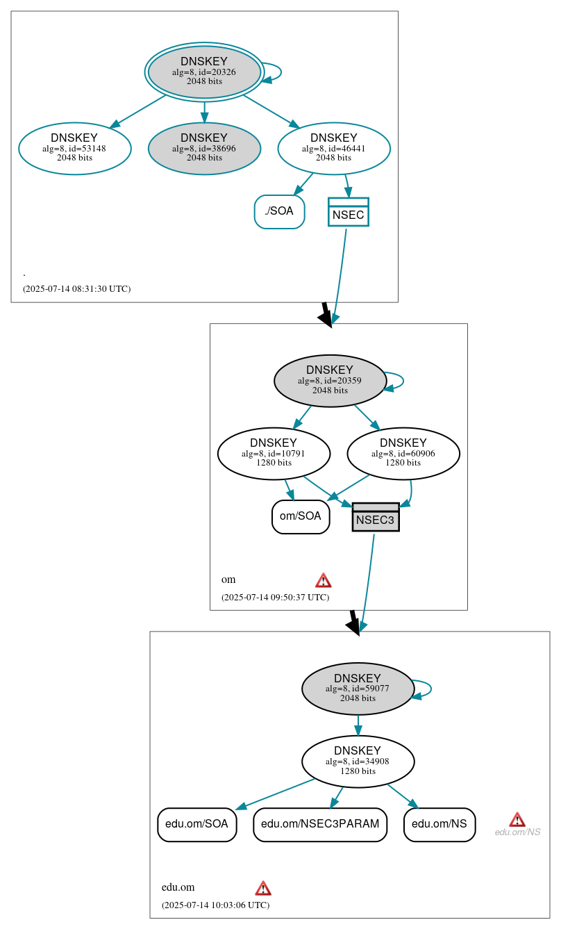
DNSSEC Authentication Chain
RRset status
Insecure
(4)
edu.om/NS
edu.om/NSEC3PARAM
edu.om/SOA
om/SOA
Secure
(1)
./SOA
DNSKEY/DS/NSEC status
Insecure
(6)
NSEC3 proving non-existence of edu.om/DS
edu.om/DNSKEY (alg 8, id 34908)
edu.om/DNSKEY (alg 8, id 59077)
om/DNSKEY (alg 8, id 10791)
om/DNSKEY (alg 8, id 20359)
om/DNSKEY (alg 8, id 60906)
Secure
(5)
./DNSKEY (alg 8, id 20326)
./DNSKEY (alg 8, id 38696)
./DNSKEY (alg 8, id 46441)
./DNSKEY (alg 8, id 53148)
NSEC proving non-existence of om/DS
Delegation status
Insecure
(2)
. to om
om to edu.om
Notices
Errors
(5)
edu.om zone: The server(s) were not responsive to queries over UDP. See RFC 1035, Sec. 4.2. (185.27.88.50, 2a00:9120:1::50, 2a00:9120:2::50)
edu.om/NS: No response was received from the server over UDP (tried 12 times). See RFC 1035, Sec. 4.2. (185.27.88.50, 2a00:9120:2::50, UDP_-_NOEDNS_)
edu.om/NS: The UDP connection was refused (ECONNREFUSED). See RFC 1035, Sec. 4.2. (2a00:9120:1::50, UDP_-_EDNS0_4096_D_KN)
om zone: The server(s) were not responsive to queries over UDP. See RFC 1035, Sec. 4.2. (185.27.88.50, 2a00:9120:1::50, 2a00:9120:2::50)
edu.om/A has errors; select the "Denial of existence" DNSSEC option to see them.
DNSKEY legend
Full legend
SEP bit set
Revoke bit set
Trust anchor
See also
DNSSEC Debugger
by
Verisign Labs
.
Download:
png
|
svg
JavaScript is required to make the graph below interactive.