View on GitHub

DNSViz: A DNS visualization tool

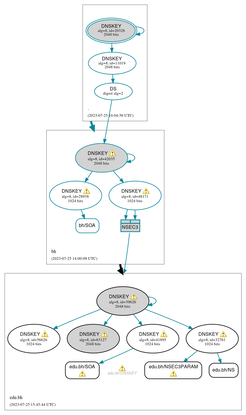
edu.bh

DNSSEC options (hide)
  1. |?|
  2. |?|
  3. |?|
  4. |?|
  5. |?|
  6. |?|
  7. |?|
  8. |?|
  9. |?|
  10. |?|
Notices
DNSSEC Authentication Chain

RRset statusRRset status

Insecure (3)
  • edu.bh/NS
  • edu.bh/NSEC3PARAM
  • edu.bh/SOA
Secure (1)
  • bh/SOA

DNSKEY/DS/NSEC statusDNSKEY/DS/NSEC status

Insecure (5)
  • edu.bh/DNSKEY (alg 8, id 32761)
  • edu.bh/DNSKEY (alg 8, id 39626)
  • edu.bh/DNSKEY (alg 8, id 41895)
  • edu.bh/DNSKEY (alg 8, id 56626)
  • edu.bh/DNSKEY (alg 8, id 63127)
Secure (7)
  • ./DNSKEY (alg 8, id 11019)
  • ./DNSKEY (alg 8, id 20326)
  • NSEC3 proving non-existence of edu.bh/DS
  • bh/DNSKEY (alg 8, id 28938)
  • bh/DNSKEY (alg 8, id 42035)
  • bh/DNSKEY (alg 8, id 48171)
  • bh/DS (alg 8, id 42035)

Delegation statusDelegation status

Insecure (1)
  • bh to edu.bh
Secure (1)
  • . to bh

NoticesNotices

Warnings (18)
  • bh/DNSKEY (alg 8, id 28938): The server appears to support DNS cookies but did not return a COOKIE option. See RFC 7873, Sec. 5.2.3. (2a04:2b00:13ee::115, UDP_-_EDNS0_4096_D_KN)
  • bh/DNSKEY (alg 8, id 42035): The server appears to support DNS cookies but did not return a COOKIE option. See RFC 7873, Sec. 5.2.3. (2a04:2b00:13ee::115, UDP_-_EDNS0_4096_D_KN)
  • bh/DNSKEY (alg 8, id 48171): The server appears to support DNS cookies but did not return a COOKIE option. See RFC 7873, Sec. 5.2.3. (2a04:2b00:13ee::115, UDP_-_EDNS0_4096_D_KN)
  • edu.bh/DNSKEY (alg 8, id 32761): The server appears to support DNS cookies but did not return a COOKIE option. See RFC 7873, Sec. 5.2.3. (194.169.218.115, 2001:67c:13cc::1:115, 2a04:2b00:13ee::115, TCP_-_EDNS0_4096_D_KN)
  • edu.bh/DNSKEY (alg 8, id 39626): The server appears to support DNS cookies but did not return a COOKIE option. See RFC 7873, Sec. 5.2.3. (194.169.218.115, 2001:67c:13cc::1:115, 2a04:2b00:13ee::115, TCP_-_EDNS0_4096_D_KN)
  • edu.bh/DNSKEY (alg 8, id 41895): The server appears to support DNS cookies but did not return a COOKIE option. See RFC 7873, Sec. 5.2.3. (194.169.218.115, 2001:67c:13cc::1:115, 2a04:2b00:13ee::115, TCP_-_EDNS0_4096_D_KN)
  • edu.bh/DNSKEY (alg 8, id 56626): The server appears to support DNS cookies but did not return a COOKIE option. See RFC 7873, Sec. 5.2.3. (194.169.218.115, 2001:67c:13cc::1:115, 2a04:2b00:13ee::115, TCP_-_EDNS0_4096_D_KN)
  • edu.bh/DNSKEY (alg 8, id 63127): The server appears to support DNS cookies but did not return a COOKIE option. See RFC 7873, Sec. 5.2.3. (194.169.218.115, 2001:67c:13cc::1:115, 2a04:2b00:13ee::115, TCP_-_EDNS0_4096_D_KN)
  • edu.bh/DNSKEY: The server appears to support DNS cookies but did not return a COOKIE option. See RFC 7873, Sec. 5.2.3. (194.169.218.115, 2001:67c:13cc::1:115, 2a04:2b00:13ee::115, UDP_-_EDNS0_512_D_KN)
  • edu.bh/NSEC3PARAM: The server appears to support DNS cookies but did not return a COOKIE option. See RFC 7873, Sec. 5.2.3. (194.169.218.115, UDP_-_EDNS0_4096_D_KN)
  • edu.bh/SOA: The server appears to support DNS cookies but did not return a COOKIE option. See RFC 7873, Sec. 5.2.3. (194.169.218.115, 2001:67c:13cc::1:115, 2a04:2b00:13ee::115, UDP_-_EDNS0_4096_D_KN, UDP_-_EDNS0_4096_D_KN_0x20)
  • 2qfnybdv4p.edu.bh/A has warnings; select the "Denial of existence" DNSSEC option to see them.
  • edu.bh/DNSKEY has warnings; select the "Denial of existence" DNSSEC option to see them.
  • edu.bh/A has warnings; select the "Denial of existence" DNSSEC option to see them.
  • edu.bh/AAAA has warnings; select the "Denial of existence" DNSSEC option to see them.
  • edu.bh/TXT has warnings; select the "Denial of existence" DNSSEC option to see them.
  • edu.bh/CNAME has warnings; select the "Denial of existence" DNSSEC option to see them.
  • edu.bh/MX has warnings; select the "Denial of existence" DNSSEC option to see them.

DNSKEY legend

Full legend
SEP bit setSEP bit set
Revoke bit setRevoke bit set
Trust anchorTrust anchor
Download: png | svg
Warning JavaScript is required to make the graph below interactive.
DNSSEC authentication graph