View on GitHub

DNSViz: A DNS visualization tool

edu.au

DNSSEC options (hide)
  1. |?|
  2. |?|
  3. |?|
  4. |?|
  5. |?|
  6. |?|
  7. |?|
  8. |?|
  9. |?|
  10. |?|
Notices
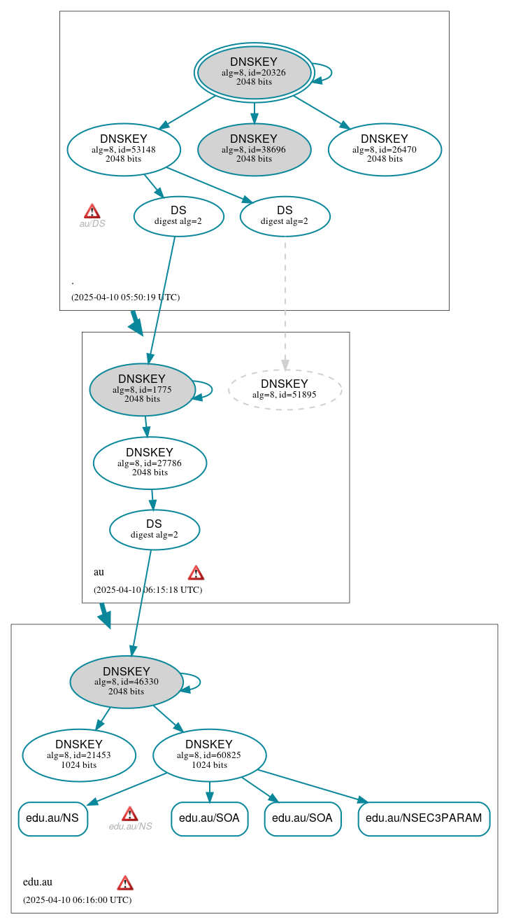
DNSSEC Authentication Chain

RRset statusRRset status

Secure (4)
  • edu.au/NS
  • edu.au/NSEC3PARAM
  • edu.au/SOA
  • edu.au/SOA

DNSKEY/DS/NSEC statusDNSKEY/DS/NSEC status

Secure (12)
  • ./DNSKEY (alg 8, id 20326)
  • ./DNSKEY (alg 8, id 26470)
  • ./DNSKEY (alg 8, id 38696)
  • ./DNSKEY (alg 8, id 53148)
  • au/DNSKEY (alg 8, id 1775)
  • au/DNSKEY (alg 8, id 27786)
  • au/DS (alg 8, id 1775)
  • au/DS (alg 8, id 51895)
  • edu.au/DNSKEY (alg 8, id 21453)
  • edu.au/DNSKEY (alg 8, id 46330)
  • edu.au/DNSKEY (alg 8, id 60825)
  • edu.au/DS (alg 8, id 46330)
Non_existent (1)
  • au/DNSKEY (alg 8, id 51895)

Delegation statusDelegation status

Secure (2)
  • . to au
  • au to edu.au

NoticesNotices

Errors (12)
  • au zone: The server(s) were not responsive to queries over UDP. See RFC 1035, Sec. 4.2. (2407:6e00:254::1, 2a01:8840:c1::1)
  • au/DS: No response was received from the server over UDP (tried 12 times). See RFC 1035, Sec. 4.2. (2001:500:12::d0d, UDP_-_NOEDNS_)
  • edu.au zone: The server(s) were not responsive to queries over UDP. See RFC 1035, Sec. 4.2. (2407:6e00:254::1, 2a01:8840:c1::1)
  • edu.au/NS: No response was received from the server over UDP (tried 12 times). See RFC 1035, Sec. 4.2. (2407:6e00:254::1, 2a01:8840:c1::1, UDP_-_NOEDNS_)
  • edu.au/MX has errors; select the "Denial of existence" DNSSEC option to see them.
  • edu.au/AAAA has errors; select the "Denial of existence" DNSSEC option to see them.
  • edu.au/A has errors; select the "Denial of existence" DNSSEC option to see them.
  • edu.au/CDS has errors; select the "Denial of existence" DNSSEC option to see them.
  • edu.au/CNAME has errors; select the "Denial of existence" DNSSEC option to see them.
  • edu.au/TXT has errors; select the "Denial of existence" DNSSEC option to see them.
  • edu.au/CDNSKEY has errors; select the "Denial of existence" DNSSEC option to see them.
  • y5bf0.a3b18.edu.au/A has errors; select the "Denial of existence" DNSSEC option to see them.
Warnings (8)
  • edu.au/MX has warnings; select the "Denial of existence" DNSSEC option to see them.
  • edu.au/AAAA has warnings; select the "Denial of existence" DNSSEC option to see them.
  • edu.au/A has warnings; select the "Denial of existence" DNSSEC option to see them.
  • edu.au/CDS has warnings; select the "Denial of existence" DNSSEC option to see them.
  • edu.au/CNAME has warnings; select the "Denial of existence" DNSSEC option to see them.
  • edu.au/TXT has warnings; select the "Denial of existence" DNSSEC option to see them.
  • edu.au/CDNSKEY has warnings; select the "Denial of existence" DNSSEC option to see them.
  • y5bf0.a3b18.edu.au/A has warnings; select the "Denial of existence" DNSSEC option to see them.

DNSKEY legend

Full legend
SEP bit setSEP bit set
Revoke bit setRevoke bit set
Trust anchorTrust anchor
Download: png | svg
Warning JavaScript is required to make the graph below interactive.
DNSSEC authentication graph