View on GitHub

DNSViz: A DNS visualization tool

ed.gov

DNSSEC options (hide)
  1. |?|
  2. |?|
  3. |?|
  4. |?|
  5. |?|
  6. |?|
  7. |?|
  8. |?|
  9. |?|
  10. |?|
Notices
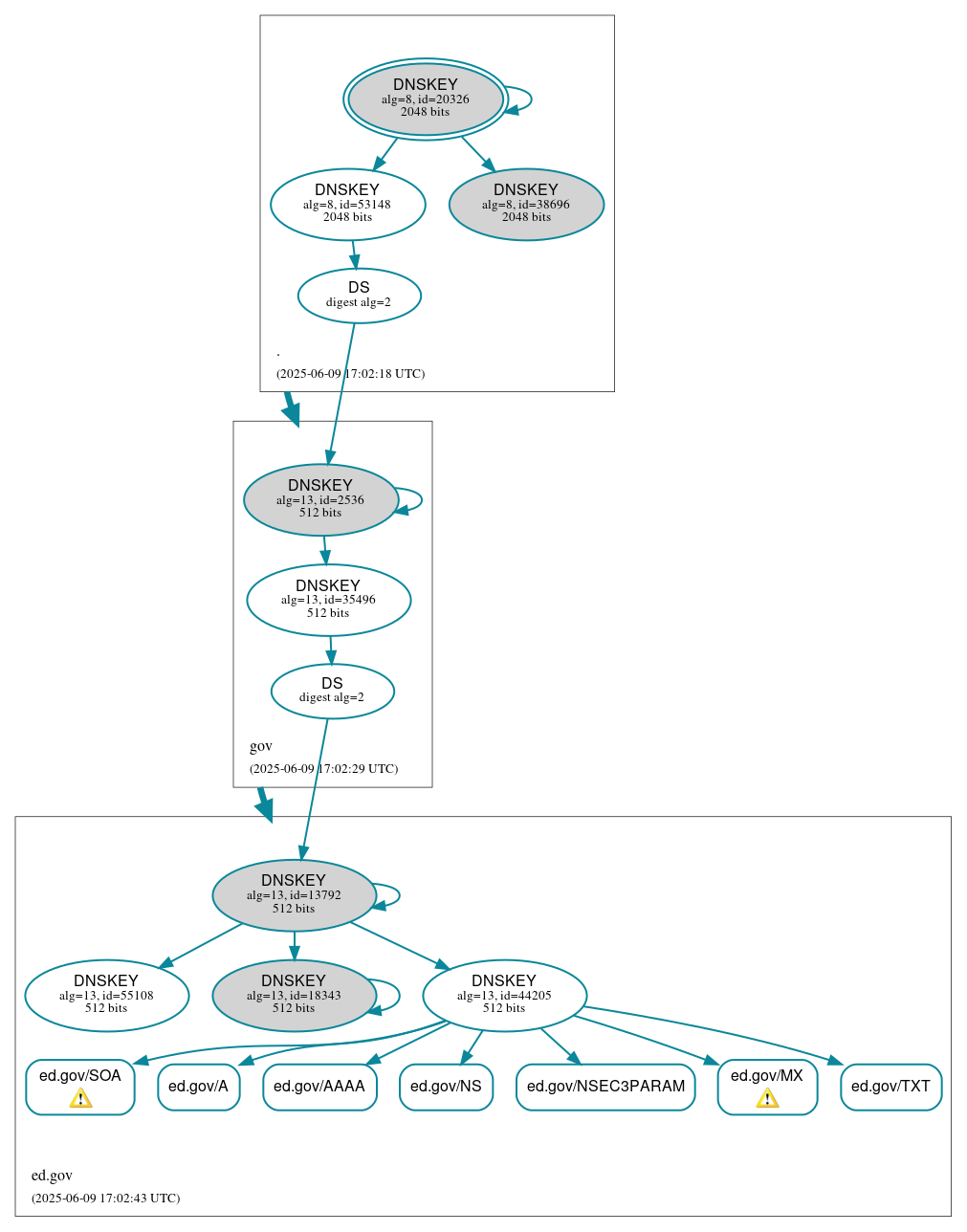
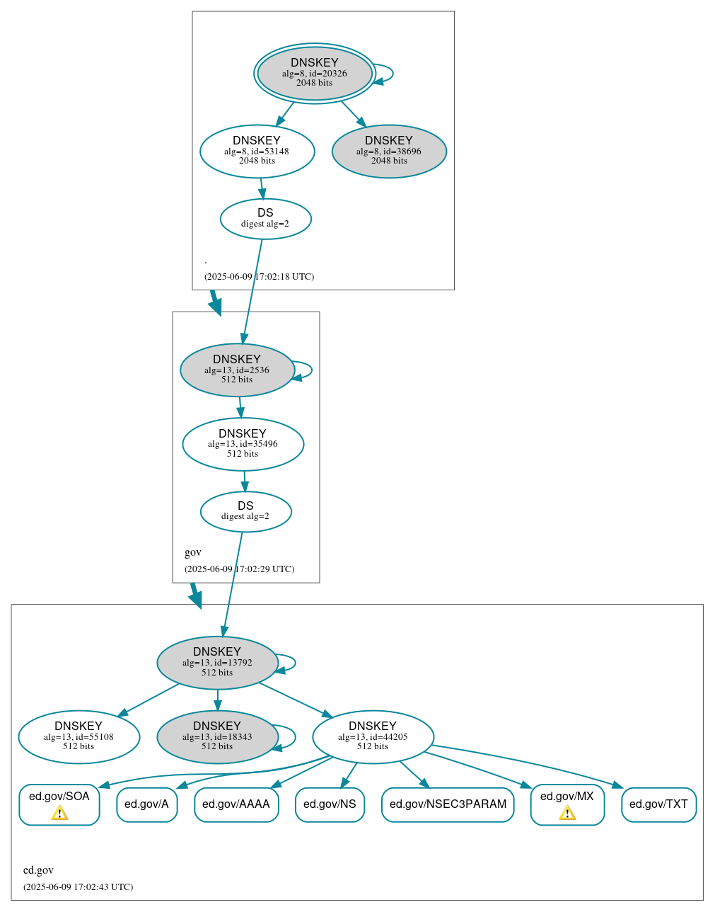
DNSSEC Authentication Chain

RRset statusRRset status

Secure (7)
  • ed.gov/A
  • ed.gov/AAAA
  • ed.gov/MX
  • ed.gov/NS
  • ed.gov/NSEC3PARAM
  • ed.gov/SOA
  • ed.gov/TXT

DNSKEY/DS/NSEC statusDNSKEY/DS/NSEC status

Secure (11)
  • ./DNSKEY (alg 8, id 20326)
  • ./DNSKEY (alg 8, id 38696)
  • ./DNSKEY (alg 8, id 53148)
  • ed.gov/DNSKEY (alg 13, id 13792)
  • ed.gov/DNSKEY (alg 13, id 18343)
  • ed.gov/DNSKEY (alg 13, id 44205)
  • ed.gov/DNSKEY (alg 13, id 55108)
  • ed.gov/DS (alg 13, id 13792)
  • gov/DNSKEY (alg 13, id 2536)
  • gov/DNSKEY (alg 13, id 35496)
  • gov/DS (alg 13, id 2536)

Delegation statusDelegation status

Secure (2)
  • . to gov
  • gov to ed.gov

NoticesNotices

Warnings (3)
  • ed.gov/MX: No response was received until the UDP payload size was decreased, indicating that the server might be attempting to send a payload that exceeds the path maximum transmission unit (PMTU) size. See RFC 6891, Sec. 6.2.6. (2600:1480:d000::43, UDP_-_EDNS0_4096_D_KN)
  • ed.gov/SOA: No response was received from the server over UDP (tried 6 times) until the COOKIE EDNS option was removed (however, this server appeared to respond legitimately to other queries with the COOKIE EDNS option present). See RFC 6891, Sec. 6.1.2. (2600:1480:d000::43, UDP_-_EDNS0_4096_D_KN)
  • ed.gov/SOA: No response was received until the UDP payload size was decreased, indicating that the server might be attempting to send a payload that exceeds the path maximum transmission unit (PMTU) size. See RFC 6891, Sec. 6.2.6. (2600:1480:d000::43, UDP_-_EDNS0_4096_D_KN)

DNSKEY legend

Full legend
SEP bit setSEP bit set
Revoke bit setRevoke bit set
Trust anchorTrust anchor
Download: png | svg
Warning JavaScript is required to make the graph below interactive.
DNSSEC authentication graph