View on GitHub

DNSViz: A DNS visualization tool

dyn.ad5ey.net

DNSSEC options (hide)
  1. |?|
  2. |?|
  3. |?|
  4. |?|
  5. |?|
  6. |?|
  7. |?|
  8. |?|
  9. |?|
  10. |?|
Notices
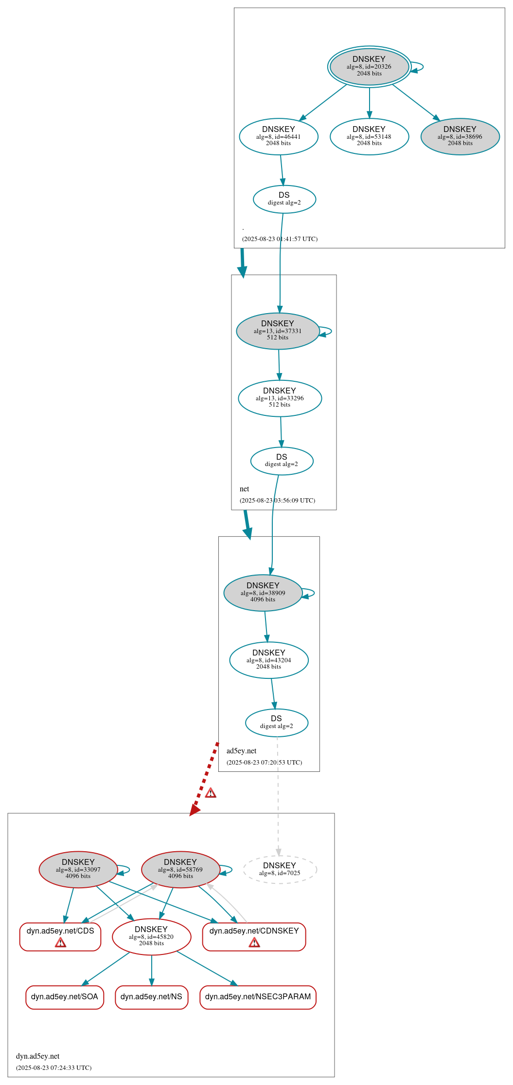
DNSSEC Authentication Chain

RRset statusRRset status

Bogus (5)
  • dyn.ad5ey.net/CDNSKEY
  • dyn.ad5ey.net/CDS
  • dyn.ad5ey.net/NS
  • dyn.ad5ey.net/NSEC3PARAM
  • dyn.ad5ey.net/SOA

DNSKEY/DS/NSEC statusDNSKEY/DS/NSEC status

Bogus (3)
  • dyn.ad5ey.net/DNSKEY (alg 8, id 33097)
  • dyn.ad5ey.net/DNSKEY (alg 8, id 45820)
  • dyn.ad5ey.net/DNSKEY (alg 8, id 58769)
Secure (11)
  • ./DNSKEY (alg 8, id 20326)
  • ./DNSKEY (alg 8, id 38696)
  • ./DNSKEY (alg 8, id 46441)
  • ./DNSKEY (alg 8, id 53148)
  • ad5ey.net/DNSKEY (alg 8, id 38909)
  • ad5ey.net/DNSKEY (alg 8, id 43204)
  • ad5ey.net/DS (alg 8, id 38909)
  • dyn.ad5ey.net/DS (alg 8, id 7025)
  • net/DNSKEY (alg 13, id 33296)
  • net/DNSKEY (alg 13, id 37331)
  • net/DS (alg 13, id 37331)
Non_existent (1)
  • dyn.ad5ey.net/DNSKEY (alg 8, id 7025)

Delegation statusDelegation status

Bogus (1)
  • ad5ey.net to dyn.ad5ey.net
Secure (2)
  • . to net
  • net to ad5ey.net

NoticesNotices

Errors (4)
  • ad5ey.net to dyn.ad5ey.net: No valid RRSIGs made by a key corresponding to a DS RR were found covering the DNSKEY RRset, resulting in no secure entry point (SEP) into the zone. See RFC 4035, Sec. 2.2, RFC 6840, Sec. 5.11. (96.126.100.165, 2600:3c01::f03c:93ff:fe99:222f, TCP_-_EDNS0_4096_D_KN)
  • ad5ey.net to dyn.ad5ey.net: The DS RRset for the zone included algorithm 8 (RSASHA256), but no DS RR matched a DNSKEY with algorithm 8 that signs the zone's DNSKEY RRset. See RFC 4035, Sec. 2.2, RFC 6840, Sec. 5.11. (96.126.100.165, 2600:3c01::f03c:93ff:fe99:222f, TCP_-_EDNS0_4096_D_KN)
  • dyn.ad5ey.net/CDNSKEY: The CDNSKEY RRset must be signed with a key that is represented in both the current DNSKEY and the current DS RRset. See RFC 7344, Sec. 4.1.
  • dyn.ad5ey.net/CDS: The CDS RRset must be signed with a key that is represented in both the current DNSKEY and the current DS RRset. See RFC 7344, Sec. 4.1.
Warnings (8)
  • dyn.ad5ey.net/CDNSKEY: The contents of the DS RRset are inconsistent with those of the CDNSKEY RRset. See RFC 7344, Sec. 3, RFC 7344, Sec. 5.
  • dyn.ad5ey.net/CDS: The contents of the DS RRset are inconsistent with those of the CDS RRset. See RFC 7344, Sec. 3, RFC 7344, Sec. 5.
  • dyn.ad5ey.net/MX has warnings; select the "Denial of existence" DNSSEC option to see them.
  • dyn.ad5ey.net/CNAME has warnings; select the "Denial of existence" DNSSEC option to see them.
  • dyn.ad5ey.net/TXT has warnings; select the "Denial of existence" DNSSEC option to see them.
  • dyn.ad5ey.net/AAAA has warnings; select the "Denial of existence" DNSSEC option to see them.
  • 3t2rg.1nkyo.dyn.ad5ey.net/A has warnings; select the "Denial of existence" DNSSEC option to see them.
  • dyn.ad5ey.net/A has warnings; select the "Denial of existence" DNSSEC option to see them.

DNSKEY legend

Full legend
SEP bit setSEP bit set
Revoke bit setRevoke bit set
Trust anchorTrust anchor
Download: png | svg
Warning JavaScript is required to make the graph below interactive.
DNSSEC authentication graph