View on GitHub
dyn.ad5ey.net
Updated:
2025-08-23 07:59:01 UTC
(
110 days ago
)
Go to most recent »
« Previous analysis
|
Next analysis »
Tweet
DNSSEC
Responses
Servers
Analyze
DNSSEC options (
hide
)
|?|
RR types:
--All--
A
AAAA
TXT
PTR
MX
NS
SOA
CNAME
SRV
NAPTR
TLSA
NSEC3PARAM
CDNSKEY
CDS
CAA
|?|
DNSSEC algorithms:
--All--
1 - RSA/MD5
3 - DSA/SHA1
5 - RSA/SHA-1
6 - DSA-NSEC3-SHA1
7 - RSASHA1-NSEC3-SHA1
8 - RSA/SHA-256
10 - RSA/SHA-512
12 - GOST R 34.10-2001
13 - ECDSA Curve P-256 with SHA-256
14 - ECDSA Curve P-384 with SHA-384
15 - Ed25519
16 - Ed448
|?|
DS digest algorithms:
--All--
1 - SHA-1
2 - SHA-256
3 - GOST R 34.11-94
4 - SHA-384
|?|
Denial of existence:
|?|
Redundant edges:
|?|
Ignore RFC 8624:
|?|
Ignore RFC 9276:
|?|
Multi-signer:
|?|
Trust anchors:
Root zone KSK
|?|
Additional trusted keys:
Notices
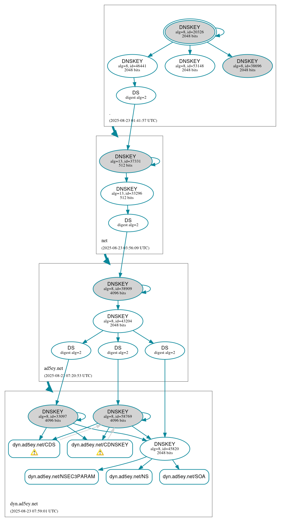
DNSSEC Authentication Chain
RRset status
Secure
(5)
dyn.ad5ey.net/CDNSKEY
dyn.ad5ey.net/CDS
dyn.ad5ey.net/NS
dyn.ad5ey.net/NSEC3PARAM
dyn.ad5ey.net/SOA
DNSKEY/DS/NSEC status
Secure
(16)
./DNSKEY (alg 8, id 20326)
./DNSKEY (alg 8, id 38696)
./DNSKEY (alg 8, id 46441)
./DNSKEY (alg 8, id 53148)
ad5ey.net/DNSKEY (alg 8, id 38909)
ad5ey.net/DNSKEY (alg 8, id 43204)
ad5ey.net/DS (alg 8, id 38909)
dyn.ad5ey.net/DNSKEY (alg 8, id 33097)
dyn.ad5ey.net/DNSKEY (alg 8, id 45820)
dyn.ad5ey.net/DNSKEY (alg 8, id 58769)
dyn.ad5ey.net/DS (alg 8, id 33097)
dyn.ad5ey.net/DS (alg 8, id 45820)
dyn.ad5ey.net/DS (alg 8, id 58769)
net/DNSKEY (alg 13, id 33296)
net/DNSKEY (alg 13, id 37331)
net/DS (alg 13, id 37331)
Delegation status
Secure
(3)
. to net
ad5ey.net to dyn.ad5ey.net
net to ad5ey.net
Notices
Warnings
(8)
dyn.ad5ey.net/CDNSKEY: The contents of the DS RRset are inconsistent with those of the CDNSKEY RRset. See RFC 7344, Sec. 3, RFC 7344, Sec. 5.
dyn.ad5ey.net/CDS: The contents of the DS RRset are inconsistent with those of the CDS RRset. See RFC 7344, Sec. 3, RFC 7344, Sec. 5.
tfcoi.nzo81.dyn.ad5ey.net/A has warnings; select the "Denial of existence" DNSSEC option to see them.
dyn.ad5ey.net/CNAME has warnings; select the "Denial of existence" DNSSEC option to see them.
dyn.ad5ey.net/TXT has warnings; select the "Denial of existence" DNSSEC option to see them.
dyn.ad5ey.net/AAAA has warnings; select the "Denial of existence" DNSSEC option to see them.
dyn.ad5ey.net/MX has warnings; select the "Denial of existence" DNSSEC option to see them.
dyn.ad5ey.net/A has warnings; select the "Denial of existence" DNSSEC option to see them.
DNSKEY legend
Full legend
SEP bit set
Revoke bit set
Trust anchor
See also
DNSSEC Debugger
by
Verisign Labs
.
Download:
png
|
svg
JavaScript is required to make the graph below interactive.