View on GitHub

DNSViz: A DNS visualization tool

duke-energy.com

DNSSEC options (hide)
  1. |?|
  2. |?|
  3. |?|
  4. |?|
  5. |?|
  6. |?|
  7. |?|
  8. |?|
  9. |?|
  10. |?|
Notices
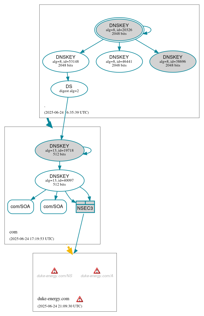
DNSSEC Authentication Chain

RRset statusRRset status

Secure (2)
  • com/SOA
  • com/SOA

DNSKEY/DS/NSEC statusDNSKEY/DS/NSEC status

Secure (8)
  • ./DNSKEY (alg 8, id 20326)
  • ./DNSKEY (alg 8, id 38696)
  • ./DNSKEY (alg 8, id 46441)
  • ./DNSKEY (alg 8, id 53148)
  • NSEC3 proving non-existence of duke-energy.com/DS
  • com/DNSKEY (alg 13, id 19718)
  • com/DNSKEY (alg 13, id 40097)
  • com/DS (alg 13, id 19718)

Delegation statusDelegation status

Lame (1)
  • com to duke-energy.com
Secure (1)
  • . to com

NoticesNotices

Errors (4)
  • duke-energy.com zone: The server(s) were not responsive to queries over UDP. See RFC 1035, Sec. 4.2. (159.110.4.249, 159.110.128.249)
  • duke-energy.com zone: There was an error resolving the following NS name(s) to address(es): ns10.duke-energy.com, ns20.duke-energy.com
  • duke-energy.com/A: No response was received from the server over UDP (tried 12 times). See RFC 1035, Sec. 4.2. (159.110.4.249, 159.110.128.249, UDP_-_NOEDNS_)
  • duke-energy.com/NS: No response was received from the server over UDP (tried 12 times). See RFC 1035, Sec. 4.2. (159.110.4.249, 159.110.128.249, UDP_-_NOEDNS_)

DNSKEY legend

Full legend
SEP bit setSEP bit set
Revoke bit setRevoke bit set
Trust anchorTrust anchor
Download: png | svg
Warning JavaScript is required to make the graph below interactive.
DNSSEC authentication graph