View on GitHub

DNSViz: A DNS visualization tool

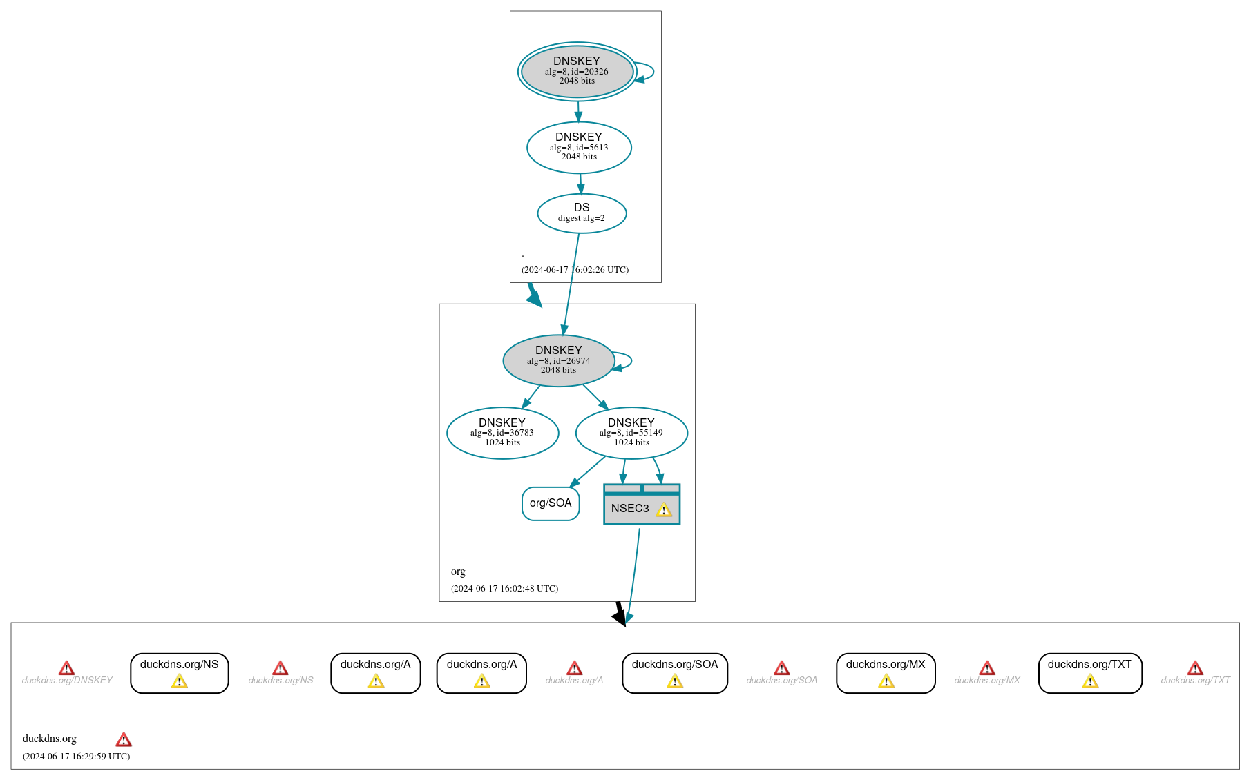
duckdns.org

DNSSEC options (hide)
  1. |?|
  2. |?|
  3. |?|
  4. |?|
  5. |?|
  6. |?|
  7. |?|
  8. |?|
  9. |?|
  10. |?|
Notices
DNSSEC Authentication Chain

RRset statusRRset status

Insecure (6)
  • duckdns.org/A
  • duckdns.org/A
  • duckdns.org/MX
  • duckdns.org/NS
  • duckdns.org/SOA
  • duckdns.org/TXT
Secure (1)
  • org/SOA

DNSKEY/DS/NSEC statusDNSKEY/DS/NSEC status

Secure (7)
  • ./DNSKEY (alg 8, id 20326)
  • ./DNSKEY (alg 8, id 5613)
  • NSEC3 proving non-existence of duckdns.org/DS
  • org/DNSKEY (alg 8, id 26974)
  • org/DNSKEY (alg 8, id 36783)
  • org/DNSKEY (alg 8, id 55149)
  • org/DS (alg 8, id 26974)

Delegation statusDelegation status

Insecure (1)
  • org to duckdns.org
Secure (1)
  • . to org

NoticesNotices

Errors (19)
  • duckdns.org zone: The server(s) were not responsive to queries over TCP. See RFC 1035, Sec. 4.2. (3.97.51.116, 3.97.58.28, 15.222.19.97, 15.223.21.81, 15.223.106.16, 35.183.157.249, 99.79.143.35)
  • duckdns.org zone: The server(s) were not responsive to queries over UDP. See RFC 1035, Sec. 4.2. (35.182.183.211, 99.79.16.64)
  • duckdns.org/A: No response was received from the server over UDP (tried 12 times). See RFC 1035, Sec. 4.2. (3.97.58.28, 15.222.19.97, UDP_-_NOEDNS_)
  • duckdns.org/A: The UDP connection was refused (ECONNREFUSED). See RFC 1035, Sec. 4.2. (35.182.183.211, 99.79.16.64, UDP_-_EDNS0_4096_D_KN, UDP_-_EDNS0_4096_D_N)
  • duckdns.org/DNSKEY: No response was received from the server over UDP (tried 12 times). See RFC 1035, Sec. 4.2. (3.97.51.116, 15.223.106.16, 35.183.157.249, UDP_-_NOEDNS_)
  • duckdns.org/DNSKEY: No response was received from the server over UDP (tried 4 times). See RFC 1035, Sec. 4.2. (15.222.19.97, 99.79.143.35, UDP_-_EDNS0_512_D_KN)
  • duckdns.org/MX: No response was received from the server over TCP (tried 12 times). See RFC 1035, Sec. 4.2. (3.97.58.28, 15.223.106.16, TCP_-_EDNS0_4096_D_KN)
  • duckdns.org/MX: No response was received from the server over UDP (tried 4 times). See RFC 1035, Sec. 4.2. (3.97.51.116, 15.223.21.81, 99.79.143.35, UDP_-_EDNS0_512_D_KN)
  • duckdns.org/NS: No response was received from the server over UDP (tried 14 times). See RFC 1035, Sec. 4.2. (99.79.16.64, UDP_-_EDNS0_4096_)
  • duckdns.org/NS: The UDP connection was refused (ECONNREFUSED). See RFC 1035, Sec. 4.2. (35.182.183.211, UDP_-_EDNS0_4096_D_KN)
  • duckdns.org/SOA: No response was received from the server over TCP (tried 3 times). See RFC 1035, Sec. 4.2. (3.97.51.116, 3.97.58.28, 15.222.19.97, 15.223.21.81, 15.223.106.16, 35.183.157.249, 99.79.143.35, TCP_-_EDNS0_4096_D_N)
  • duckdns.org/SOA: No response was received from the server over UDP (tried 12 times). See RFC 1035, Sec. 4.2. (3.97.51.116, 15.222.19.97, 15.223.21.81, UDP_-_NOEDNS_, UDP_-_NOEDNS__0x20)
  • duckdns.org/TXT: No response was received from the server over UDP (tried 12 times). See RFC 1035, Sec. 4.2. (15.223.106.16, UDP_-_NOEDNS_)
  • duckdns.org/AAAA has errors; select the "Denial of existence" DNSSEC option to see them.
  • duckdns.org/CDNSKEY has errors; select the "Denial of existence" DNSSEC option to see them.
  • duckdns.org/NSEC3PARAM has errors; select the "Denial of existence" DNSSEC option to see them.
  • duckdns.org/CNAME has errors; select the "Denial of existence" DNSSEC option to see them.
  • duckdns.org/CDS has errors; select the "Denial of existence" DNSSEC option to see them.
  • duckdns.org/DNSKEY has errors; select the "Denial of existence" DNSSEC option to see them.
Warnings (13)
  • NSEC3 proving non-existence of duckdns.org/DS: The salt value for an NSEC3 record should be empty. See RFC 9276, Sec. 3.1.
  • NSEC3 proving non-existence of duckdns.org/DS: The salt value for an NSEC3 record should be empty. See RFC 9276, Sec. 3.1.
  • duckdns.org/A: No response was received until the UDP payload size was decreased, indicating that the server might be attempting to send a payload that exceeds the path maximum transmission unit (PMTU) size. See RFC 6891, Sec. 6.2.6. (35.183.157.249, UDP_-_EDNS0_4096_D_KN)
  • duckdns.org/A: No response was received until the UDP payload size was decreased, indicating that the server might be attempting to send a payload that exceeds the path maximum transmission unit (PMTU) size. See RFC 6891, Sec. 6.2.6. (99.79.143.35, UDP_-_EDNS0_4096_D_KN)
  • duckdns.org/MX: No response was received from the server over UDP (tried 11 times) until EDNS was disabled (however, this server appeared to respond legitimately to other queries with EDNS enabled). See RFC 6891, Sec. 6.2.6. (99.79.143.35, UDP_-_EDNS0_4096_D_KN)
  • duckdns.org/NS: No response was received until the UDP payload size was decreased, indicating that the server might be attempting to send a payload that exceeds the path maximum transmission unit (PMTU) size. See RFC 6891, Sec. 6.2.6. (3.97.58.28, 99.79.143.35, UDP_-_EDNS0_4096_D_KN)
  • duckdns.org/SOA: No response was received until the UDP payload size was decreased, indicating that the server might be attempting to send a payload that exceeds the path maximum transmission unit (PMTU) size. See RFC 6891, Sec. 6.2.6. (3.97.51.116, UDP_-_EDNS0_4096_D_KN_0x20)
  • duckdns.org/TXT: No response was received from the server over UDP (tried 6 times) until the COOKIE EDNS option was removed (however, this server appeared to respond legitimately to other queries with the COOKIE EDNS option present). See RFC 6891, Sec. 6.1.2. (99.79.143.35, UDP_-_EDNS0_4096_D_KN)
  • duckdns.org/TXT: No response was received until the UDP payload size was decreased, indicating that the server might be attempting to send a payload that exceeds the path maximum transmission unit (PMTU) size. See RFC 6891, Sec. 6.2.6. (3.97.58.28, 15.223.21.81, UDP_-_EDNS0_4096_D_KN)
  • duckdns.org/CNAME has warnings; select the "Denial of existence" DNSSEC option to see them.
  • duckdns.org/AAAA has warnings; select the "Denial of existence" DNSSEC option to see them.
  • r5pq2.zv5m1.duckdns.org/A has warnings; select the "Denial of existence" DNSSEC option to see them.
  • duckdns.org/DS has warnings; select the "Denial of existence" DNSSEC option to see them.

DNSKEY legend

Full legend
SEP bit setSEP bit set
Revoke bit setRevoke bit set
Trust anchorTrust anchor
Download: png | svg
Warning JavaScript is required to make the graph below interactive.
DNSSEC authentication graph