View on GitHub

DNSViz: A DNS visualization tool

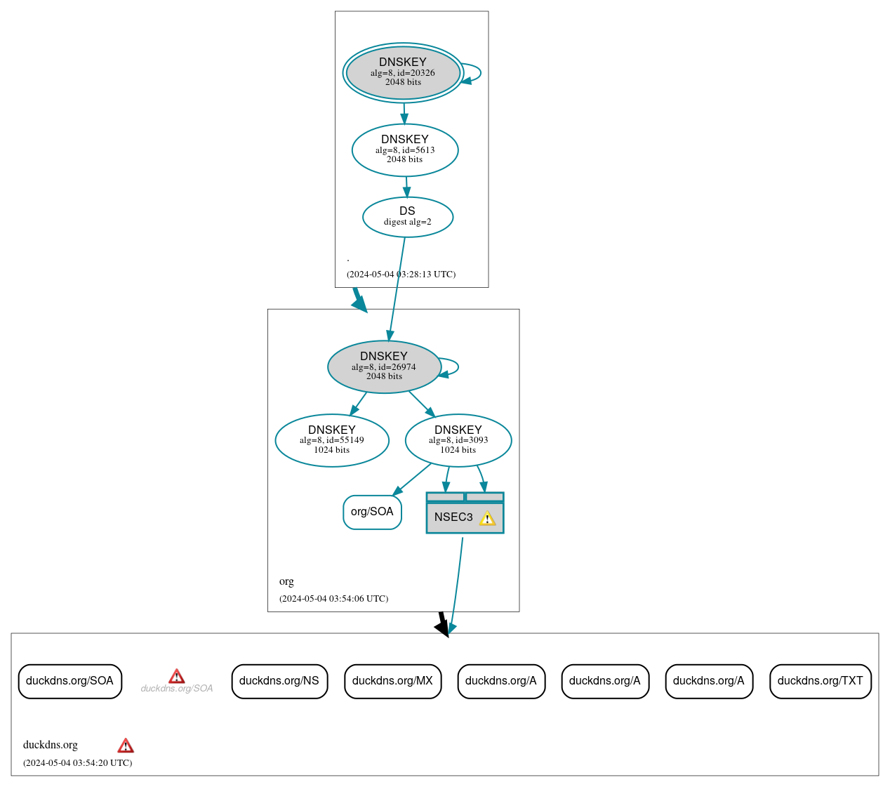
duckdns.org

DNSSEC options (hide)
  1. |?|
  2. |?|
  3. |?|
  4. |?|
  5. |?|
  6. |?|
  7. |?|
  8. |?|
  9. |?|
  10. |?|
Notices
DNSSEC Authentication Chain

RRset statusRRset status

Insecure (7)
  • duckdns.org/A
  • duckdns.org/A
  • duckdns.org/A
  • duckdns.org/MX
  • duckdns.org/NS
  • duckdns.org/SOA
  • duckdns.org/TXT
Secure (1)
  • org/SOA

DNSKEY/DS/NSEC statusDNSKEY/DS/NSEC status

Secure (7)
  • ./DNSKEY (alg 8, id 20326)
  • ./DNSKEY (alg 8, id 5613)
  • NSEC3 proving non-existence of duckdns.org/DS
  • org/DNSKEY (alg 8, id 26974)
  • org/DNSKEY (alg 8, id 3093)
  • org/DNSKEY (alg 8, id 55149)
  • org/DS (alg 8, id 26974)

Delegation statusDelegation status

Insecure (1)
  • org to duckdns.org
Secure (1)
  • . to org

NoticesNotices

Errors (2)
  • duckdns.org zone: The server(s) were not responsive to queries over TCP. See RFC 1035, Sec. 4.2. (3.97.51.116, 3.97.58.28, 15.222.19.97, 15.223.21.81, 15.223.106.16, 35.182.183.211, 35.183.157.249, 99.79.16.64, 99.79.143.35)
  • duckdns.org/SOA: No response was received from the server over TCP (tried 3 times). See RFC 1035, Sec. 4.2. (3.97.51.116, 3.97.58.28, 15.222.19.97, 15.223.21.81, 15.223.106.16, 35.182.183.211, 35.183.157.249, 99.79.16.64, 99.79.143.35, TCP_-_EDNS0_4096_D_N)
Warnings (3)
  • NSEC3 proving non-existence of duckdns.org/DS: The salt value for an NSEC3 record should be empty. See RFC 9276, Sec. 3.1.
  • NSEC3 proving non-existence of duckdns.org/DS: The salt value for an NSEC3 record should be empty. See RFC 9276, Sec. 3.1.
  • duckdns.org/DS has warnings; select the "Denial of existence" DNSSEC option to see them.

DNSKEY legend

Full legend
SEP bit setSEP bit set
Revoke bit setRevoke bit set
Trust anchorTrust anchor
Download: png | svg
Warning JavaScript is required to make the graph below interactive.
DNSSEC authentication graph