View on GitHub

DNSViz: A DNS visualization tool

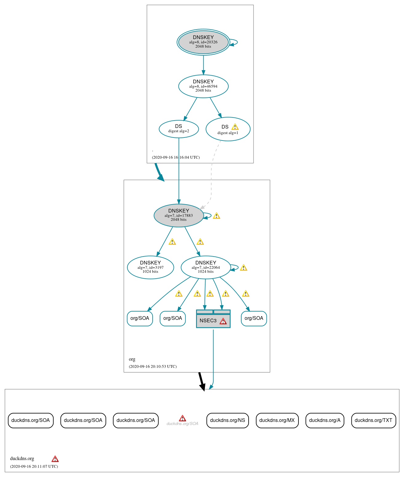
duckdns.org

DNSSEC options (hide)
  1. |?|
  2. |?|
  3. |?|
  4. |?|
  5. |?|
  6. |?|
  7. |?|
  8. |?|
  9. |?|
  10. |?|
Notices
DNSSEC Authentication Chain

RRset statusRRset status

Insecure (7)
  • duckdns.org/A
  • duckdns.org/MX
  • duckdns.org/NS
  • duckdns.org/SOA
  • duckdns.org/SOA
  • duckdns.org/SOA
  • duckdns.org/TXT
Secure (3)
  • org/SOA
  • org/SOA
  • org/SOA

DNSKEY/DS/NSEC statusDNSKEY/DS/NSEC status

Secure (8)
  • ./DNSKEY (alg 8, id 20326)
  • ./DNSKEY (alg 8, id 46594)
  • NSEC3 proving non-existence of duckdns.org/DS
  • org/DNSKEY (alg 7, id 17883)
  • org/DNSKEY (alg 7, id 22064)
  • org/DNSKEY (alg 7, id 3197)
  • org/DS (alg 7, id 17883)
  • org/DS (alg 7, id 17883)

Delegation statusDelegation status

Insecure (1)
  • org to duckdns.org
Secure (1)
  • . to org

NoticesNotices

Errors (5)
  • NSEC3 proving non-existence of duckdns.org/DS: An iterations count of 0 must be used in NSEC3 records to alleviate computational burdens. See RFC 9276, Sec. 3.1.
  • NSEC3 proving non-existence of duckdns.org/DS: An iterations count of 0 must be used in NSEC3 records to alleviate computational burdens. See RFC 9276, Sec. 3.1.
  • duckdns.org zone: The server(s) were not responsive to queries over TCP. See RFC 1035, Sec. 4.2. (52.26.169.94, 54.187.92.222, 54.191.117.119)
  • duckdns.org/SOA: No response was received from the server over TCP (tried 3 times). See RFC 1035, Sec. 4.2. (52.26.169.94, 54.187.92.222, 54.191.117.119, TCP_-_EDNS0_4096_D)
  • duckdns.org/DS has errors; select the "Denial of existence" DNSSEC option to see them.
Warnings (20)
  • NSEC3 proving non-existence of duckdns.org/DS: The salt value for an NSEC3 record should be empty. See RFC 9276, Sec. 3.1.
  • NSEC3 proving non-existence of duckdns.org/DS: The salt value for an NSEC3 record should be empty. See RFC 9276, Sec. 3.1.
  • RRSIG NSEC3 proving non-existence of duckdns.org/DS alg 7, id 22064: DNSSEC implementers are recommended against implementing signing with DNSSEC algorithm 7 (RSASHA1NSEC3SHA1). See RFC 8624, Sec. 3.1.
  • RRSIG NSEC3 proving non-existence of duckdns.org/DS alg 7, id 22064: DNSSEC implementers are recommended against implementing signing with DNSSEC algorithm 7 (RSASHA1NSEC3SHA1). See RFC 8624, Sec. 3.1.
  • RRSIG NSEC3 proving non-existence of duckdns.org/DS alg 7, id 22064: DNSSEC implementers are recommended against implementing signing with DNSSEC algorithm 7 (RSASHA1NSEC3SHA1). See RFC 8624, Sec. 3.1.
  • RRSIG NSEC3 proving non-existence of duckdns.org/DS alg 7, id 22064: DNSSEC implementers are recommended against implementing signing with DNSSEC algorithm 7 (RSASHA1NSEC3SHA1). See RFC 8624, Sec. 3.1.
  • RRSIG org/DNSKEY alg 7, id 17883: DNSSEC implementers are recommended against implementing signing with DNSSEC algorithm 7 (RSASHA1NSEC3SHA1). See RFC 8624, Sec. 3.1.
  • RRSIG org/DNSKEY alg 7, id 17883: DNSSEC implementers are recommended against implementing signing with DNSSEC algorithm 7 (RSASHA1NSEC3SHA1). See RFC 8624, Sec. 3.1.
  • RRSIG org/DNSKEY alg 7, id 17883: DNSSEC implementers are recommended against implementing signing with DNSSEC algorithm 7 (RSASHA1NSEC3SHA1). See RFC 8624, Sec. 3.1.
  • RRSIG org/DNSKEY alg 7, id 22064: DNSSEC implementers are recommended against implementing signing with DNSSEC algorithm 7 (RSASHA1NSEC3SHA1). See RFC 8624, Sec. 3.1.
  • RRSIG org/DNSKEY alg 7, id 22064: DNSSEC implementers are recommended against implementing signing with DNSSEC algorithm 7 (RSASHA1NSEC3SHA1). See RFC 8624, Sec. 3.1.
  • RRSIG org/DNSKEY alg 7, id 22064: DNSSEC implementers are recommended against implementing signing with DNSSEC algorithm 7 (RSASHA1NSEC3SHA1). See RFC 8624, Sec. 3.1.
  • RRSIG org/SOA alg 7, id 22064: DNSSEC implementers are recommended against implementing signing with DNSSEC algorithm 7 (RSASHA1NSEC3SHA1). See RFC 8624, Sec. 3.1.
  • RRSIG org/SOA alg 7, id 22064: DNSSEC implementers are recommended against implementing signing with DNSSEC algorithm 7 (RSASHA1NSEC3SHA1). See RFC 8624, Sec. 3.1.
  • RRSIG org/SOA alg 7, id 22064: DNSSEC implementers are recommended against implementing signing with DNSSEC algorithm 7 (RSASHA1NSEC3SHA1). See RFC 8624, Sec. 3.1.
  • org/DS (alg 7, id 17883): DNSSEC implementers are prohibited from implementing signing with DS algorithm 1 (SHA-1). See RFC 8624, Sec. 3.2.
  • org/DS (alg 7, id 17883): DNSSEC implementers are prohibited from implementing signing with DS algorithm 1 (SHA-1). See RFC 8624, Sec. 3.2.
  • org/DS (alg 7, id 17883): DS records with digest type 1 (SHA-1) are ignored when DS records with digest type 2 (SHA-256) exist in the same RRset. See RFC 4509, Sec. 3.
  • org/DS (alg 7, id 17883): DS records with digest type 1 (SHA-1) are ignored when DS records with digest type 2 (SHA-256) exist in the same RRset. See RFC 4509, Sec. 3.
  • duckdns.org/DS has warnings; select the "Denial of existence" DNSSEC option to see them.

DNSKEY legend

Full legend
SEP bit setSEP bit set
Revoke bit setRevoke bit set
Trust anchorTrust anchor
Download: png | svg
Warning JavaScript is required to make the graph below interactive.
DNSSEC authentication graph