View on GitHub

DNSViz: A DNS visualization tool

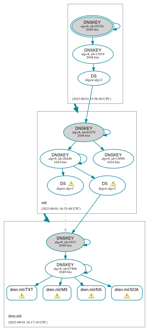
dren.mil

DNSSEC options (hide)
  1. |?|
  2. |?|
  3. |?|
  4. |?|
  5. |?|
  6. |?|
  7. |?|
  8. |?|
  9. |?|
  10. |?|
Notices
DNSSEC Authentication Chain

RRset statusRRset status

Secure (4)
  • dren.mil/MX
  • dren.mil/NS
  • dren.mil/SOA
  • dren.mil/TXT

DNSKEY/DS/NSEC statusDNSKEY/DS/NSEC status

Secure (10)
  • ./DNSKEY (alg 8, id 11019)
  • ./DNSKEY (alg 8, id 20326)
  • dren.mil/DNSKEY (alg 8, id 1012)
  • dren.mil/DNSKEY (alg 8, id 47466)
  • dren.mil/DS (alg 8, id 1012)
  • dren.mil/DS (alg 8, id 1012)
  • mil/DNSKEY (alg 8, id 14098)
  • mil/DNSKEY (alg 8, id 26446)
  • mil/DNSKEY (alg 8, id 62470)
  • mil/DS (alg 8, id 62470)

Delegation statusDelegation status

Secure (2)
  • . to mil
  • mil to dren.mil

NoticesNotices

Warnings (13)
  • dren.mil/DS (alg 8, id 1012): DNSSEC implementers are prohibited from implementing signing with DS algorithm 1 (SHA-1). See RFC 8624, Sec. 3.2.
  • dren.mil/DS (alg 8, id 1012): DNSSEC implementers are prohibited from implementing signing with DS algorithm 1 (SHA-1). See RFC 8624, Sec. 3.2.
  • dren.mil/DS (alg 8, id 1012): DS records with digest type 1 (SHA-1) are ignored when DS records with digest type 2 (SHA-256) exist in the same RRset. See RFC 4509, Sec. 3.
  • dren.mil/DS (alg 8, id 1012): DS records with digest type 1 (SHA-1) are ignored when DS records with digest type 2 (SHA-256) exist in the same RRset. See RFC 4509, Sec. 3.
  • dren.mil/DS (alg 8, id 1012): No response was received until the UDP payload size was decreased, indicating that the server might be attempting to send a payload that exceeds the path maximum transmission unit (PMTU) size. See RFC 6891, Sec. 6.2.6. (199.252.162.234, UDP_-_EDNS0_4096_D_KN)
  • dren.mil/DS (alg 8, id 1012): No response was received until the UDP payload size was decreased, indicating that the server might be attempting to send a payload that exceeds the path maximum transmission unit (PMTU) size. See RFC 6891, Sec. 6.2.6. (199.252.162.234, UDP_-_EDNS0_4096_D_KN)
  • dren.mil/DS (alg 8, id 1012): No response was received until the UDP payload size was decreased, indicating that the server might be attempting to send a payload that exceeds the path maximum transmission unit (PMTU) size. See RFC 6891, Sec. 6.2.6. (199.252.162.234, UDP_-_EDNS0_4096_D_KN)
  • dren.mil/DS (alg 8, id 1012): No response was received until the UDP payload size was decreased, indicating that the server might be attempting to send a payload that exceeds the path maximum transmission unit (PMTU) size. See RFC 6891, Sec. 6.2.6. (199.252.162.234, UDP_-_EDNS0_4096_D_KN)
  • dren.mil/MX: No response was received until the UDP payload size was decreased, indicating that the server might be attempting to send a payload that exceeds the path maximum transmission unit (PMTU) size. See RFC 6891, Sec. 6.2.6. (140.32.59.226, 140.32.61.226, UDP_-_EDNS0_4096_D_KN)
  • dren.mil/NS: No response was received until the UDP payload size was decreased, indicating that the server might be attempting to send a payload that exceeds the path maximum transmission unit (PMTU) size. See RFC 6891, Sec. 6.2.6. (140.32.59.226, UDP_-_EDNS0_4096_D_KN)
  • dren.mil/SOA: No response was received until the UDP payload size was decreased, indicating that the server might be attempting to send a payload that exceeds the path maximum transmission unit (PMTU) size. See RFC 6891, Sec. 6.2.6. (140.32.59.226, 140.32.61.226, UDP_-_EDNS0_4096_D_KN, UDP_-_EDNS0_4096_D_KN_0x20)
  • dren.mil/TXT: No response was received until the UDP payload size was decreased, indicating that the server might be attempting to send a payload that exceeds the path maximum transmission unit (PMTU) size. See RFC 6891, Sec. 6.2.6. (140.32.59.226, 140.32.61.226, UDP_-_EDNS0_4096_D_KN)
  • dren.mil/DS has warnings; select the "Denial of existence" DNSSEC option to see them.

DNSKEY legend

Full legend
SEP bit setSEP bit set
Revoke bit setRevoke bit set
Trust anchorTrust anchor
Download: png | svg
Warning JavaScript is required to make the graph below interactive.
DNSSEC authentication graph