View on GitHub

DNSViz: A DNS visualization tool

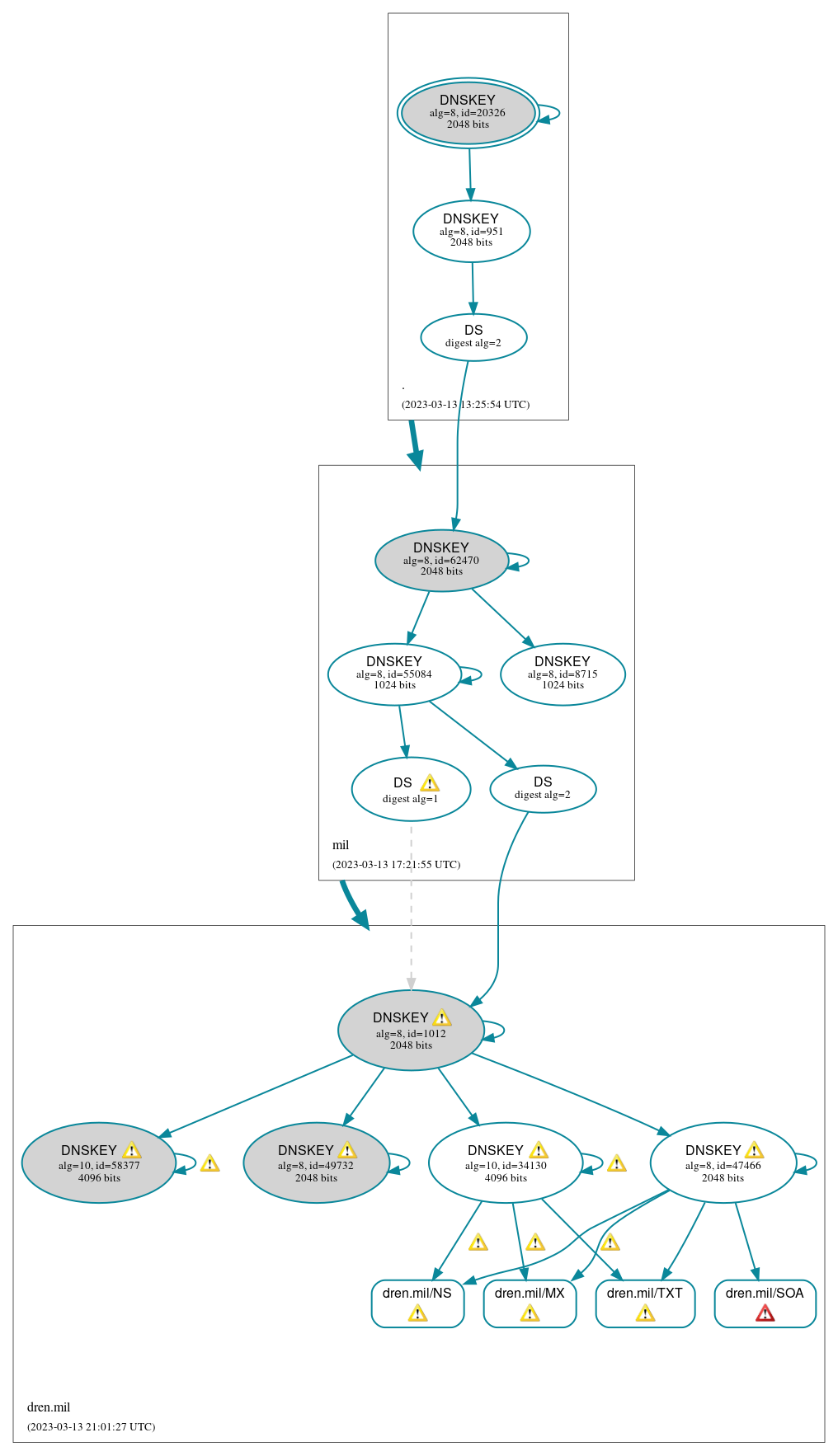
dren.mil

DNSSEC options (hide)
  1. |?|
  2. |?|
  3. |?|
  4. |?|
  5. |?|
  6. |?|
  7. |?|
  8. |?|
  9. |?|
  10. |?|
Notices
DNSSEC Authentication Chain

RRset statusRRset status

Secure (4)
  • dren.mil/MX
  • dren.mil/NS
  • dren.mil/SOA
  • dren.mil/TXT

DNSKEY/DS/NSEC statusDNSKEY/DS/NSEC status

Secure (13)
  • ./DNSKEY (alg 8, id 20326)
  • ./DNSKEY (alg 8, id 951)
  • dren.mil/DNSKEY (alg 10, id 34130)
  • dren.mil/DNSKEY (alg 10, id 58377)
  • dren.mil/DNSKEY (alg 8, id 1012)
  • dren.mil/DNSKEY (alg 8, id 47466)
  • dren.mil/DNSKEY (alg 8, id 49732)
  • dren.mil/DS (alg 8, id 1012)
  • dren.mil/DS (alg 8, id 1012)
  • mil/DNSKEY (alg 8, id 55084)
  • mil/DNSKEY (alg 8, id 62470)
  • mil/DNSKEY (alg 8, id 8715)
  • mil/DS (alg 8, id 62470)

Delegation statusDelegation status

Secure (2)
  • . to mil
  • mil to dren.mil

NoticesNotices

Errors (6)
  • dren.mil/SOA: The DNSKEY RRset for the zone included algorithm 10 (RSASHA512), but no RRSIG with algorithm 10 covering the RRset was returned in the response. See RFC 4035, Sec. 2.2, RFC 6840, Sec. 5.11. (140.32.59.226, 140.32.61.226, 140.32.131.142, 2001:480:31:ffff::53, 2001:480:a0:f003::226, 2001:480:b0:f003::226, TCP_-_EDNS0_4096_D_N, UDP_-_EDNS0_4096_D_KN, UDP_-_EDNS0_4096_D_KN_0x20)
  • dren.mil/NSEC3PARAM has errors; select the "Denial of existence" DNSSEC option to see them.
  • dren.mil/A has errors; select the "Denial of existence" DNSSEC option to see them.
  • dren.mil/AAAA has errors; select the "Denial of existence" DNSSEC option to see them.
  • v8jlqu1xn5.dren.mil/A has errors; select the "Denial of existence" DNSSEC option to see them.
  • dren.mil/CNAME has errors; select the "Denial of existence" DNSSEC option to see them.
Warnings (32)
  • RRSIG dren.mil/DNSKEY alg 10, id 34130: DNSSEC implementers are recommended against implementing signing with DNSSEC algorithm 10 (RSASHA512). See RFC 8624, Sec. 3.1.
  • RRSIG dren.mil/DNSKEY alg 10, id 34130: DNSSEC implementers are recommended against implementing signing with DNSSEC algorithm 10 (RSASHA512). See RFC 8624, Sec. 3.1.
  • RRSIG dren.mil/DNSKEY alg 10, id 34130: DNSSEC implementers are recommended against implementing signing with DNSSEC algorithm 10 (RSASHA512). See RFC 8624, Sec. 3.1.
  • RRSIG dren.mil/DNSKEY alg 10, id 34130: DNSSEC implementers are recommended against implementing signing with DNSSEC algorithm 10 (RSASHA512). See RFC 8624, Sec. 3.1.
  • RRSIG dren.mil/DNSKEY alg 10, id 34130: DNSSEC implementers are recommended against implementing signing with DNSSEC algorithm 10 (RSASHA512). See RFC 8624, Sec. 3.1.
  • RRSIG dren.mil/DNSKEY alg 10, id 58377: DNSSEC implementers are recommended against implementing signing with DNSSEC algorithm 10 (RSASHA512). See RFC 8624, Sec. 3.1.
  • RRSIG dren.mil/DNSKEY alg 10, id 58377: DNSSEC implementers are recommended against implementing signing with DNSSEC algorithm 10 (RSASHA512). See RFC 8624, Sec. 3.1.
  • RRSIG dren.mil/DNSKEY alg 10, id 58377: DNSSEC implementers are recommended against implementing signing with DNSSEC algorithm 10 (RSASHA512). See RFC 8624, Sec. 3.1.
  • RRSIG dren.mil/DNSKEY alg 10, id 58377: DNSSEC implementers are recommended against implementing signing with DNSSEC algorithm 10 (RSASHA512). See RFC 8624, Sec. 3.1.
  • RRSIG dren.mil/DNSKEY alg 10, id 58377: DNSSEC implementers are recommended against implementing signing with DNSSEC algorithm 10 (RSASHA512). See RFC 8624, Sec. 3.1.
  • RRSIG dren.mil/MX alg 10, id 34130: DNSSEC implementers are recommended against implementing signing with DNSSEC algorithm 10 (RSASHA512). See RFC 8624, Sec. 3.1.
  • RRSIG dren.mil/NS alg 10, id 34130: DNSSEC implementers are recommended against implementing signing with DNSSEC algorithm 10 (RSASHA512). See RFC 8624, Sec. 3.1.
  • RRSIG dren.mil/TXT alg 10, id 34130: DNSSEC implementers are recommended against implementing signing with DNSSEC algorithm 10 (RSASHA512). See RFC 8624, Sec. 3.1.
  • dren.mil/DNSKEY (alg 10, id 34130): No response was received until the UDP payload size was decreased, indicating that the server might be attempting to send a payload that exceeds the path maximum transmission unit (PMTU) size. See RFC 6891, Sec. 6.2.6. (140.32.61.226, UDP_-_EDNS0_4096_D_KN)
  • dren.mil/DNSKEY (alg 10, id 58377): No response was received until the UDP payload size was decreased, indicating that the server might be attempting to send a payload that exceeds the path maximum transmission unit (PMTU) size. See RFC 6891, Sec. 6.2.6. (140.32.61.226, UDP_-_EDNS0_4096_D_KN)
  • dren.mil/DNSKEY (alg 8, id 1012): No response was received until the UDP payload size was decreased, indicating that the server might be attempting to send a payload that exceeds the path maximum transmission unit (PMTU) size. See RFC 6891, Sec. 6.2.6. (140.32.61.226, UDP_-_EDNS0_4096_D_KN)
  • dren.mil/DNSKEY (alg 8, id 47466): No response was received until the UDP payload size was decreased, indicating that the server might be attempting to send a payload that exceeds the path maximum transmission unit (PMTU) size. See RFC 6891, Sec. 6.2.6. (140.32.61.226, UDP_-_EDNS0_4096_D_KN)
  • dren.mil/DNSKEY (alg 8, id 49732): No response was received until the UDP payload size was decreased, indicating that the server might be attempting to send a payload that exceeds the path maximum transmission unit (PMTU) size. See RFC 6891, Sec. 6.2.6. (140.32.61.226, UDP_-_EDNS0_4096_D_KN)
  • dren.mil/DS (alg 8, id 1012): DNSSEC implementers are prohibited from implementing signing with DS algorithm 1 (SHA-1). See RFC 8624, Sec. 3.2.
  • dren.mil/DS (alg 8, id 1012): DNSSEC implementers are prohibited from implementing signing with DS algorithm 1 (SHA-1). See RFC 8624, Sec. 3.2.
  • dren.mil/DS (alg 8, id 1012): DS records with digest type 1 (SHA-1) are ignored when DS records with digest type 2 (SHA-256) exist in the same RRset. See RFC 4509, Sec. 3.
  • dren.mil/DS (alg 8, id 1012): DS records with digest type 1 (SHA-1) are ignored when DS records with digest type 2 (SHA-256) exist in the same RRset. See RFC 4509, Sec. 3.
  • dren.mil/MX: No response was received until the UDP payload size was decreased, indicating that the server might be attempting to send a payload that exceeds the path maximum transmission unit (PMTU) size. See RFC 6891, Sec. 6.2.6. (140.32.61.226, UDP_-_EDNS0_4096_D_KN)
  • dren.mil/NS: No response was received until the UDP payload size was decreased, indicating that the server might be attempting to send a payload that exceeds the path maximum transmission unit (PMTU) size. See RFC 6891, Sec. 6.2.6. (140.32.61.226, UDP_-_EDNS0_4096_D_KN)
  • dren.mil/SOA: No response was received until the UDP payload size was decreased, indicating that the server might be attempting to send a payload that exceeds the path maximum transmission unit (PMTU) size. See RFC 6891, Sec. 6.2.6. (140.32.61.226, UDP_-_EDNS0_4096_D_KN, UDP_-_EDNS0_4096_D_KN_0x20)
  • dren.mil/TXT: No response was received until the UDP payload size was decreased, indicating that the server might be attempting to send a payload that exceeds the path maximum transmission unit (PMTU) size. See RFC 6891, Sec. 6.2.6. (140.32.61.226, UDP_-_EDNS0_4096_D_KN)
  • dren.mil/A has warnings; select the "Denial of existence" DNSSEC option to see them.
  • dren.mil/AAAA has warnings; select the "Denial of existence" DNSSEC option to see them.
  • dren.mil/NSEC3PARAM has warnings; select the "Denial of existence" DNSSEC option to see them.
  • dren.mil/DNSKEY has warnings; select the "Denial of existence" DNSSEC option to see them.
  • dren.mil/CNAME has warnings; select the "Denial of existence" DNSSEC option to see them.
  • v8jlqu1xn5.dren.mil/A has warnings; select the "Denial of existence" DNSSEC option to see them.

DNSKEY legend

Full legend
SEP bit setSEP bit set
Revoke bit setRevoke bit set
Trust anchorTrust anchor
Download: png | svg
Warning JavaScript is required to make the graph below interactive.
DNSSEC authentication graph