View on GitHub

DNSViz: A DNS visualization tool

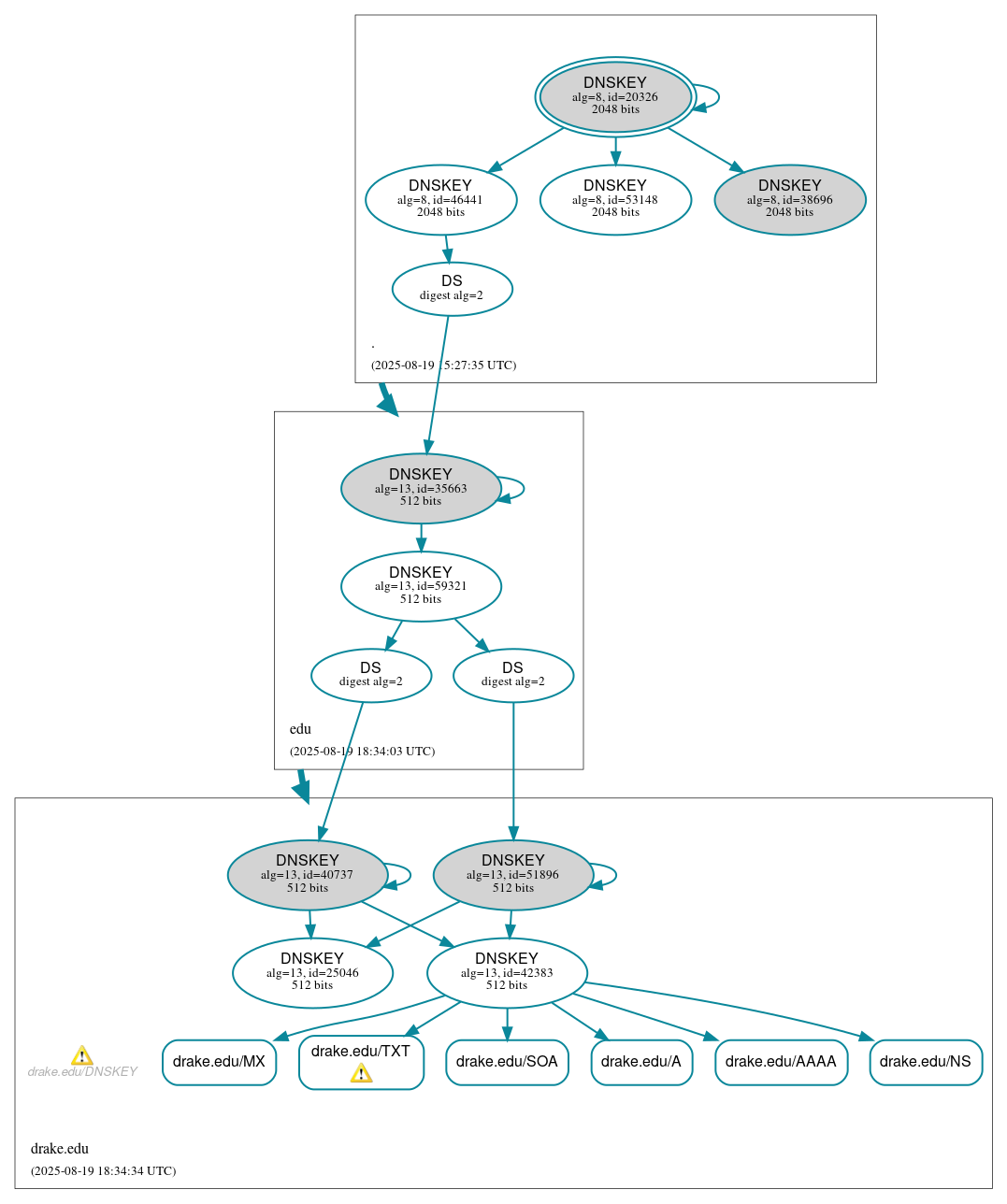
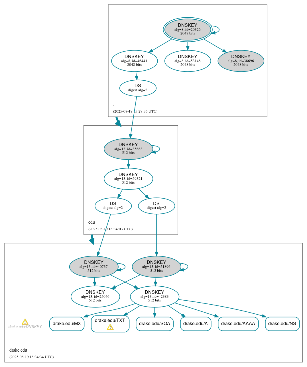
drake.edu

Updated: 2025-08-19 18:34:34 UTC (110 days ago) Update now
« Previous analysis | Next analysis »
DNSSEC options (hide)
  1. |?|
  2. |?|
  3. |?|
  4. |?|
  5. |?|
  6. |?|
  7. |?|
  8. |?|
  9. |?|
  10. |?|
Notices
DNSSEC Authentication Chain

RRset statusRRset status

Secure (6)
  • drake.edu/A
  • drake.edu/AAAA
  • drake.edu/MX
  • drake.edu/NS
  • drake.edu/SOA
  • drake.edu/TXT

DNSKEY/DS/NSEC statusDNSKEY/DS/NSEC status

Secure (13)
  • ./DNSKEY (alg 8, id 20326)
  • ./DNSKEY (alg 8, id 38696)
  • ./DNSKEY (alg 8, id 46441)
  • ./DNSKEY (alg 8, id 53148)
  • drake.edu/DNSKEY (alg 13, id 25046)
  • drake.edu/DNSKEY (alg 13, id 40737)
  • drake.edu/DNSKEY (alg 13, id 42383)
  • drake.edu/DNSKEY (alg 13, id 51896)
  • drake.edu/DS (alg 13, id 40737)
  • drake.edu/DS (alg 13, id 51896)
  • edu/DNSKEY (alg 13, id 35663)
  • edu/DNSKEY (alg 13, id 59321)
  • edu/DS (alg 13, id 35663)

Delegation statusDelegation status

Secure (2)
  • . to edu
  • edu to drake.edu

NoticesNotices

Warnings (3)
  • drake.edu/DNSKEY: The server responded with no OPT record, rather than with RCODE FORMERR. See RFC 6891, Sec. 7. (205.251.193.132, 205.251.194.239, 205.251.197.75, 205.251.199.149, 2600:9000:5301:8400::1, 2600:9000:5302:ef00::1, 2600:9000:5305:4b00::1, 2600:9000:5307:9500::1, UDP_-_EDNS0_512_D_KN)
  • drake.edu/TXT: No response was received until the UDP payload size was decreased, indicating that the server might be attempting to send a payload that exceeds the path maximum transmission unit (PMTU) size. See RFC 6891, Sec. 6.2.6. (2600:9000:5301:8400::1, 2600:9000:5307:9500::1, UDP_-_EDNS0_4096_D_KN)
  • drake.edu/DNSKEY has warnings; select the "Denial of existence" DNSSEC option to see them.

DNSKEY legend

Full legend
SEP bit setSEP bit set
Revoke bit setRevoke bit set
Trust anchorTrust anchor
Download: png | svg
Warning JavaScript is required to make the graph below interactive.
DNSSEC authentication graph