View on GitHub

DNSViz: A DNS visualization tool

dotsu.su

Updated: 2025-12-22 07:27:27 UTC (3 days ago) Update now
« Previous analysis | Next analysis »
DNSSEC options (hide)
  1. |?|
  2. |?|
  3. |?|
  4. |?|
  5. |?|
  6. |?|
  7. |?|
  8. |?|
  9. |?|
  10. |?|
Notices
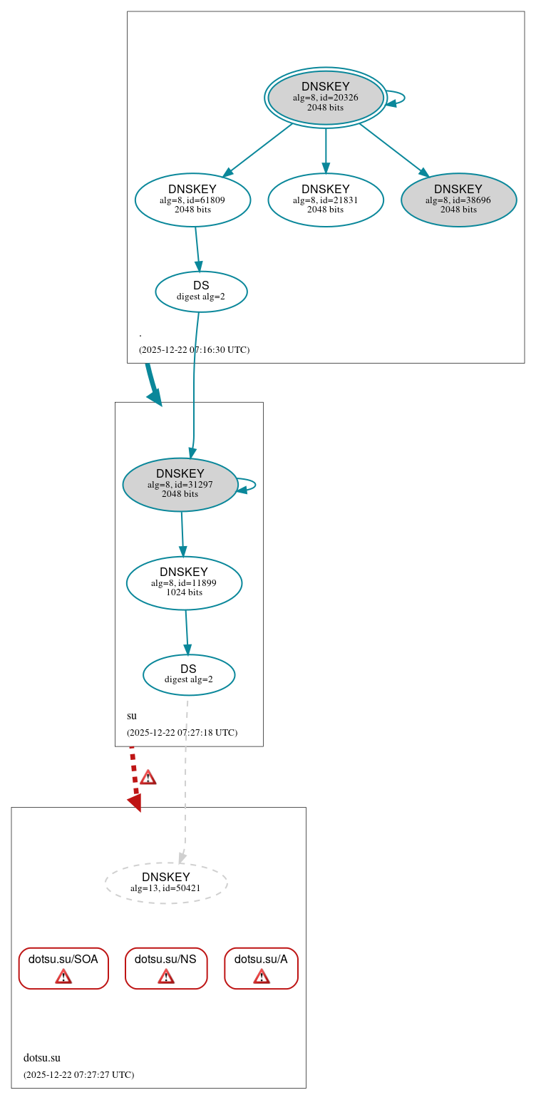
DNSSEC Authentication Chain

RRset statusRRset status

Bogus (3)
  • dotsu.su/A
  • dotsu.su/NS
  • dotsu.su/SOA

DNSKEY/DS/NSEC statusDNSKEY/DS/NSEC status

Secure (8)
  • ./DNSKEY (alg 8, id 20326)
  • ./DNSKEY (alg 8, id 21831)
  • ./DNSKEY (alg 8, id 38696)
  • ./DNSKEY (alg 8, id 61809)
  • dotsu.su/DS (alg 13, id 50421)
  • su/DNSKEY (alg 8, id 11899)
  • su/DNSKEY (alg 8, id 31297)
  • su/DS (alg 8, id 31297)
Non_existent (1)
  • dotsu.su/DNSKEY (alg 13, id 50421)

Delegation statusDelegation status

Bogus (1)
  • su to dotsu.su
Secure (1)
  • . to su

NoticesNotices

Errors (14)
  • dotsu.su/A: No RRSIG covering the RRset was returned in the response. See RFC 4035, Sec. 3.1.1. (77.232.129.203, 194.135.20.151, 2a03:6f00:4::9095, UDP_-_EDNS0_4096_D_KN)
  • dotsu.su/NS: No RRSIG covering the RRset was returned in the response. See RFC 4035, Sec. 3.1.1. (77.232.129.203, 194.135.20.151, 2a03:6f00:4::9095, UDP_-_EDNS0_4096_D_KN)
  • dotsu.su/SOA: No RRSIG covering the RRset was returned in the response. See RFC 4035, Sec. 3.1.1. (77.232.129.203, 194.135.20.151, 2a03:6f00:4::9095, TCP_-_EDNS0_4096_D_N, UDP_-_EDNS0_4096_D_KN, UDP_-_EDNS0_4096_D_KN_0x20)
  • su to dotsu.su: No valid RRSIGs made by a key corresponding to a DS RR were found covering the DNSKEY RRset, resulting in no secure entry point (SEP) into the zone. See RFC 4035, Sec. 2.2, RFC 6840, Sec. 5.11. (77.232.129.203, 194.135.20.151, 2a03:6f00:4::9095, UDP_-_EDNS0_4096_D_KN, UDP_-_EDNS0_512_D_KN)
  • su to dotsu.su: The DS RRset for the zone included algorithm 13 (ECDSAP256SHA256), but no DS RR matched a DNSKEY with algorithm 13 that signs the zone's DNSKEY RRset. See RFC 4035, Sec. 2.2, RFC 6840, Sec. 5.11. (77.232.129.203, 194.135.20.151, 2a03:6f00:4::9095, UDP_-_EDNS0_4096_D_KN, UDP_-_EDNS0_512_D_KN)
  • dotsu.su/CDNSKEY has errors; select the "Denial of existence" DNSSEC option to see them.
  • 83xjs.4r6k7.dotsu.su/A has errors; select the "Denial of existence" DNSSEC option to see them.
  • dotsu.su/DNSKEY has errors; select the "Denial of existence" DNSSEC option to see them.
  • dotsu.su/CNAME has errors; select the "Denial of existence" DNSSEC option to see them.
  • dotsu.su/TXT has errors; select the "Denial of existence" DNSSEC option to see them.
  • dotsu.su/MX has errors; select the "Denial of existence" DNSSEC option to see them.
  • dotsu.su/AAAA has errors; select the "Denial of existence" DNSSEC option to see them.
  • dotsu.su/CDS has errors; select the "Denial of existence" DNSSEC option to see them.
  • dotsu.su/NSEC3PARAM has errors; select the "Denial of existence" DNSSEC option to see them.

DNSKEY legend

Full legend
SEP bit setSEP bit set
Revoke bit setRevoke bit set
Trust anchorTrust anchor
Download: png | svg
Warning JavaScript is required to make the graph below interactive.
DNSSEC authentication graph