View on GitHub

DNSViz: A DNS visualization tool

dotsu.su

DNSSEC options (hide)
  1. |?|
  2. |?|
  3. |?|
  4. |?|
  5. |?|
  6. |?|
  7. |?|
  8. |?|
  9. |?|
  10. |?|
Notices
DNSSEC Authentication Chain

RRset statusRRset status

DNSKEY/DS/NSEC statusDNSKEY/DS/NSEC status

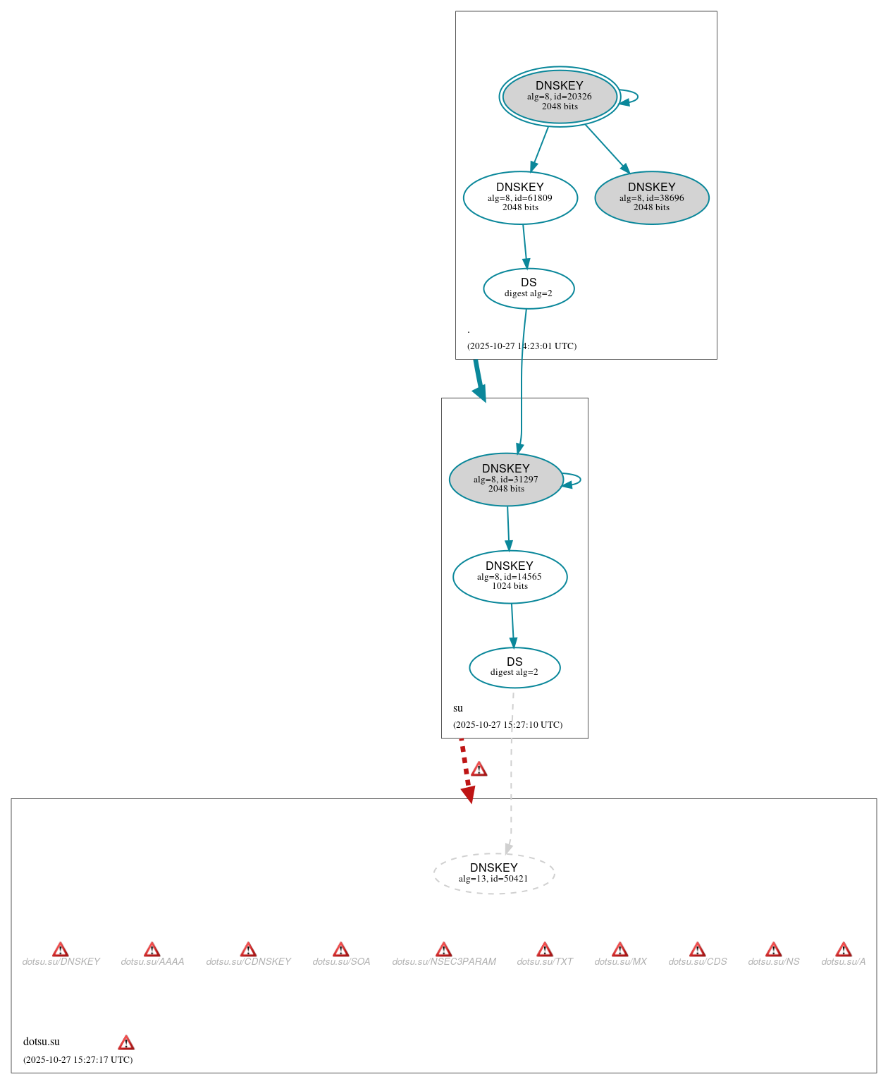
Secure (7)
  • ./DNSKEY (alg 8, id 20326)
  • ./DNSKEY (alg 8, id 38696)
  • ./DNSKEY (alg 8, id 61809)
  • dotsu.su/DS (alg 13, id 50421)
  • su/DNSKEY (alg 8, id 14565)
  • su/DNSKEY (alg 8, id 31297)
  • su/DS (alg 8, id 31297)
Non_existent (1)
  • dotsu.su/DNSKEY (alg 13, id 50421)

Delegation statusDelegation status

Bogus (1)
  • su to dotsu.su
Secure (1)
  • . to su

NoticesNotices

Errors (17)
  • dotsu.su zone: The server(s) responded over TCP with a malformed response or with an invalid RCODE. See RFC 1035, Sec. 4.1.1. (77.232.129.203, 194.135.20.151, 2a03:6f00:4::9095)
  • dotsu.su zone: The server(s) responded over UDP with a malformed response or with an invalid RCODE. See RFC 1035, Sec. 4.1.1. (77.232.129.203, 194.135.20.151, 2a03:6f00:4::9095)
  • dotsu.su/A: The response had an invalid RCODE (REFUSED). See RFC 1035, Sec. 4.1.1. (77.232.129.203, 194.135.20.151, 2a03:6f00:4::9095, UDP_-_EDNS0_4096_D_KN)
  • dotsu.su/AAAA: The response had an invalid RCODE (REFUSED). See RFC 1035, Sec. 4.1.1. (77.232.129.203, 194.135.20.151, 2a03:6f00:4::9095, UDP_-_EDNS0_4096_D_KN)
  • dotsu.su/CDNSKEY: The response had an invalid RCODE (REFUSED). See RFC 1035, Sec. 4.1.1. (77.232.129.203, 194.135.20.151, 2a03:6f00:4::9095, UDP_-_EDNS0_4096_D_KN)
  • dotsu.su/CDS: The response had an invalid RCODE (REFUSED). See RFC 1035, Sec. 4.1.1. (77.232.129.203, 194.135.20.151, 2a03:6f00:4::9095, UDP_-_EDNS0_4096_D_KN)
  • dotsu.su/DNSKEY: The response had an invalid RCODE (REFUSED). See RFC 1035, Sec. 4.1.1. (77.232.129.203, 194.135.20.151, 2a03:6f00:4::9095, UDP_-_EDNS0_4096_D_KN, UDP_-_EDNS0_512_D_KN)
  • dotsu.su/MX: The response had an invalid RCODE (REFUSED). See RFC 1035, Sec. 4.1.1. (77.232.129.203, 194.135.20.151, 2a03:6f00:4::9095, UDP_-_EDNS0_4096_D_KN, UDP_-_EDNS0_512_D_KN)
  • dotsu.su/NS: The response had an invalid RCODE (REFUSED). See RFC 1035, Sec. 4.1.1. (77.232.129.203, 194.135.20.151, 2a03:6f00:4::9095, UDP_-_EDNS0_4096_D_KN)
  • dotsu.su/NSEC3PARAM: The response had an invalid RCODE (REFUSED). See RFC 1035, Sec. 4.1.1. (77.232.129.203, 194.135.20.151, 2a03:6f00:4::9095, UDP_-_EDNS0_4096_D_KN)
  • dotsu.su/SOA: The response had an invalid RCODE (REFUSED). See RFC 1035, Sec. 4.1.1. (77.232.129.203, 194.135.20.151, 2a03:6f00:4::9095, TCP_-_EDNS0_4096_D_N)
  • dotsu.su/SOA: The response had an invalid RCODE (REFUSED). See RFC 1035, Sec. 4.1.1. (77.232.129.203, 194.135.20.151, 2a03:6f00:4::9095, UDP_-_EDNS0_4096_D_KN, UDP_-_EDNS0_4096_D_KN_0x20)
  • dotsu.su/TXT: The response had an invalid RCODE (REFUSED). See RFC 1035, Sec. 4.1.1. (77.232.129.203, 194.135.20.151, 2a03:6f00:4::9095, UDP_-_EDNS0_4096_D_KN)
  • su to dotsu.su: No valid RRSIGs made by a key corresponding to a DS RR were found covering the DNSKEY RRset, resulting in no secure entry point (SEP) into the zone. See RFC 4035, Sec. 2.2, RFC 6840, Sec. 5.11.
  • 90hg6.bvymh.dotsu.su/A has errors; select the "Denial of existence" DNSSEC option to see them.
  • dotsu.su/DNSKEY has errors; select the "Denial of existence" DNSSEC option to see them.
  • dotsu.su/CNAME has errors; select the "Denial of existence" DNSSEC option to see them.

DNSKEY legend

Full legend
SEP bit setSEP bit set
Revoke bit setRevoke bit set
Trust anchorTrust anchor
Download: png | svg
Warning JavaScript is required to make the graph below interactive.
DNSSEC authentication graph