View on GitHub

DNSViz: A DNS visualization tool

dontgetlemon.eu

« Previous analysis | Next analysis »
DNSSEC options (hide)
  1. |?|
  2. |?|
  3. |?|
  4. |?|
  5. |?|
  6. |?|
  7. |?|
  8. |?|
  9. |?|
  10. |?|
Notices
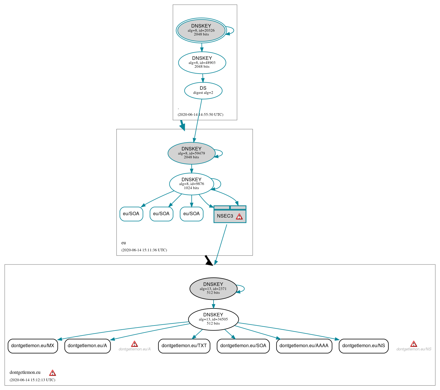
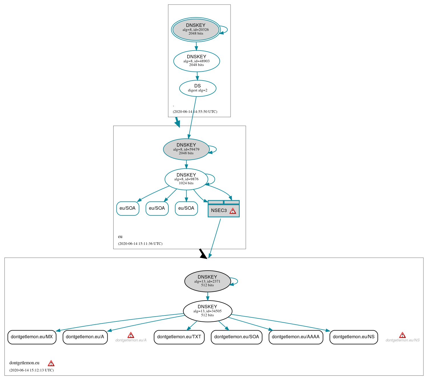
DNSSEC Authentication Chain

RRset statusRRset status

Insecure (6)
  • dontgetlemon.eu/A
  • dontgetlemon.eu/AAAA
  • dontgetlemon.eu/MX
  • dontgetlemon.eu/NS
  • dontgetlemon.eu/SOA
  • dontgetlemon.eu/TXT
Secure (3)
  • eu/SOA
  • eu/SOA
  • eu/SOA

DNSKEY/DS/NSEC statusDNSKEY/DS/NSEC status

Insecure (2)
  • dontgetlemon.eu/DNSKEY (alg 13, id 2371)
  • dontgetlemon.eu/DNSKEY (alg 13, id 34505)
Secure (6)
  • ./DNSKEY (alg 8, id 20326)
  • ./DNSKEY (alg 8, id 48903)
  • NSEC3 proving non-existence of dontgetlemon.eu/DS
  • eu/DNSKEY (alg 8, id 59479)
  • eu/DNSKEY (alg 8, id 9876)
  • eu/DS (alg 8, id 59479)

Delegation statusDelegation status

Insecure (1)
  • eu to dontgetlemon.eu
Secure (1)
  • . to eu

NoticesNotices

Errors (6)
  • NSEC3 proving non-existence of dontgetlemon.eu/DS: An iterations count of 0 must be used in NSEC3 records to alleviate computational burdens. See RFC 9276, Sec. 3.1.
  • NSEC3 proving non-existence of dontgetlemon.eu/DS: An iterations count of 0 must be used in NSEC3 records to alleviate computational burdens. See RFC 9276, Sec. 3.1.
  • dontgetlemon.eu zone: The server(s) were not responsive to queries over UDP. See RFC 1035, Sec. 4.2. (2606:4700:50::adf5:3a4a, 2606:4700:58::adf5:3b3c)
  • dontgetlemon.eu/A: No response was received from the server over UDP (tried 12 times). See RFC 1035, Sec. 4.2. (2606:4700:50::adf5:3a4a, 2606:4700:58::adf5:3b3c, UDP_-_NOEDNS_)
  • dontgetlemon.eu/NS: No response was received from the server over UDP (tried 12 times). See RFC 1035, Sec. 4.2. (2606:4700:50::adf5:3a4a, 2606:4700:58::adf5:3b3c, UDP_-_NOEDNS_)
  • dontgetlemon.eu/DS has errors; select the "Denial of existence" DNSSEC option to see them.
Warnings (3)
  • NSEC3 proving non-existence of dontgetlemon.eu/DS: The salt value for an NSEC3 record should be empty. See RFC 9276, Sec. 3.1.
  • NSEC3 proving non-existence of dontgetlemon.eu/DS: The salt value for an NSEC3 record should be empty. See RFC 9276, Sec. 3.1.
  • dontgetlemon.eu/DS has warnings; select the "Denial of existence" DNSSEC option to see them.

DNSKEY legend

Full legend
SEP bit setSEP bit set
Revoke bit setRevoke bit set
Trust anchorTrust anchor
Download: png | svg
Warning JavaScript is required to make the graph below interactive.
DNSSEC authentication graph