View on GitHub

DNSViz: A DNS visualization tool

domainmail.org

DNSSEC options (hide)
  1. |?|
  2. |?|
  3. |?|
  4. |?|
  5. |?|
  6. |?|
  7. |?|
  8. |?|
  9. |?|
  10. |?|
Notices
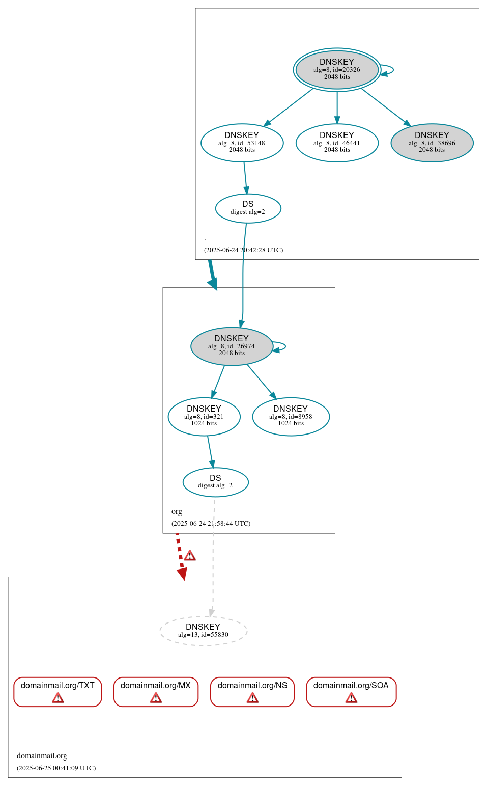
DNSSEC Authentication Chain

RRset statusRRset status

Bogus (4)
  • domainmail.org/MX
  • domainmail.org/NS
  • domainmail.org/SOA
  • domainmail.org/TXT

DNSKEY/DS/NSEC statusDNSKEY/DS/NSEC status

Secure (9)
  • ./DNSKEY (alg 8, id 20326)
  • ./DNSKEY (alg 8, id 38696)
  • ./DNSKEY (alg 8, id 46441)
  • ./DNSKEY (alg 8, id 53148)
  • domainmail.org/DS (alg 13, id 55830)
  • org/DNSKEY (alg 8, id 26974)
  • org/DNSKEY (alg 8, id 321)
  • org/DNSKEY (alg 8, id 8958)
  • org/DS (alg 8, id 26974)
Non_existent (1)
  • domainmail.org/DNSKEY (alg 13, id 55830)

Delegation statusDelegation status

Bogus (1)
  • org to domainmail.org
Secure (1)
  • . to org

NoticesNotices

Errors (14)
  • domainmail.org/MX: No RRSIG covering the RRset was returned in the response. See RFC 4035, Sec. 3.1.1. (64.98.148.16, 64.99.96.36, 216.40.47.90, 2604:4000:0:d:64:99:96:36, 2604:4000:0:d:216:40:47:90, 2604:4000:2800:d:64:99:148:16, UDP_-_EDNS0_4096_D_KN, UDP_-_EDNS0_512_D_KN)
  • domainmail.org/NS: No RRSIG covering the RRset was returned in the response. See RFC 4035, Sec. 3.1.1. (64.98.148.16, 64.99.96.36, 216.40.47.90, 2604:4000:0:d:64:99:96:36, 2604:4000:0:d:216:40:47:90, 2604:4000:2800:d:64:99:148:16, UDP_-_EDNS0_4096_D_KN)
  • domainmail.org/SOA: No RRSIG covering the RRset was returned in the response. See RFC 4035, Sec. 3.1.1. (64.98.148.16, 64.99.96.36, 216.40.47.90, 2604:4000:0:d:64:99:96:36, 2604:4000:0:d:216:40:47:90, 2604:4000:2800:d:64:99:148:16, TCP_-_EDNS0_4096_D_N, UDP_-_EDNS0_4096_D_KN, UDP_-_EDNS0_4096_D_KN_0x20)
  • domainmail.org/TXT: No RRSIG covering the RRset was returned in the response. See RFC 4035, Sec. 3.1.1. (64.98.148.16, 64.99.96.36, 216.40.47.90, 2604:4000:0:d:64:99:96:36, 2604:4000:0:d:216:40:47:90, 2604:4000:2800:d:64:99:148:16, UDP_-_EDNS0_4096_D_KN)
  • org to domainmail.org: No valid RRSIGs made by a key corresponding to a DS RR were found covering the DNSKEY RRset, resulting in no secure entry point (SEP) into the zone. See RFC 4035, Sec. 2.2, RFC 6840, Sec. 5.11. (64.98.148.16, 64.99.96.36, 216.40.47.90, 2604:4000:0:d:64:99:96:36, 2604:4000:0:d:216:40:47:90, 2604:4000:2800:d:64:99:148:16, UDP_-_EDNS0_4096_D_KN, UDP_-_EDNS0_512_D_KN)
  • org to domainmail.org: The DS RRset for the zone included algorithm 13 (ECDSAP256SHA256), but no DS RR matched a DNSKEY with algorithm 13 that signs the zone's DNSKEY RRset. See RFC 4035, Sec. 2.2, RFC 6840, Sec. 5.11. (64.98.148.16, 64.99.96.36, 216.40.47.90, 2604:4000:0:d:64:99:96:36, 2604:4000:0:d:216:40:47:90, 2604:4000:2800:d:64:99:148:16, UDP_-_EDNS0_4096_D_KN, UDP_-_EDNS0_512_D_KN)
  • domainmail.org/DNSKEY has errors; select the "Denial of existence" DNSSEC option to see them.
  • domainmail.org/CNAME has errors; select the "Denial of existence" DNSSEC option to see them.
  • x9dys.vnb51.domainmail.org/A has errors; select the "Denial of existence" DNSSEC option to see them.
  • domainmail.org/AAAA has errors; select the "Denial of existence" DNSSEC option to see them.
  • domainmail.org/CDNSKEY has errors; select the "Denial of existence" DNSSEC option to see them.
  • domainmail.org/A has errors; select the "Denial of existence" DNSSEC option to see them.
  • domainmail.org/CDS has errors; select the "Denial of existence" DNSSEC option to see them.
  • domainmail.org/NSEC3PARAM has errors; select the "Denial of existence" DNSSEC option to see them.

DNSKEY legend

Full legend
SEP bit setSEP bit set
Revoke bit setRevoke bit set
Trust anchorTrust anchor
Download: png | svg
Warning JavaScript is required to make the graph below interactive.
DNSSEC authentication graph