View on GitHub

DNSViz: A DNS visualization tool

doh3.dns.nextdns.io

DNSSEC options (hide)
  1. |?|
  2. |?|
  3. |?|
  4. |?|
  5. |?|
  6. |?|
  7. |?|
  8. |?|
  9. |?|
  10. |?|
Notices
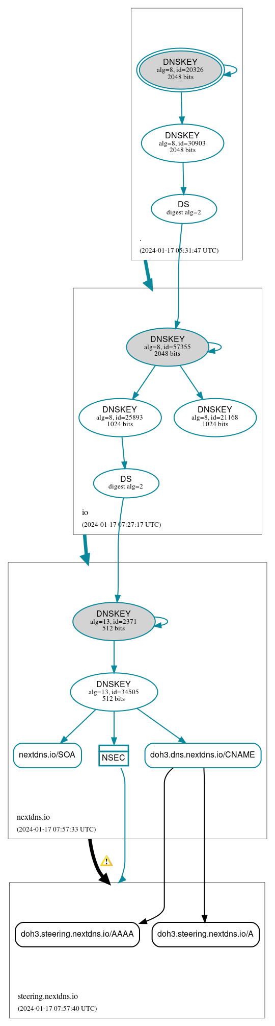
DNSSEC Authentication Chain

RRset statusRRset status

Insecure (2)
  • doh3.steering.nextdns.io/A
  • doh3.steering.nextdns.io/AAAA
Secure (2)
  • doh3.dns.nextdns.io/CNAME
  • nextdns.io/SOA

DNSKEY/DS/NSEC statusDNSKEY/DS/NSEC status

Secure (10)
  • ./DNSKEY (alg 8, id 20326)
  • ./DNSKEY (alg 8, id 30903)
  • NSEC proving non-existence of steering.nextdns.io/DS
  • io/DNSKEY (alg 8, id 21168)
  • io/DNSKEY (alg 8, id 25893)
  • io/DNSKEY (alg 8, id 57355)
  • io/DS (alg 8, id 57355)
  • nextdns.io/DNSKEY (alg 13, id 2371)
  • nextdns.io/DNSKEY (alg 13, id 34505)
  • nextdns.io/DS (alg 13, id 2371)

Delegation statusDelegation status

Insecure (1)
  • nextdns.io to steering.nextdns.io
Secure (2)
  • . to io
  • io to nextdns.io

NoticesNotices

Warnings (1)
  • nextdns.io to steering.nextdns.io: The following NS name(s) were found in the delegation NS RRset (i.e., in the nextdns.io zone), but not in the authoritative NS RRset: ns1.nextdns.io, ns2.nextdns.io See RFC 1034, Sec. 4.2.2.

DNSKEY legend

Full legend
SEP bit setSEP bit set
Revoke bit setRevoke bit set
Trust anchorTrust anchor
Download: png | svg
Warning JavaScript is required to make the graph below interactive.
DNSSEC authentication graph