View on GitHub

DNSViz: A DNS visualization tool

doc.gov

DNSSEC options (hide)
  1. |?|
  2. |?|
  3. |?|
  4. |?|
  5. |?|
  6. |?|
  7. |?|
  8. |?|
  9. |?|
  10. |?|
Notices
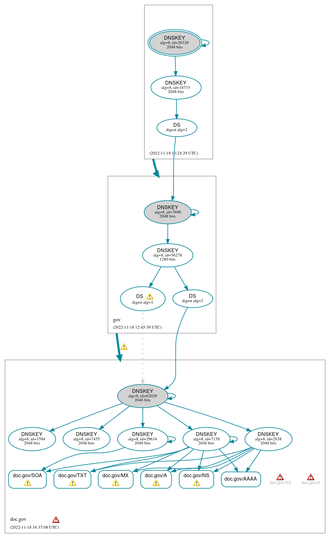
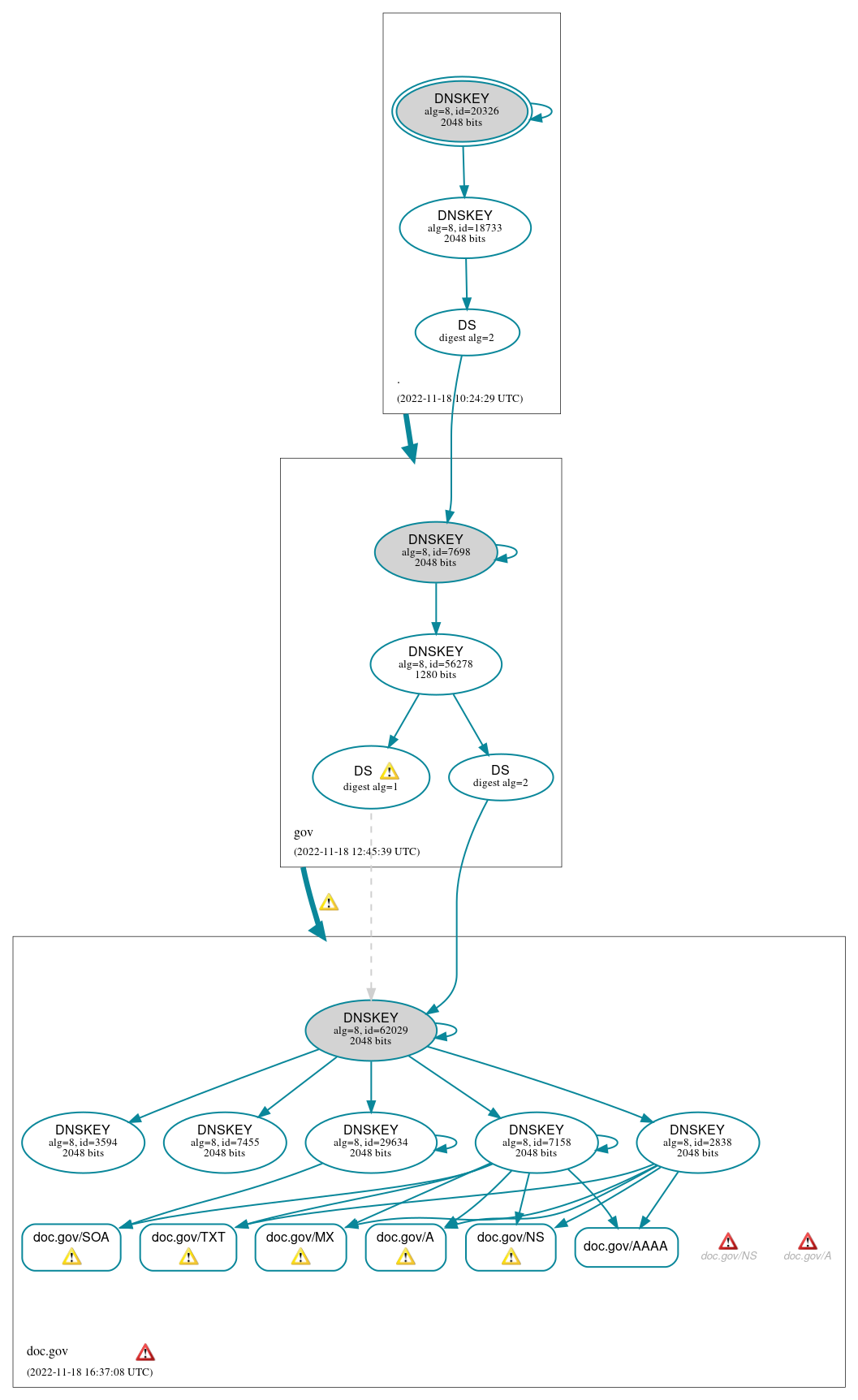
DNSSEC Authentication Chain

RRset statusRRset status

Secure (6)
  • doc.gov/A
  • doc.gov/AAAA
  • doc.gov/MX
  • doc.gov/NS
  • doc.gov/SOA
  • doc.gov/TXT

DNSKEY/DS/NSEC statusDNSKEY/DS/NSEC status

Secure (13)
  • ./DNSKEY (alg 8, id 18733)
  • ./DNSKEY (alg 8, id 20326)
  • doc.gov/DNSKEY (alg 8, id 2838)
  • doc.gov/DNSKEY (alg 8, id 29634)
  • doc.gov/DNSKEY (alg 8, id 3594)
  • doc.gov/DNSKEY (alg 8, id 62029)
  • doc.gov/DNSKEY (alg 8, id 7158)
  • doc.gov/DNSKEY (alg 8, id 7455)
  • doc.gov/DS (alg 8, id 62029)
  • doc.gov/DS (alg 8, id 62029)
  • gov/DNSKEY (alg 8, id 56278)
  • gov/DNSKEY (alg 8, id 7698)
  • gov/DS (alg 8, id 7698)

Delegation statusDelegation status

Secure (2)
  • . to gov
  • gov to doc.gov

NoticesNotices

Errors (3)
  • doc.gov zone: The server(s) were not responsive to queries over UDP. See RFC 1035, Sec. 4.2. (2001:49f0:d064:6:1000::237, 2001:49f0:d064:6:1000::238, 2607:5600:143:0:1000::101)
  • doc.gov/A: No response was received from the server over UDP (tried 12 times). See RFC 1035, Sec. 4.2. (2001:49f0:d064:6:1000::237, 2001:49f0:d064:6:1000::238, 2607:5600:143:0:1000::101, UDP_-_NOEDNS_)
  • doc.gov/NS: No response was received from the server over UDP (tried 12 times). See RFC 1035, Sec. 4.2. (2001:49f0:d064:6:1000::237, 2001:49f0:d064:6:1000::238, 2607:5600:143:0:1000::101, UDP_-_NOEDNS_)
Warnings (12)
  • doc.gov/A: No response was received until the UDP payload size was decreased, indicating that the server might be attempting to send a payload that exceeds the path maximum transmission unit (PMTU) size. See RFC 6891, Sec. 6.2.6. (2610:20:0:20:d0c:90c:225:223, UDP_-_EDNS0_4096_D_KN)
  • doc.gov/DS (alg 8, id 62029): DNSSEC implementers are prohibited from implementing signing with DS algorithm 1 (SHA-1). See RFC 8624, Sec. 3.2.
  • doc.gov/DS (alg 8, id 62029): DNSSEC implementers are prohibited from implementing signing with DS algorithm 1 (SHA-1). See RFC 8624, Sec. 3.2.
  • doc.gov/DS (alg 8, id 62029): DS records with digest type 1 (SHA-1) are ignored when DS records with digest type 2 (SHA-256) exist in the same RRset. See RFC 4509, Sec. 3.
  • doc.gov/DS (alg 8, id 62029): DS records with digest type 1 (SHA-1) are ignored when DS records with digest type 2 (SHA-256) exist in the same RRset. See RFC 4509, Sec. 3.
  • doc.gov/MX: No response was received until the UDP payload size was decreased, indicating that the server might be attempting to send a payload that exceeds the path maximum transmission unit (PMTU) size. See RFC 6891, Sec. 6.2.6. (2610:20:0:20:d0c:90c:225:225, UDP_-_EDNS0_4096_D_KN)
  • doc.gov/NS: No response was received until the UDP payload size was decreased, indicating that the server might be attempting to send a payload that exceeds the path maximum transmission unit (PMTU) size. See RFC 6891, Sec. 6.2.6. (2610:20:0:20:d0c:90c:225:223, 2610:20:0:20:d0c:90c:225:225, UDP_-_EDNS0_4096_D_KN)
  • doc.gov/SOA: No response was received until the UDP payload size was decreased, indicating that the server might be attempting to send a payload that exceeds the path maximum transmission unit (PMTU) size. See RFC 6891, Sec. 6.2.6. (2610:20:0:20:d0c:90c:225:223, 2610:20:0:20:d0c:90c:225:225, UDP_-_EDNS0_4096_D_KN, UDP_-_EDNS0_4096_D_KN_0x20)
  • doc.gov/TXT: No response was received until the UDP payload size was decreased, indicating that the server might be attempting to send a payload that exceeds the path maximum transmission unit (PMTU) size. See RFC 6891, Sec. 6.2.6. (2610:20:0:20:d0c:90c:225:223, 2610:20:0:20:d0c:90c:225:225, UDP_-_EDNS0_4096_D_KN)
  • gov to doc.gov: Authoritative AAAA records exist for gpaens2.doc.gov, but there are no corresponding AAAA glue records. See RFC 1034, Sec. 4.2.2.
  • gov to doc.gov: Authoritative AAAA records exist for hchbens1.doc.gov, but there are no corresponding AAAA glue records. See RFC 1034, Sec. 4.2.2.
  • gov to doc.gov: The following NS name(s) were found in the delegation NS RRset (i.e., in the gov zone), but not in the authoritative NS RRset: hchbens2.doc.gov See RFC 1034, Sec. 4.2.2.

DNSKEY legend

Full legend
SEP bit setSEP bit set
Revoke bit setRevoke bit set
Trust anchorTrust anchor
Download: png | svg
Warning JavaScript is required to make the graph below interactive.
DNSSEC authentication graph