View on GitHub

DNSViz: A DNS visualization tool

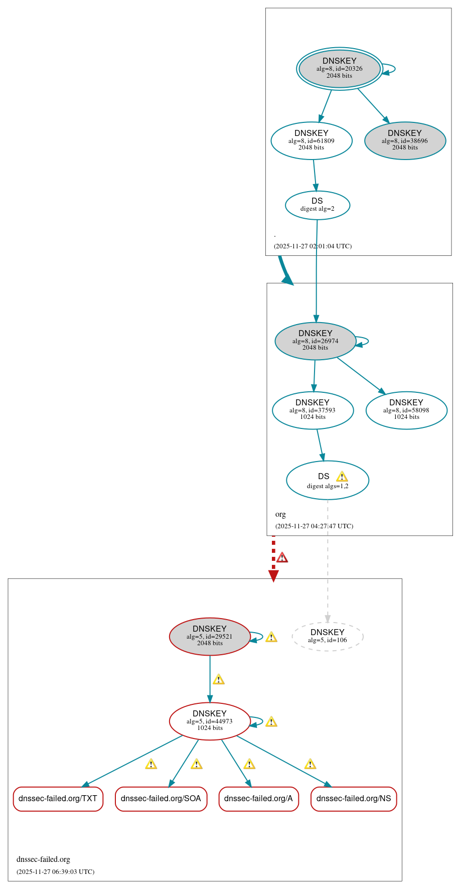
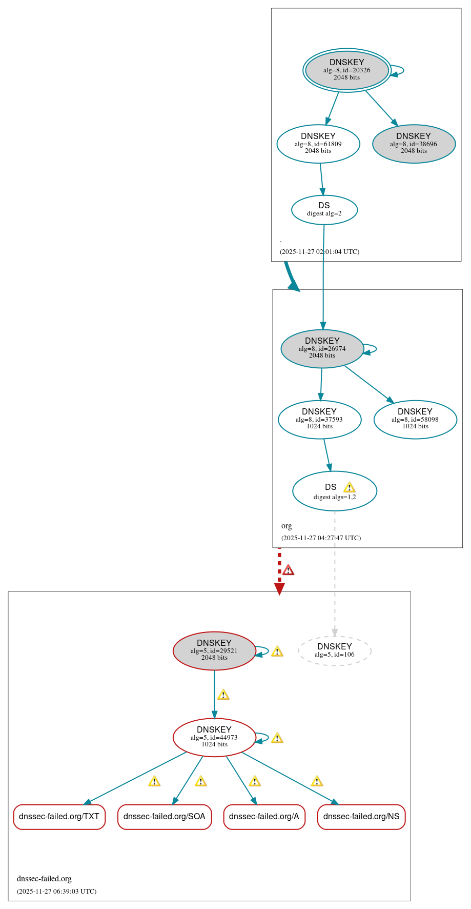
dnssec-failed.org

DNSSEC options (hide)
  1. |?|
  2. |?|
  3. |?|
  4. |?|
  5. |?|
  6. |?|
  7. |?|
  8. |?|
  9. |?|
  10. |?|
Notices
DNSSEC Authentication Chain

RRset statusRRset status

Bogus (4)
  • dnssec-failed.org/A
  • dnssec-failed.org/NS
  • dnssec-failed.org/SOA
  • dnssec-failed.org/TXT

DNSKEY/DS/NSEC statusDNSKEY/DS/NSEC status

Bogus (2)
  • dnssec-failed.org/DNSKEY (alg 5, id 29521)
  • dnssec-failed.org/DNSKEY (alg 5, id 44973)
Secure (8)
  • ./DNSKEY (alg 8, id 20326)
  • ./DNSKEY (alg 8, id 38696)
  • ./DNSKEY (alg 8, id 61809)
  • dnssec-failed.org/DS (alg 5, id 106)
  • org/DNSKEY (alg 8, id 26974)
  • org/DNSKEY (alg 8, id 37593)
  • org/DNSKEY (alg 8, id 58098)
  • org/DS (alg 8, id 26974)
Non_existent (1)
  • dnssec-failed.org/DNSKEY (alg 5, id 106)

Delegation statusDelegation status

Bogus (1)
  • org to dnssec-failed.org
Secure (1)
  • . to org

NoticesNotices

Errors (2)
  • org to dnssec-failed.org: No valid RRSIGs made by a key corresponding to a DS RR were found covering the DNSKEY RRset, resulting in no secure entry point (SEP) into the zone. See RFC 4035, Sec. 2.2, RFC 6840, Sec. 5.11. (68.87.68.244, 68.87.72.244, 68.87.76.228, 68.87.85.132, 69.252.250.103, 2001:558:1004:7:68:87:85:132, 2001:558:100a:5:68:87:68:244, 2001:558:100e:5:68:87:72:244, 2001:558:1014:c:68:87:76:228, 2001:558:fe23:8:69:252:250:103, UDP_-_EDNS0_4096_D_KN)
  • org to dnssec-failed.org: The DS RRset for the zone included algorithm 5 (RSASHA1), but no DS RR matched a DNSKEY with algorithm 5 that signs the zone's DNSKEY RRset. See RFC 4035, Sec. 2.2, RFC 6840, Sec. 5.11. (68.87.68.244, 68.87.72.244, 68.87.76.228, 68.87.85.132, 69.252.250.103, 2001:558:1004:7:68:87:85:132, 2001:558:100a:5:68:87:68:244, 2001:558:100e:5:68:87:72:244, 2001:558:1014:c:68:87:76:228, 2001:558:fe23:8:69:252:250:103, UDP_-_EDNS0_4096_D_KN)
Warnings (20)
  • RRSIG dnssec-failed.org/A alg 5, id 44973: DNSSEC implementers are recommended against implementing signing with DNSSEC algorithm 5 (RSASHA1). See RFC 8624, Sec. 3.1.
  • RRSIG dnssec-failed.org/DNSKEY alg 5, id 29521: DNSSEC implementers are recommended against implementing signing with DNSSEC algorithm 5 (RSASHA1). See RFC 8624, Sec. 3.1.
  • RRSIG dnssec-failed.org/DNSKEY alg 5, id 29521: DNSSEC implementers are recommended against implementing signing with DNSSEC algorithm 5 (RSASHA1). See RFC 8624, Sec. 3.1.
  • RRSIG dnssec-failed.org/DNSKEY alg 5, id 44973: DNSSEC implementers are recommended against implementing signing with DNSSEC algorithm 5 (RSASHA1). See RFC 8624, Sec. 3.1.
  • RRSIG dnssec-failed.org/DNSKEY alg 5, id 44973: DNSSEC implementers are recommended against implementing signing with DNSSEC algorithm 5 (RSASHA1). See RFC 8624, Sec. 3.1.
  • RRSIG dnssec-failed.org/NS alg 5, id 44973: DNSSEC implementers are recommended against implementing signing with DNSSEC algorithm 5 (RSASHA1). See RFC 8624, Sec. 3.1.
  • RRSIG dnssec-failed.org/SOA alg 5, id 44973: DNSSEC implementers are recommended against implementing signing with DNSSEC algorithm 5 (RSASHA1). See RFC 8624, Sec. 3.1.
  • RRSIG dnssec-failed.org/TXT alg 5, id 44973: DNSSEC implementers are recommended against implementing signing with DNSSEC algorithm 5 (RSASHA1). See RFC 8624, Sec. 3.1.
  • dnssec-failed.org/DS (alg 5, id 106): DNSSEC implementers are prohibited from implementing signing with DS algorithm 1 (SHA-1). See RFC 8624, Sec. 3.2.
  • dnssec-failed.org/DS (alg 5, id 106): DNSSEC implementers are prohibited from implementing signing with DS algorithm 1 (SHA-1). See RFC 8624, Sec. 3.2.
  • dnssec-failed.org/DS (alg 5, id 106): DS records with digest type 1 (SHA-1) are ignored when DS records with digest type 2 (SHA-256) exist in the same RRset. See RFC 4509, Sec. 3.
  • dnssec-failed.org/DS (alg 5, id 106): DS records with digest type 1 (SHA-1) are ignored when DS records with digest type 2 (SHA-256) exist in the same RRset. See RFC 4509, Sec. 3.
  • dnssec-failed.org/CNAME has warnings; select the "Denial of existence" DNSSEC option to see them.
  • dnssec-failed.org/DNSKEY has warnings; select the "Denial of existence" DNSSEC option to see them.
  • dnssec-failed.org/NSEC3PARAM has warnings; select the "Denial of existence" DNSSEC option to see them.
  • dnssec-failed.org/AAAA has warnings; select the "Denial of existence" DNSSEC option to see them.
  • dnssec-failed.org/MX has warnings; select the "Denial of existence" DNSSEC option to see them.
  • dnssec-failed.org/CDS has warnings; select the "Denial of existence" DNSSEC option to see them.
  • fvwon.tmfyj.dnssec-failed.org/A has warnings; select the "Denial of existence" DNSSEC option to see them.
  • dnssec-failed.org/CDNSKEY has warnings; select the "Denial of existence" DNSSEC option to see them.

DNSKEY legend

Full legend
SEP bit setSEP bit set
Revoke bit setRevoke bit set
Trust anchorTrust anchor
Download: png | svg
Warning JavaScript is required to make the graph below interactive.
DNSSEC authentication graph