View on GitHub

DNSViz: A DNS visualization tool

dnsops.gov

DNSSEC options (hide)
  1. |?|
  2. |?|
  3. |?|
  4. |?|
  5. |?|
  6. |?|
  7. |?|
  8. |?|
  9. |?|
  10. |?|
Notices
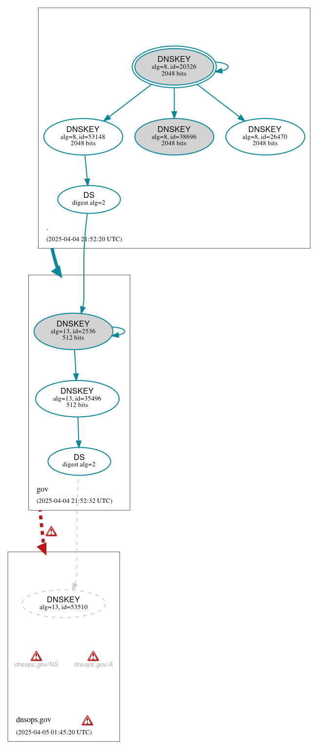
DNSSEC Authentication Chain

RRset statusRRset status

DNSKEY/DS/NSEC statusDNSKEY/DS/NSEC status

Secure (8)
  • ./DNSKEY (alg 8, id 20326)
  • ./DNSKEY (alg 8, id 26470)
  • ./DNSKEY (alg 8, id 38696)
  • ./DNSKEY (alg 8, id 53148)
  • dnsops.gov/DS (alg 13, id 53510)
  • gov/DNSKEY (alg 13, id 2536)
  • gov/DNSKEY (alg 13, id 35496)
  • gov/DS (alg 13, id 2536)
Non_existent (1)
  • dnsops.gov/DNSKEY (alg 13, id 53510)

Delegation statusDelegation status

Bogus (1)
  • gov to dnsops.gov
Secure (1)
  • . to gov

NoticesNotices

Errors (5)
  • dnsops.gov zone: The server(s) were not responsive to queries over UDP. See RFC 1035, Sec. 4.2. (129.6.100.203, 129.6.100.204, 2610:20:6005:100::203, 2610:20:6005:100::204)
  • dnsops.gov zone: There was an error resolving the following NS name(s) to address(es): main.dnsops.gov, monitor.dnsops.gov
  • dnsops.gov/A: No response was received from the server over UDP (tried 12 times). See RFC 1035, Sec. 4.2. (129.6.100.203, 129.6.100.204, 2610:20:6005:100::203, 2610:20:6005:100::204, UDP_-_NOEDNS_)
  • dnsops.gov/NS: No response was received from the server over UDP (tried 12 times). See RFC 1035, Sec. 4.2. (129.6.100.203, 129.6.100.204, 2610:20:6005:100::203, 2610:20:6005:100::204, UDP_-_NOEDNS_)
  • gov to dnsops.gov: No valid RRSIGs made by a key corresponding to a DS RR were found covering the DNSKEY RRset, resulting in no secure entry point (SEP) into the zone. See RFC 4035, Sec. 2.2, RFC 6840, Sec. 5.11.

DNSKEY legend

Full legend
SEP bit setSEP bit set
Revoke bit setRevoke bit set
Trust anchorTrust anchor
Download: png | svg
Warning JavaScript is required to make the graph below interactive.
DNSSEC authentication graph