View on GitHub

DNSViz: A DNS visualization tool

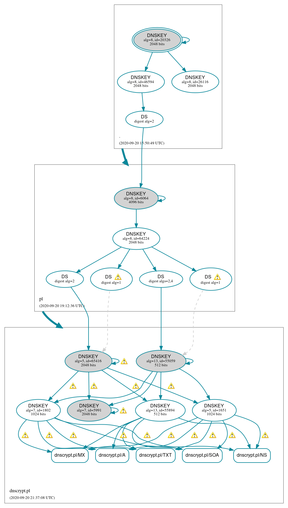
dnscrypt.pl

DNSSEC options (hide)
  1. |?|
  2. |?|
  3. |?|
  4. |?|
  5. |?|
  6. |?|
  7. |?|
  8. |?|
  9. |?|
  10. |?|
Notices
DNSSEC Authentication Chain

RRset statusRRset status

Secure (5)
  • dnscrypt.pl/A
  • dnscrypt.pl/MX
  • dnscrypt.pl/NS
  • dnscrypt.pl/SOA
  • dnscrypt.pl/TXT

DNSKEY/DS/NSEC statusDNSKEY/DS/NSEC status

Secure (16)
  • ./DNSKEY (alg 8, id 20326)
  • ./DNSKEY (alg 8, id 26116)
  • ./DNSKEY (alg 8, id 46594)
  • dnscrypt.pl/DNSKEY (alg 13, id 55059)
  • dnscrypt.pl/DNSKEY (alg 13, id 55894)
  • dnscrypt.pl/DNSKEY (alg 5, id 1651)
  • dnscrypt.pl/DNSKEY (alg 5, id 65416)
  • dnscrypt.pl/DNSKEY (alg 7, id 1802)
  • dnscrypt.pl/DNSKEY (alg 7, id 5991)
  • dnscrypt.pl/DS (alg 13, id 55059)
  • dnscrypt.pl/DS (alg 13, id 55059)
  • dnscrypt.pl/DS (alg 5, id 65416)
  • dnscrypt.pl/DS (alg 5, id 65416)
  • pl/DNSKEY (alg 8, id 6064)
  • pl/DNSKEY (alg 8, id 64224)
  • pl/DS (alg 8, id 6064)

Delegation statusDelegation status

Secure (2)
  • . to pl
  • pl to dnscrypt.pl

NoticesNotices

Warnings (38)
  • RRSIG dnscrypt.pl/A alg 5, id 1651: DNSSEC implementers are recommended against implementing signing with DNSSEC algorithm 5 (RSASHA1). See RFC 8624, Sec. 3.1.
  • RRSIG dnscrypt.pl/A alg 7, id 1802: DNSSEC implementers are recommended against implementing signing with DNSSEC algorithm 7 (RSASHA1NSEC3SHA1). See RFC 8624, Sec. 3.1.
  • RRSIG dnscrypt.pl/DNSKEY alg 5, id 65416: DNSSEC implementers are recommended against implementing signing with DNSSEC algorithm 5 (RSASHA1). See RFC 8624, Sec. 3.1.
  • RRSIG dnscrypt.pl/DNSKEY alg 5, id 65416: DNSSEC implementers are recommended against implementing signing with DNSSEC algorithm 5 (RSASHA1). See RFC 8624, Sec. 3.1.
  • RRSIG dnscrypt.pl/DNSKEY alg 5, id 65416: DNSSEC implementers are recommended against implementing signing with DNSSEC algorithm 5 (RSASHA1). See RFC 8624, Sec. 3.1.
  • RRSIG dnscrypt.pl/DNSKEY alg 5, id 65416: DNSSEC implementers are recommended against implementing signing with DNSSEC algorithm 5 (RSASHA1). See RFC 8624, Sec. 3.1.
  • RRSIG dnscrypt.pl/DNSKEY alg 5, id 65416: DNSSEC implementers are recommended against implementing signing with DNSSEC algorithm 5 (RSASHA1). See RFC 8624, Sec. 3.1.
  • RRSIG dnscrypt.pl/DNSKEY alg 5, id 65416: DNSSEC implementers are recommended against implementing signing with DNSSEC algorithm 5 (RSASHA1). See RFC 8624, Sec. 3.1.
  • RRSIG dnscrypt.pl/DNSKEY alg 7, id 5991: DNSSEC implementers are recommended against implementing signing with DNSSEC algorithm 7 (RSASHA1NSEC3SHA1). See RFC 8624, Sec. 3.1.
  • RRSIG dnscrypt.pl/DNSKEY alg 7, id 5991: DNSSEC implementers are recommended against implementing signing with DNSSEC algorithm 7 (RSASHA1NSEC3SHA1). See RFC 8624, Sec. 3.1.
  • RRSIG dnscrypt.pl/DNSKEY alg 7, id 5991: DNSSEC implementers are recommended against implementing signing with DNSSEC algorithm 7 (RSASHA1NSEC3SHA1). See RFC 8624, Sec. 3.1.
  • RRSIG dnscrypt.pl/DNSKEY alg 7, id 5991: DNSSEC implementers are recommended against implementing signing with DNSSEC algorithm 7 (RSASHA1NSEC3SHA1). See RFC 8624, Sec. 3.1.
  • RRSIG dnscrypt.pl/DNSKEY alg 7, id 5991: DNSSEC implementers are recommended against implementing signing with DNSSEC algorithm 7 (RSASHA1NSEC3SHA1). See RFC 8624, Sec. 3.1.
  • RRSIG dnscrypt.pl/DNSKEY alg 7, id 5991: DNSSEC implementers are recommended against implementing signing with DNSSEC algorithm 7 (RSASHA1NSEC3SHA1). See RFC 8624, Sec. 3.1.
  • RRSIG dnscrypt.pl/MX alg 5, id 1651: DNSSEC implementers are recommended against implementing signing with DNSSEC algorithm 5 (RSASHA1). See RFC 8624, Sec. 3.1.
  • RRSIG dnscrypt.pl/MX alg 7, id 1802: DNSSEC implementers are recommended against implementing signing with DNSSEC algorithm 7 (RSASHA1NSEC3SHA1). See RFC 8624, Sec. 3.1.
  • RRSIG dnscrypt.pl/NS alg 5, id 1651: DNSSEC implementers are recommended against implementing signing with DNSSEC algorithm 5 (RSASHA1). See RFC 8624, Sec. 3.1.
  • RRSIG dnscrypt.pl/NS alg 7, id 1802: DNSSEC implementers are recommended against implementing signing with DNSSEC algorithm 7 (RSASHA1NSEC3SHA1). See RFC 8624, Sec. 3.1.
  • RRSIG dnscrypt.pl/SOA alg 5, id 1651: DNSSEC implementers are recommended against implementing signing with DNSSEC algorithm 5 (RSASHA1). See RFC 8624, Sec. 3.1.
  • RRSIG dnscrypt.pl/SOA alg 7, id 1802: DNSSEC implementers are recommended against implementing signing with DNSSEC algorithm 7 (RSASHA1NSEC3SHA1). See RFC 8624, Sec. 3.1.
  • RRSIG dnscrypt.pl/TXT alg 5, id 1651: DNSSEC implementers are recommended against implementing signing with DNSSEC algorithm 5 (RSASHA1). See RFC 8624, Sec. 3.1.
  • RRSIG dnscrypt.pl/TXT alg 7, id 1802: DNSSEC implementers are recommended against implementing signing with DNSSEC algorithm 7 (RSASHA1NSEC3SHA1). See RFC 8624, Sec. 3.1.
  • dnscrypt.pl/DS (alg 13, id 55059): DNSSEC implementers are prohibited from implementing signing with DS algorithm 1 (SHA-1). See RFC 8624, Sec. 3.2.
  • dnscrypt.pl/DS (alg 13, id 55059): DNSSEC implementers are prohibited from implementing signing with DS algorithm 1 (SHA-1). See RFC 8624, Sec. 3.2.
  • dnscrypt.pl/DS (alg 13, id 55059): DS records with digest type 1 (SHA-1) are ignored when DS records with digest type 2 (SHA-256) exist in the same RRset. See RFC 4509, Sec. 3.
  • dnscrypt.pl/DS (alg 13, id 55059): DS records with digest type 1 (SHA-1) are ignored when DS records with digest type 2 (SHA-256) exist in the same RRset. See RFC 4509, Sec. 3.
  • dnscrypt.pl/DS (alg 13, id 55059): In the spirit of RFC 4509, DS records with digest type 1 (SHA-1) might be ignored when DS records with digest type 4 (SHA-384) exist in the same RRset. See RFC 4509, Sec. 3.
  • dnscrypt.pl/DS (alg 13, id 55059): In the spirit of RFC 4509, DS records with digest type 1 (SHA-1) might be ignored when DS records with digest type 4 (SHA-384) exist in the same RRset. See RFC 4509, Sec. 3.
  • dnscrypt.pl/DS (alg 5, id 65416): DNSSEC implementers are prohibited from implementing signing with DS algorithm 1 (SHA-1). See RFC 8624, Sec. 3.2.
  • dnscrypt.pl/DS (alg 5, id 65416): DNSSEC implementers are prohibited from implementing signing with DS algorithm 1 (SHA-1). See RFC 8624, Sec. 3.2.
  • dnscrypt.pl/DS (alg 5, id 65416): DS records with digest type 1 (SHA-1) are ignored when DS records with digest type 2 (SHA-256) exist in the same RRset. See RFC 4509, Sec. 3.
  • dnscrypt.pl/DS (alg 5, id 65416): DS records with digest type 1 (SHA-1) are ignored when DS records with digest type 2 (SHA-256) exist in the same RRset. See RFC 4509, Sec. 3.
  • dnscrypt.pl/DS (alg 5, id 65416): In the spirit of RFC 4509, DS records with digest type 1 (SHA-1) might be ignored when DS records with digest type 4 (SHA-384) exist in the same RRset. See RFC 4509, Sec. 3.
  • dnscrypt.pl/DS (alg 5, id 65416): In the spirit of RFC 4509, DS records with digest type 1 (SHA-1) might be ignored when DS records with digest type 4 (SHA-384) exist in the same RRset. See RFC 4509, Sec. 3.
  • 8b0gy1voi3.dnscrypt.pl/A has warnings; select the "Denial of existence" DNSSEC option to see them.
  • dnscrypt.pl/DNSKEY has warnings; select the "Denial of existence" DNSSEC option to see them.
  • dnscrypt.pl/AAAA has warnings; select the "Denial of existence" DNSSEC option to see them.
  • dnscrypt.pl/CNAME has warnings; select the "Denial of existence" DNSSEC option to see them.

DNSKEY legend

Full legend
SEP bit setSEP bit set
Revoke bit setRevoke bit set
Trust anchorTrust anchor
Download: png | svg
Warning JavaScript is required to make the graph below interactive.
DNSSEC authentication graph